AI周报:企业年终奖、裁员风波、大模型进展及行业热点事件,尽在AI前线。
原文标题:P7只拿1400元,用友年终打骨折;哇哈哈现场给员工分房;老板阴阳员工,紧急公关:奔驰接送员工上下班 | AI周报
原文作者:AI前线
冷月清谈:
技术方面,阶跃星辰、百川智能等公司发布了新的AI模型,智谱AI推出电脑智能体GLM-PC,OpenAI发布Operator功能,豆包推出实时语音大模型。谷歌公布Titans系列AI模型架构,宇树发布“踢足球”机器人。
应用方面,百度智能云曦灵数字人推出拜年小程序,三星计划进军AR眼镜市场,腾讯混元3D AI创作引擎上线,百度文库AI功能MAU突破9000万,阿里1688将推出免费“AI数字员工”。
怜星夜思:
2、多家公司推出AI数字员工,这会对未来的就业市场带来哪些影响?
3、DeepSeek-V3训练成本远低于其他大型语言模型,这是否意味着AI模型训练成本会持续下降?
原文内容
喜马拉雅 CEO 年会吐槽周会乱象,主管让下属帮写汇报文档;鹅厂公布年终奖;游戏大厂老板阴阳员工,公关急速上线善后;用友年终打骨折?!P7 拿了 1400,没有 w;宗馥莉团拜会现场给 10 人分房;又一家造车新势力爆雷:欠薪数月,强制员工休假,飞书微信等平台被关闭沟通渠道;抖音拟在北京建设合资医院;雷军抖音直播间被封禁,疑被网友举报;特朗普签行政令暂缓执行 TikTok 禁令,小红书用户量大幅下滑;智谱管理层变动?;Meta 内部爆料:高预算难以解释,每个领导年薪都超过了 DeepSeek 的训练费用……
喜马拉雅今年年会上,余建军指出,当前喜马拉雅的周会汇报形式存在严重问题,部分主管习惯于通过文档汇报工作,而这些文档往往是由下属代劳完成。好的周会应该大家聚到一起,帮助一线解决问题,让一线更容易成功。但现在公司却出现了主管们过来汇报。打开一个文档,开始各种夸,夸赞自己部门这周成绩有多好,效率有多高。但当你打开他们的文档,你就会发现这些主管的文档,都 tm 还是一些下属帮他们写的。有些主管不但自己不干活,还在下属的工作时间帮你写文档。最后,余建军给出要求,中高管今后改为口头汇报,减少对下属的干扰,提高工作效率。
余建军还强调:“你不耽误他们,还能提升汇报效率,这才是真正为一线团队提供支持。”
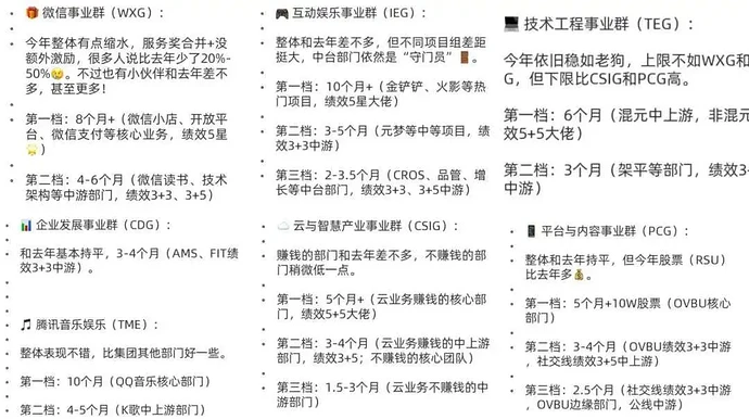
腾讯最近公布了年终奖。根据信息,微信事业群相比去年低了一些,第一档在 8 个月以上,主要是微信小店、开放平台和微信支付等核心业务。第二档在 4-6 个月,比如说微信读书业务。游戏事业群整体与去年持平,第一档在 10 个月以上,包括金铲铲、火影等明星项目;第二档在 3-5 个月,比如元梦;第三档在 2-3.5 个月,比如 cros 等中台部门。技术工程事业群第一档主要是混元,6 个月。云与智慧事业群的第一个档在 5 个月以上。
近日,有网友爆料称,三七互娱有员工在内网发帖称,新办公楼搬迁后希望能安排班车以方便上下班。这一提议引来了公司李逸飞的亲自回应,并在评论区开怼:“我给你安排每天上下班奔驰接送如何?”原本大家都以为这只是一句玩笑话,但没想到李逸飞却真的用实际行动实际行动证明了“言出必行”。
当日,三七互娱在内网上发布了一个特别的惊喜:为了庆祝 11 月 8 日三七互娱乔迁嘉年华夜市,公司决定兑现 CEO 李逸飞的这一承诺,特别设立了“言出必行彩蛋奖”。现场抽取了 7 名幸运员工。中奖员工将获得“奔驰接送上下班一天使用权”的特别奖励。
对此,有员工表示:“讲真,这操作真的让人看不懂。奔驰也有便宜车型,市场价也就 30 万左右,这并不算啥大手笔。其次,抽奖名额只有 7 个,而三七互娱有近 4000 名员工,这中奖率低的,简直可以忽略不计。”值得注意的是,这个奖励仅仅是接送一天,按照租车市场的价格,一天的租金也就 200 元左右。
用友年终,脉友纷纷上线,情绪不佳,看起来是打了骨折:有研发部门 P7 测试工程师爆料年终奖只有 1400 元;南京分公司后端岗位的小伙伴拿到了 1 万元;说好的 16 薪,今年只有 0.1 薪。
媒体统计,2024 年 1 月至今,用友总裁换了三人。2024 年前三季度公司实现营收 57 亿,净利润却是 -14.55 亿,用友称亏损主要源于资本化无形资产摊销金(2.2 亿),以及离职补偿金同比增长 1.4 亿。
1 月 23 日,娃哈哈于当日在下沙基地举办新春青工团拜会,近千人同吃年夜饭,杭州娃哈哈集团董事长兼总经理宗馥莉在桌前一一敬酒,并为现场每位青工派发 500 元过年红包。娃哈哈还为表现优秀员工提供住房奖励。根据娃哈哈的公租房政策:对于年满一定工龄、表现优秀的员工可以分到公租房,由公司统一装修,租金远低于市场价。
在团拜会现场,宗馥莉为 10 名青工派发了 10 套位于嘉兴海宁的公寓钥匙。娃哈哈工作人员表示,已在全国多地建成千余套员工公寓。位于杭州上城区核心地段的娃哈哈秋涛人才公寓近期也开放了内部申请,预计 2025 年年内进行分配。娃哈哈把以上政策看作是留住人才的举措,称“是企业能否在激烈的市场竞争中保持活力与创新的关键所在”。
据悉,2024 年,娃哈哈共给一线员工发薪 24 亿元,比 2023 年多发了 4 个亿,生产端一线工人工资人均增长 23%,营销端一线销售人员工资人均增长 31%。这两端的一线员工人数占到全集团总人数的 93%。
近日,河南智行盒子科技有限公司被曝出存在欠薪问题,引发广泛关注。据部分员工反映,自 2024 年 9 月至 2025 年 1 月,该公司未能按时支付员工工资,涉及员工范围较广。员工们多次与公司管理层沟通,但问题仍未得到妥善解决。在最近的一次员工与公司人力负责人的对话中,负责人给出的答复为:“春节前,每天通报进展。当然,我说的进展,钱不到,这也是当前的一个阶段。”部分员工尝试通过法律途径维护自身权益,但进展缓慢。此外,一些员工在社交媒体上曝光了欠薪问题,希望引起更多关注。
2024 年 12 月 16 日,智行盒子突然通知员工强制休假,并且在此期间强制扣除员工的调休和年假。通知称,放假时间为 2024 年 12 月 16 日至 2025 年春节后,具体上班时间另行通知。2025 年 1 月 1 日起,向放假员工支付基本生活费,支付标准按劳动合同主体所在地的相关规定执行。其中北京基地员工支付最低工资标准的 70%,郑州基地员工支付最低工资标准的 60%。这一举动让员工们感到措手不及,原本期待的年终奖和工资化为泡影。
更令人震惊的是,当天 17:40,公司还发出通知,要求收回员工的个人电脑,并安排相关人员在办公区大门限制员工进出。在此期间,公司还关闭了员工工作所必需的 VPN 和阿里云账号,飞书沟通群也被禁言,微信市场群反馈问题,立即遭到解散处理,员工反馈诉求通道关闭,工作工具被没收,员工们的诉求无法正常与公司进行沟通。
近日北京市卫健委官网披露,《北京市朝阳区卫生健康委员会关于抖音集团申请设立北京爱瑞医院(待定)项目的请示》(朝卫字〔2024〕267 号)收悉。同意抖音集团在北京市朝阳区中关村朝阳园北区医疗服务地块(2905-0006 地块)开展北京爱瑞医院(待定)项目建设。
另据北京爱瑞医院(待定)公示变更登记注册公示信息,该医院为三级综合中外合资合作营利性医院,床位 800 张。
据《北京市朝阳区协议出让国有土地使用权计划公示》,该地块将用于建设国际化医院、建设国际化医疗科技创新中心。项目建成后,医疗团队的外籍医生占比不低于医生总体数量的 20%,多点执业医生总工作量不超过医生整体工作量的 10%。
同时,公示称,相关医院须承接首都公共卫生服务相关任务,建立国际化的应急处突机制,参与突发公共卫生事件的处置,以及区域突发公共卫生事件防控。须配合政府完成政府指令性任务,如国际会议、国际赛事等涉外活动的医疗保障任务。有知情人士向表示,本次拟新建的北京爱瑞医院是美中宜和集团旗下的美中爱瑞肿瘤医院的一个新院区,不是新业务。
1 月 25 日消息,雷军龙年收官直播。不过,下午 1 点 48 分,雷军的抖音直播间突然遭到封禁。
有网友于下午 1 点 44 分发布视频表示,其举报了雷军一边开车,一边直播。该网友发布的“直播举报反馈”截图显示,该网友于下午 1 点 36 分提交对用户雷军直播内容的举报。
下午 1 点 57 分,该网友再次发布作品,为一张“举报结果通知”的截图,内容为“你举报的用户【雷军】的直播内容,经我们核实存在违规行为,已对用户进行【中断直播间】处理,感谢你的监督!”该网友还配文表示:“不好意思啊雷总,我就想试一下,没想到这么快就封了,看来抖音谁也不惯着呀。”
据悉,雷军在抖音的直播中断了大约一个小时,到下午 2 点 52 分,雷军再次开播。雷军的抖音账号主页无异常。
据美国前总统特朗普签署行政令,对短视频社交平台 TikTok 实施的“禁用或出售”法律暂缓执行 75 天。然而,这一政策调整并未给中国社交电商平台小红书带来积极影响。根据数字市场情报公司 Similarweb 的数据显示,小红书在美国的使用量大幅下滑。截至 1 月 22 日,小红书在美国的每日活跃用户数已从 TikTok 禁令当天的 325 万下降至不足一半。
同时,应用情报提供商 Sensor Tower 的统计也显示,从 1 月 20 日至 22 日,小红书美国日活跃用户数较前一周平均下降了约 17%。分析认为,TikTok 禁令的暂缓执行让许多用户重新回归 TikTok 平台,从而对小红书的用户留存造成了冲击。
另外,在 TikTok 恢复美国服务的同时,X 平台宣布上线短视频信息流服务。公司表示,正在面向美国用户推出一种新的“沉浸式视频之家”。在更新后的软件里,美国用户将在应用程序底部菜单栏里,看到一个新增的视频标签,点击后就能进入短视频信息流。与 TikTok 等短视频应用一样,用户可以上滑屏幕翻阅系统推荐的其他短视频。
1 月 23 日消息,微软 CEO Satya Nadella 对 Elon Musk 质疑特朗普主导的 5000 亿美元 AI 基础设施项目“星际之门”资金不足的说法不以为意。
在达沃斯世界经济论坛间隙面对 CNBC 记者提问时,纳德拉淡然回应马斯克的担忧:“我只知道,我的 800 亿美元资金没问题。”(“800 亿美元”指微软每年在 AI 和云基础设施方面的投资。)纳德拉表示,这笔钱将确保 Azure 全球功能继续扩展,包括对 OpenAI 模型的支持。“这对 OpenAI 来说是美好的一天,对微软和我们的投资者来说也是美好的一天。我们的伙伴关系将继续。我们将成为星际之门的技术合作伙伴。”
随后,马斯克在 X 上转发了纳德拉的采访视频,并评论称:“从另一方面来说,萨蒂亚绝对有这笔钱。”马斯克此前声称,这一涉及 OpenAI、甲骨文和软银的项目缺乏充足资金。他透露,软银筹集的资金远低于 100 亿美元,并对其能否支撑项目庞大的财务需求表示怀疑。
对此,特朗普表示,“并不是这样,他讨厌项目中的某个人,”在被问及马斯克的质疑是否让他感到困扰时,特朗普在白宫回答记者提问时说,“项目参与者都是非常非常聪明的人,但碰巧有个人是埃隆讨厌的。我自己也讨厌某些人。”
还有知情人士声称,虽然星际之门宣布时十分引人注目,但其尚未获得所需的资金,也不会得到美国政府方面的任何资助,且只有在完成后才会为 OpenAI 提供服务。据他称,星际之门的目标不是成为全球数据中心供应商,而只为 OpenAI 服务。
当地时间 1 月 21 日,OpenAI、软银集团和甲骨文宣布成立一个 5000 亿美元的合资企业,将在美国建立云计算数据中心“星际之门”,微软表示将为该合资企业提供技术支持,但不会投入资金。该计划被称为“史上最大 AI 基础设施项目”,旨在巩固美国在 AI 领域的领先地位。然而,具体的资金安排和项目细节仍未对外公布。
近期,智谱管理层发生了以下变动:前 Midjourney 亚洲副总裁王玥婷加入,主要负责多模态产品和市场;智谱首席战略官张阔、副总裁曲滕于近日离职。
据了解,王玥婷此前曾担任估值超 10 亿美元的 AIGC 明星公司 Midjourney 的亚洲副总裁,负责 Midjourney 中国区的运营,而 Midjourney 主要从事 AI 绘画等多模态相关业务,基于最新 AI 技术,可快速生成各种风格的高质量图片。
张阔和曲滕,此前在智谱均负责融资相关事务。据知情人士表示,自去年起,智谱就拆分业务模块进行融资,二人分别负责特定业务模块的融资,“但离职不会影响智谱整体的融资情况。”智谱最新一轮融资于 2024 年底完成,资金规模约 30 亿元,投资方包括多家战投及国资。
据悉,去年开始,智谱就逐步引入产品相关的人才。去年底,前微软亚洲研究院研究员、阿里达摩院资深技术专家、支付宝中国首席数据官胡云华加入智谱,并担任 C 端应用“智谱清言”的负责人。
近日,有 Meta 员工在美国匿名职场社区 teamblind 上面发布了一个帖子。帖子提到,国内 AI 创业公司 DeepSeek 最近的一系列动作让 Meta 的生成式 AI 团队陷入了恐慌,因为在前者的低成本高歌猛进下,后者无法解释自己的超高预算的合理性。原文提到,工程师们正在疯狂地分析 DeepSeek,试图从中复制任何可能的东西。管理层担心如何证明庞大的生成式 AI 组织的成本是合理的。当生成式 AI 组织中的每个「领导」的薪资都比训练整个 DeepSeek-V3 的成本还要高,而我们有好几十个这样的「领导」时,他们要如何面对高层?知情人士指出,Meta AI 部门原本规划为精干技术团队,却因内部权力斗争导致人员膨胀、效率低下。
帖子提到的 DeepSeek-V3 和 DeepSeek-R1 分别发布于 2024 年 12 月 26 日和 2025 年 1 月 20 日。其中,DeepSeek-V3 更引人关注的是,这个参数量高达 671B 的大型语言模型训练成本仅 558 万美元。1 月 24 日,在国外大模型排名 Arena 上,DeepSeek-R1 基准测试已经升至全类别大模型第三,其中在风格控制类模型(StyleCtrl)分类中与 OpenAI o1 并列第一。而其竞技场得分达到 1357 分,略超 OpenAI o1 的 1352 分。这是继 DeepSeek-V3 在剔除 OpenAI o1 等闭源模型排名开源模型类第一后,DeepSeek-R1 向全球最强 AI 大模型的再一次进击。
此前,AI 科技初创公司 Scale AI 创始人 Alexandr Wang 已经在社交媒体上发文称:“DeepSeek-V3 展示给外界的教训是:在美国人休息时,中国人在工作,并以更便宜、更快、更强的产品迎头赶上。”
马斯克领导的政府效率部发布首份周报称,成立 80 时,已经砍掉了 4.2 亿美元预算,并取消了两份租约。初期主要的削减对象是多元化部门、以及无人办公的房屋租约。
北京时间 1 月 23 日,第 29 届 LG 杯世界围棋棋王战决赛迎来决胜局。因柯洁两颗提子放在棋盒外面,韩国裁判中止比赛,柯洁对裁判中止比赛的时间和方式提出异议,随后比赛中断。在主办方发布的声明中提到:因为柯洁提子没有放到棋盒盖,正常判罚 2 目。在协商后,柯洁提出重赛,但对手不愿接受。最终,柯洁选择退赛。韩国选手卞相壹以 2 比 1 的成绩夺冠。本届 LG 杯奖金丰厚,冠军奖金 3 亿韩元(约合人民币 151.8 万元),亚军 1 亿韩元(50.6 万人民币),柯洁因判罚损失 2 亿韩元奖金。
中国围棋协会回应柯洁退赛,认为裁判中断时机不当,影响比赛正常进行,棋手受到裁判过度干扰,无法继续完成比赛。经向赛事主办方韩国棋院申诉,申请重赛无果,中国围棋协会不接受本届 LG 杯第三局结果。
1 月 22 日,据报道,谷歌正向 AI 初创公司 Anthropic 追加超过 10 亿美元的投资,此前谷歌已向后者承诺追加投资约 20 亿美元。除了谷歌的投资外,Anthropic 还将另外获得 20 亿美元的硅谷风投融资,由 Lightspeed Venture Partners 领投。预计此轮融资完成后,Anthropic 的估值将增至约 600 亿美元,是之前估值的三倍。
1 月 23 日,阶跃星辰发布了新版视频生成模型 ——Step-Video V2,距离发布上一个版本仅不到 2 个月。升级后的 Step-Video V2 参数量更大,基于在 VAE 模型、DiT 架构与强化学习、以及多模态大模型与视频知识库应用上的自研技术创新,Step-Video V2 在语义理解、指令遵循、复杂运动、视觉想象力、基础文字生成等方面的生成效果都有大幅度提升。
此前,该公司还发布了 Step R-mini 推理模型、Step-1o Audio 端到端语音模型升级版、Step-1o vision 多模态理解模型等。值得关注的是,Step-1o 刚拿下国内权威大模型评测机构 OpenCompass 多模态实时榜第一名,随即位列 Lmsys Org 1 月新发布大模型竞技场视觉榜单中国大模型 Top 1。
1 月 24 日,百川智能宣布推出全场景深度思考模型 Baichuan-M1-preview,聚齐三大核心推理能力。同时,百川智能还推出了行业首个开源医疗增强大模型 Baichuan-M1-14B。
据官方介绍,Baichuan-M1-preview 同时具备语言、视觉和搜索三大领域推理能力,在数学、代码等多个权威评测中的表现可对标 o1-preview。此外,它还解锁了“医疗循证模式”,实现了从证据检索到深度推理的完整端到端服务,能够快速、精准地回答医疗临床、科研问题。Baichuan-M1-preview 发布即可用,现已正式上线到了百小应中。在深度思考模式下百小应能准确解答数学、代码、逻辑推理等问题。
1 月 23 日,智谱 AI 推出 GLM-PC,它基于智谱多模态大模型 CogAgent,是全球首个面向公众、回车即用的电脑智能体(agent)。它能像人类一样“观察”和“操作”计算机,协助用户高效完成各类电脑任务。具体来说,用户 GLM-PC 发一个任务,它会给用户先生成一套非常详细的思维链,再去执行。除了单纯地发送文字消息,还可以让 GLM-PCq 制作图片和视频并自动发送。
2023 年,智谱推出 CogAgent 开源模型,填补了 GUI Agent 在多模态感知的空白;2024 年 11 月,GLM-PC v1.0 进一步强化了感知、规划、创造能力,并实现有限的自我纠正。如今,新版 GLM-PC 借鉴人类“左脑”与“右脑”分工,通过代码生成与图形界面理解,实现逻辑推理与感知认知的深度结合,赋予其在逻辑性与创造性间平衡的能力,从而能够辅助人类完成复杂任务。
其背后是智谱自主研发的多模态模型 CogAgent 与代码模型 CodeGeex 的深度融合。新版 GLM-PC 以代码形式指挥工作流程和工具调用,并强化了深度思考模式下的规划、推理、反思能力,从而能够稳定高效地应对复杂场景与任务。实际执行时,GLM-PC 能感知多层环境反馈,协助反思,以有效自我纠正与优化。
北京时间 1 月 24 日凌晨,OpenAI 发布 Operator 功能。OpenAI 将其描述为“一个可以为你上网执行任务的代理”,并补充说它被训练来与“人们日常使用的按钮、菜单和文本字段”进行交互。目前,Operator 已经对全部 ChatGPT Pro 用户开放。它可以在 Operator.ChatGPT.com 访问。OpenAI 表示,它最终计划将 Operator 扩展到 Plus、Team 和企业用户,并将其集成到 ChatGPT 中。该公司还表示,目前它在一些任务上存在困难,例如管理日历和创建演示文稿。在直播演示中,Sam Altman 展示了用户上传了一张手写的购物清单照片,并要求操作员从 Instacart 为他们购买所有商品。Operator 还包括“接管模式”,旨在在输入登录凭证、支付详情或其他敏感信息时让用户接管。
去年十月,Anthropic 推出了“计算机使用”功能,允许其 AI 代理像人类一样使用计算机完成复杂任务。OpenAI 的新功能与其产生了直接竞争,Operator 标志着 AI 开发的下一步,是 AI 更加自主地使用人类日常使用的工具,并为大量新应用开启新的大门。OpenAI 总裁 Greg Brockman 在网络上表示:2025 年是智能体之年。
1 月 20 日,豆包实时语音大模型正式推出,并在豆包 App(版本号为 7.2.0 新春版)全量开放。据介绍,豆包实时语音大模型实现了语音理解和生成一体化,实现了端到端语音对话。相比传统级联模式在语音表现力、控制力、情绪承接方面表现惊艳,并具备低时延、对话中可随时打断等特性,“中文对话断崖式领先,情商智商双双在线”。
同时,豆包 App 更新实时语音通话功能,面向所有用户开放。该功能基于最新豆包实时语音大模型。官方表示,豆包中文场景的对话能力更新后在语音真实感和“喜怒哀乐”的情绪表现上近乎达到“人机难辨”的 AI 交互效果,可以模仿不同声线,并且在“逻辑思考”和“情绪感知”上有明显提升。据了解,豆包全新实时语音通话功能可以根据场景自动对节奏、儿化音、音量、气音等细节精准把控,还可跟用户“说”悄悄话。其掌握了部分方言与英语对话、多角色模仿,甚至部分歌曲演唱能力。
1 月 20 日消息,谷歌研究院发文,公布了“Titans”系列模型架构,相应模型架构最大的特点是采用“仿生设计”,结合了短期记忆、长期记忆和注意力机制,支持超过 200 万个 Token 的上下文长度,目前相关论文已发布在 arXiv 上,谷歌计划未来将 Titans 相关技术开源。
谷歌声称,Titans 系列模型架构在长序列处理任务中的表现明显优于现有模型,无论是语言建模还是时间序列预测,Titans 在准确性和效率上都展现了“压倒性优势”,甚至在某些场景中超越了如 GPT-4 等具有数十倍参数的模型。
近日,宇树科技推出 G1 人形机器人首个应用方案——Unitree G1-Comp,据悉这是一款为赛事打造的“足球巨星”。据宇树官网资料,G1-Comp 身高 130cm,体重 35kg,续航约 2 小时,支持快充快换,能在足球场地上做出全向行走、转身、奔跑、转圈等动作,拥有稳定的步态和极致的奔跑速度,可轻松实现单刀破门。
-
1 月 23 日,在 2025 年蛇年春节前夕,百度智能云曦灵数字人推出“飞帖贺新春”微信小程序功能,面向公众免费开放。据了解,用户仅需在曦灵小程序上传 1 张自己的照片,即可快速生成数字人拜年视频,基于照片复刻的数字人,还可根据输入的祝福文案,生成流畅的口播祝福语内容,为用户提供了春节期间 AI 拜年新玩法。
-
1 月 22 日,三星电子在美国加州圣何塞举办一年一度的“Galaxy Unpacked”发布会,发布新旗舰“Galaxy S25”系列新机,并展示了与谷歌合作开发的 Project Moohan 头显设备。三星电子移动体验(MX)事业部长(社长)卢泰文接受媒体采访透露,公司正与谷歌合作,寻求进军增强现实(AR)眼镜市场。
-
1 月 21 日,腾讯混元 3D AI 创作引擎正式上线。该创作引擎可通过提示词或图片,直接生成 3D 模型。此外,还有 3D 功能矩阵、3D 编辑、3D 生成工作流、创作素材库等多种功能。
-
1 月 21 日,在百度 AI DAY 活动上,百度副总裁,文库事业部、网盘事业部负责人王颖透露,百度文库 AI 功能 MAU 已突破 9000 万,DAU 年同比增长 230%;付费用户超 4000 万,位居全球第二、中国第一。同时,由百度文库和百度网盘联合打造的 AI 创作新物种“自由画布”开启公测,在百度文库官网即可预约体验。
-
1 月 20 日,据阿里 1688 透露,春节后将继续开展去年的反内卷行动,包括推出免费的“AI 数字员工”,主要“任职”AI 店长、AI 素材运营、AI 营销推广和 AI 客户管理。据阿里官方商家负责人透露,通过 1688 提供的免费 AI 代运营能力,以前商家需要一个专业运营完成的工作,现在只需 0.2 个人力就可完成。



