招行的年度用卡活动 - “10元风暴”终于上线了。为什么加了引号,因为活动从今年开始,已不再沿用“10元风暴”的名字,取而代之的是“礼迎新年,刷卡有鲤”。这样没有辨识度的名字,估计明年又得换。当然,活动内容基本还是和前几年一致。
虽然很多小伙伴已对“10元风暴”不抱希望,认为招行摆烂,拿一堆锅碗瓢盆凑数。但嘴上说不要,身体却很老实,从最近后台的留言就可以看出,大家对活动还是挺感兴趣的。
那么咱们今天就来看看,招行信用卡的年度用卡新活动,有什么亮点,该怎么玩,相比往年有何区别。
集喵,喵的数量是一切
和往年的“10元风暴”一样,今年的新活动,还是以“集喵”为核心。最终我们可以通过“喵”来参与竞拍或者直接兑换心仪的礼品。
如何“集喵”?
有三种方式:
1. 消费满额集喵:手机支付或境外支付,每满1000元可集1只喵,最多可集300只喵;
2. 天天消费集喵:手机支付或境外支付,单日累积消费金额满99元可集1只喵,每天最多集1只喵,活动期内最多20只喵;
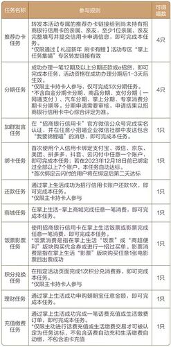
3. 掌上任务集喵:做各类任务集喵,活动期内最多可集16只喵。
任务包括:
Tips:首次进入活动会送1只喵呦:
有几个注意点:
1. 满额集喵不限制每天集喵数量,消费30万可一次性拿满所有的喵。你可以一天完成,也可以在活动期内分摊消费完成;
2. 无论是“消费满额集喵”还是“天天消费集喵”都只限手机支付,包括:包括但不限于支付宝、微信支付、京东支付、美团支付、手机闪付(Pay)、云闪付、银联二维码支付、一网通支付、掌上生活支付(含一招过)及各类电子支付类型。
注意:线下刷卡不能集喵!但是境外消费不限制支付方式,无论是线上还是线下消费,都可以集喵。
3. 主卡和附属卡单独参加活动。例如附属卡消费积累的喵,不能共享给主卡使用。
“喵”的使用
“喵”的使用有两种方式,一种是竞拍,用“喵”出价,竞拍心仪的礼品:
具体的时间排期如下:
另一种方式是直接兑换心仪的礼品:
礼品和对应所需喵的数量如下:
具体就不展开了,小伙伴们可前往活动页面查看。
说说帅帅自己的参与方式。帅帅的目标肯定是用80只喵去兑换”260元消费礼包或5000积分这一档”。
因为对于有招行高端卡的用户来说,没有什么锅碗瓢盆能比得上5000招行积分。
80只喵怎么来?首先看“做任务集喵”,“推荐办卡”和“分期任务”帅帅是不会参与的,有难度,估计小伙伴们也一样。其它任务难度不大,此处可以拿到8只喵。
“天天消费集喵”难度也不大,消费99元拿1只喵,此处可以拿满20只喵。
剩下还需52只喵,就只能通过“消费满额集喵”来获得了,共需消费52000元。
如果用招行车卡参与,消费52000元,在1.5倍积分的加持下,共可获得3900分,算上奖励的5000分,参与此次活动,一共可以获得8900分。
对于帅帅来说,今年的活动,这就是最好且最佳的参与方式了。
帅帅有招行的百夫长白金卡,今年也已经累积了差不多6.7万分,算上这8900分,刚好可以拿满15万万豪积分的积分兑换限额。满意了。
















