各银行信用卡福利调整陆续发布,建行、中信、上行等银行多张卡权益缩减,但部分热门卡仍维持核心权益,对于用户来说需根据自身需求判断是否继续持有。
原文标题:温暖继续,经典卡不断陨落
原文作者:帅帅说卡
冷月清谈:
**建行近期发布公告,调整多张高端信用卡权益,其中包括取消无限次自营机场贵宾厅权益、减少酒后代驾次数等。建议持有这类卡且年费即将扣除者可考虑销卡,反之可继续观望。**
**上行信用卡本次温暖也比较多,尤其是无限次接送机神卡“外滩钻”取消无限次境内外接送机,但仍保留16次境内接送机和24点境外接送机权益。综合来看,外滩钻的权益虽然被削弱,但对于有境内外接送机需求的用户来说,仍值得继续持有。**
**中信信用卡调整悦卡每月奖励积分上限,由“客户固定额度的8倍”调整为“客户固定额度的8倍,且最高不超过20万积分”。对于普通用户和无限卡持卡人影响不大,对于大老板来说,只能小撸怡情。**
**总体来看,此次各银行信用卡的温暖调整并未伤筋动骨,持卡人可根据自身需求决定是否继续持有。**
怜星夜思:
2、对于无缘无限次权益的普通用户来说,接下来应该如何选择信用卡?
3、对于有境外接送机需求的用户来说,外滩钻是否仍值得持有?
原文内容
今日10点网易严选新一轮联名卡上线,99元可买1得11,开卡即送80元严选礼品卡,相当于19元买10个会员,包括腾讯视频会员月卡2张+网易云音乐半年卡+叮咚买菜年卡等,秒回本,库存有限,有需要的小伙伴可冲,具体可见这篇:
扫码购买
之前帅帅预告各家银行将会在这两天陆续发布25年的信用卡温暖公告。果不其然,除了已经点评过的《》外,陆续已有建行、中信、上行发布了温暖公告,影响不可谓不大。鉴于小伙伴已经从各个渠道了解到了大概,因此帅帅这里也就不细说了,直接抓住要害,给出持有&销卡建议。
建行高端卡集体凉凉
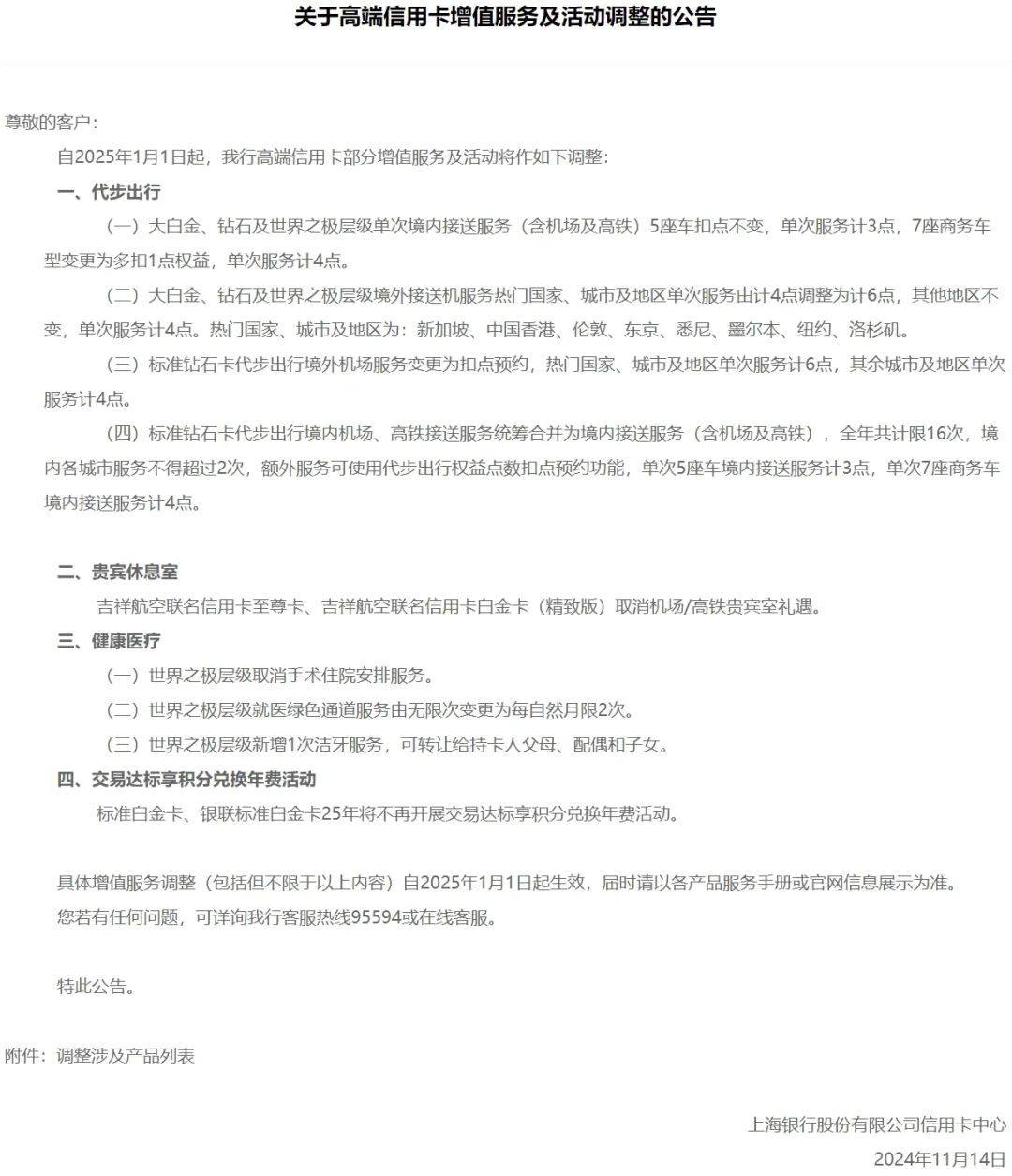
11月13日发布的公告:
原文链接:
https://creditcard2.ccb.com/cn/creditcard/news/detail/20241113_1731465211.html
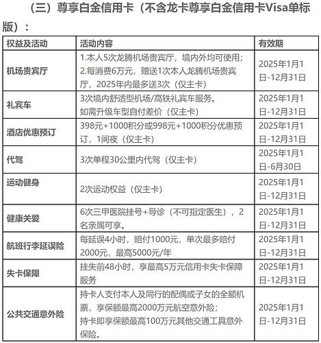
涉及卡片:全球智尊信用卡、龙卡私人银行信用卡、龙卡钻石信用卡、龙卡尊享白金信用卡、卓越商务卡钻石卡、卓越商务卡白金卡。
最大的温暖是:取消了高端卡的无限次建行自营机场贵宾厅权益。剩余的就是一些卡片各自的权益调整和增加,影响不大。
以最为热门的建行高端卡 - 大山白(龙卡尊享白金信用卡)为例,2025年的权益如下:
龙腾增加到了8次,但是其中3次需要消费达标才能获取。但问题是大山白的龙腾是阉割版的龙腾,消费6万才送1次,明显不太划算。酒后代驾从6次变为3次,距离也缩短到了30公里。此外还取消了无限次道路救援权益。
好的地方:增加了运动权益,每年2个权益点,扣点享受服务。大众游泳每次扣1点,室内滑冰每次扣1点,高端酒店泳健每次扣2点。嗯,这项新增的权益,只够我们去星级酒店游一次泳,那还不如不加。
还是那句话:当一张卡开始大放水时,那么距离它温暖也就不远了。从2025年的权益情况来看,大山白已不值得持有。不过有小道消息说明年大山白的年费标准会降低一些,如果能降低一半,倒还是可以继续留着。
所以现在持有大山白的小伙伴。如果你的卡片马上就要扣年费了,也不够积分抵扣年费,那么帅帅建议可以销了;反之,扣年费还早,积分也足够,可以继续等等。如果明年年费优惠没出来,再销不迟。
还没申请的小伙伴,就暂停上车的脚步吧。
无限次接送机神卡陨落
11月14日发布的公告,内容如下:
原文链接:
https://www.bosc.cn/zh/xyk/xyk/xykkj/zxgg/202411/t20241114_216671.shtml
上行的卡片这次也温暖得比较多,尤其是最热门的无限次接送机神卡 - 外滩钻。
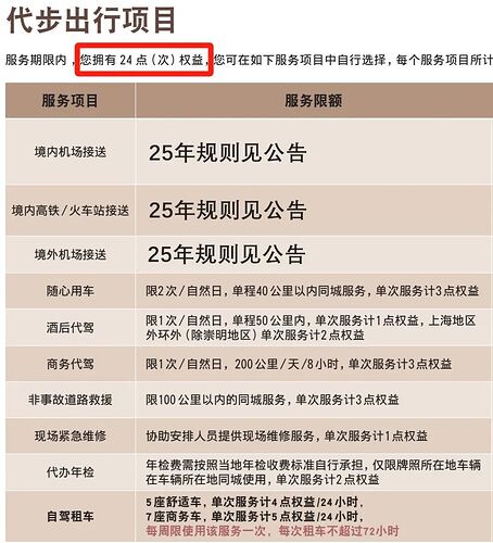
● 取消无限次境内接送机/站。调整为全年16次,每个城市不得超过2次;
● 取消无限次境外接送机。改为扣点使用,点数从“代步出行”权益中(默认给24点)扣,热门城市(新加坡、中国香港、伦敦、东京、悉尼、墨尔本、纽约、洛杉矶)每次扣6点,其它城市每次扣4点。
需要注意的是:“代步出行”点数是境内境外接送机共用的,当境内16次接送机/站用完之后,剩余的次数就需要从“代步出行”点数中扣了(5座车每次3点,商务车4点)。
外滩钻的温暖就以上这些。虽然看上去砍得很厉害,但帅帅觉得影响并不大。外滩钻的无限接送机/站,之前已经温暖过一次,早已不是真正的无限次。但为何很少有人提?因为对于绝大多数人而言,根本用不完,所谓的“无限”真的只是一个概念而已。
25年呢,境内接送机/站改成了16次,对于大多数人也基本够用了。尤其是现在这个大环境,拥有接送机权益的卡片真的越来越少了,能给16次权益,绝对已经是顶流的存在。
而境内接送机/站并不是外滩钻的主打权益,真正的核心是境外接送机。要知道,境外接送机那是真叫一个贵。帅帅10月份在纽约,从机场打车到酒店,花了83美金,约600元人民币。如果订专门的接送机服务,那价格还能再翻个一倍。
25年外滩钻的境外接送机,24点权益点数可以兑换境外热门城市4次接送机或其它城市6次接送机。用得好,仅此一项权益即可轻松年费回血。当然前提是你有去境外差旅的需求。
总体而言,帅帅觉得外滩钻这次的温暖虽然厉害,但还没有到彻底凉凉的地步,有境内/境外接送机需求,就值得继续持有。
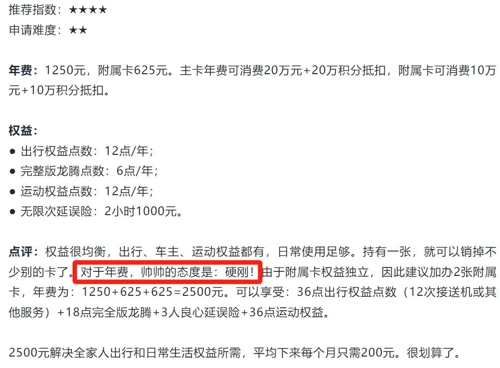
这次公告另一张受影响的卡片是上行的标准白金卡
两个点:1. 年费从可积分兑换变成了刚性年费;2. 接送机所需的权益点数略有增加。
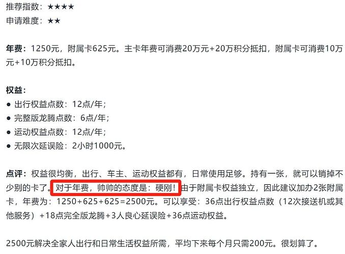
帅帅在年初写的24年度申卡攻略中对上行标白的点评如下:
可见,对于上行标白,帅帅的态度一直是建议有需求的小伙伴直接硬刚年费。这卡就是花钱买权益的,2000多元可以满足一家人的出行和日常生活权益所需,平均下来每个月只需200元。所以这次温暖取消积分兑换年费,帅帅觉得并没什么影响。
因此,上行标白在这次温暖中受影响不大,25年可以继续持有。
中信悦卡8倍积分温暖
中信信用卡的多倍积分,玩的就是悦卡,20万资产达标,消费可加赠8倍积分。无论是抵扣高端卡年费还是兑换里程,悦卡都是不可多得的好帮手。
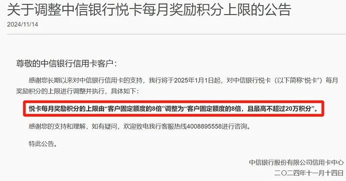
11月14日中信发布公告,调整悦卡每月奖励积分上限:
公告很简单就一句话:悦卡每月奖励积分的上限由“客户固定额度的8倍”调整为“客户固定额度的8倍,且最高不超过20万积分”。
8倍是奖励积分,因此明年悦卡存20万后只需每个月刷32857元即可拿满20万奖励积分。
帅帅还是要说,悦卡的这次温暖,影响不大。首先我们要知道,到底是哪些人在用悦卡?三类人:
● 普通用户:靠悦卡攒积分兑换精逸白、标白年费,或兑换里程;
● 大老板:靠悦卡攒积分兑换里程;
● visa无限卡持有人:靠悦卡攒积分兑换年费。
温暖之后,每月消费32857元拿满20万奖励积分,这对于普通用户而言,足够了。一般人都消费不了那么多,这个封的“顶”大多数人够不到。
对于大老板呢?中信的风控还是厉害的,尤其针对积分。强撸积分冻结是大概率的,所以大老板要玩悦卡也只能小撸怡情。最多每月拿满20万积分就差不多了。
至于无限卡持卡人,288万积分可兑换2万元年费。如果每个月拿满奖励积分,距离288万积分也差不了多少。况且不少无限卡持卡人是通过资产免年费的。所以原先怎么玩,现在还怎么玩。



















