原文标题:这么一调整,出了一张好卡。
原文作者:爱生活的燃烧
冷月清谈:
光大银行信用卡推出活动,万事达阳光世界之极卡主卡在12月31日前,通过微信等指定渠道消费满30万或境外等值外币,可返还首年年费5000元。财富级以上客户消费满12万可免年费。副卡消费要求为主卡的一半。
权益
- 无限次PriorityPass全球机场贵宾厅
- 每年10点龙腾机场贵宾厅
- 每年2次接送机
- 每年2次代驾
- 每年2次免一日租车
- 每年10次酒店自助餐买一送一
- 每年2次洗牙
- 万事达世界之极权益(匹配携程金钻、GHA钛金、温德姆钻石等)
点评
- 可消费返还年费,新老客户均可参与。
- 权益相比此前缩水不少,仅保留了无限次PP卡和匹配携程金钻等亮点。
- 鉴于光大信用卡近年调整较快,需做好心理预期。
怜星夜思:
2、除了消费,还有哪些方式可以免除光大信用卡的年费?
3、如何提升在携程金钻的体验?
原文内容
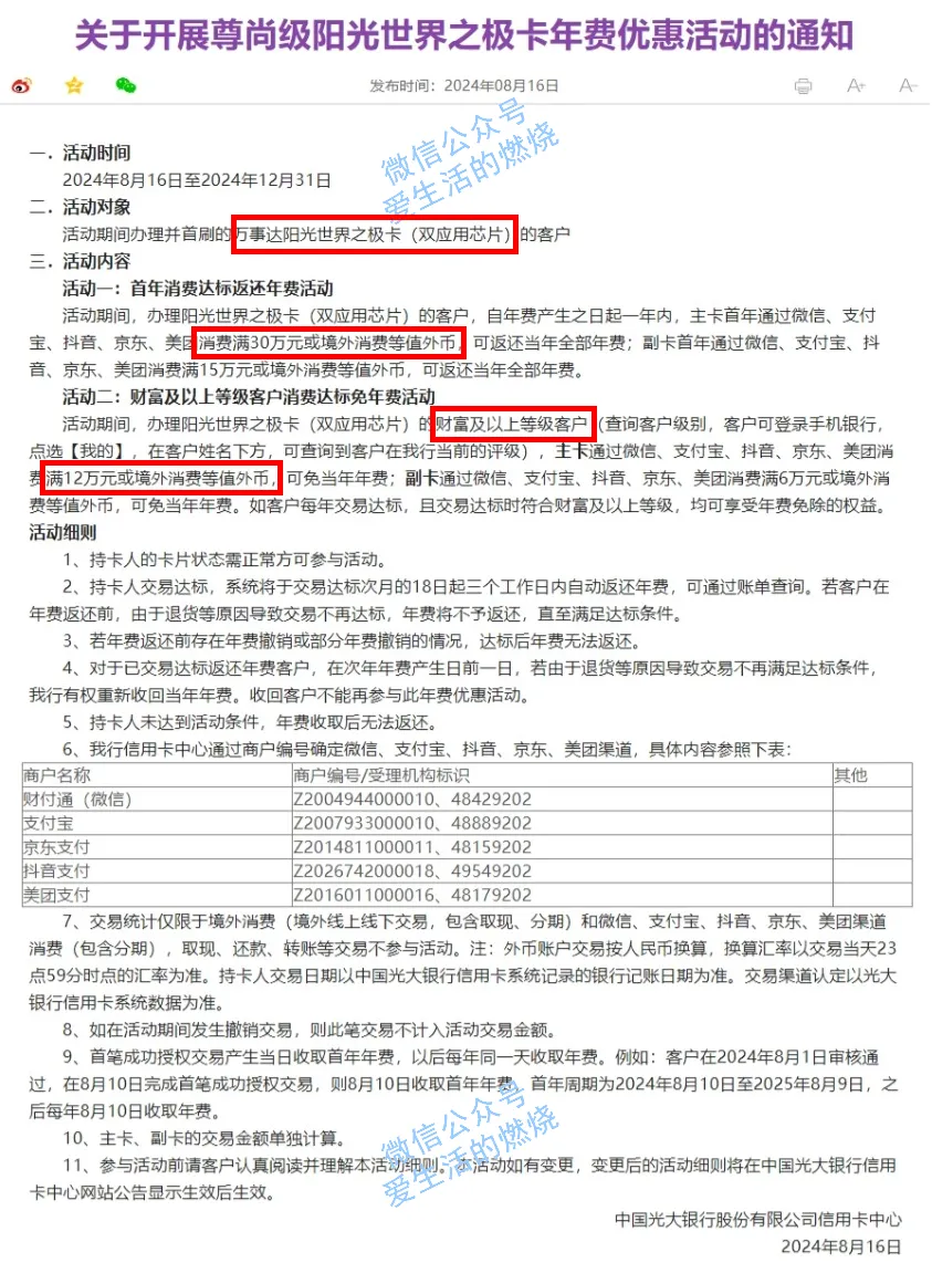
前几天光大银行信用卡发布公告,开展万事达阳光世界之极卡(双应用芯片)年费优惠活动,具体内容如下:
活动时间:即日起至2024年12月31日
活动内容:主卡首年通过微信、支付宝、抖音、京东、美团消费满30万元或境外消费等值外币,可返还当年年费;
财富级以上客户,主卡首年通过微信、支付宝、抖音、京东、美团消费满12万元或境外消费等值外币,可免当年年费。
所谓双应用芯片卡,即万事达人民币卡,于今年5月10日发布,境内外都可以使用,以人民币入账还款。()
年费政策:
主卡首年刚性年费5000元,次年起可用50W积分抵扣年费。副卡首年刚性年费2500元,次年起可用25W积分抵扣年费。
根据上面刚刚出台的公告,今年12月31日前,主副卡都可通过消费达标返还首年年费。
主要权益:
-
无限次PriorityPass全球机场贵宾厅(PP卡)
-
每年10点龙腾机场贵宾厅
-
每年2次接送机
-
每年2次代驾
-
每年2次免一日租车
-
每年10次酒店自助餐买一送一
-
每年2次洗牙
-
万事达世界之极权益(匹配携程金钻、匹配GHA钛金、匹配温德姆钻石等)
简单解读:
消费返还年费活动新老客户均可参加,主副卡消费独立计算,副卡消费要求为主卡的一半。
所谓财富级客户,需要月日均达标100万元。
以前老的万事达世界之极卡无法更换成这张卡,也需要重新申请,且仅限线下网点申请。
这个公告可能会打造出一张好卡,可惜权益跟以前相比缩水不少。
以前的权益里有10次接送机、10次租车、10次机场代泊、3次航空延误险等。
现在权益里的亮点只有两个,一是无限次PP卡,但仅限本人使用;二是匹配携程金钻,可用来匹配或挑战航司金卡。
总体来说,可以减免首年年费、次年可用积分抵扣年费、权益也比较丰富,是一张好卡,说是小神卡也不为过。
但根据我对光大信用卡近十年来的运营策略,任何我们称之为“神卡”的卡,快则1年调整2次,慢则2年调整1次。
另外,光大信用卡多倍积分只有阳光惠生活APP和指定商户才有,逢年过节活动也少了,凑满50W积分抵扣次年年费不太容易。
要不要上这趟车,一看自己有没有消费能力,二看是否达标财富等级,三看对光大的快速调整是否有心理预期。


