原文标题:可以冲了!世界之极卡年费大利好
原文作者:帅帅说卡
冷月清谈:
- 光大世界之极卡年费政策调整,首年免刚性年费5000元,改为消费或达标免年费。
- 新政策降低了持卡门槛,更适合不同等级的持卡人。
- 主要权益包含无限次PP贵宾厅、10次龙腾贵宾室、机场接送机、匹配携程金钻会籍等。
- 光大财富客户或房贷客户可每年消费12万免年费,非财富客户消费30万免首年年费,次年按积分为50/25万免年费。
- 专家建议,对于有高端信用卡出行权益需求的小伙伴,可以考虑入手光大世界之极卡。
怜星夜思:
2、在不考虑刚性年费的情况下,哪个权益是大家最看重的?
3、光大给的PP贵宾厅权益是直接配发实体卡还是虚拟卡?
原文内容
今年5月份,随着中国万事达卡发力,两张万事达顶级的世界之极卡发布。一张是中行长城私行信用卡,另一张是光大的世界之极信用卡。前者一般人很难够到,后者相对来说会容易一些。
但帅帅当时对光大的新世界之极卡是持否定态度的,两个原因:1. 权益相比光大老世界之极卡有所削减;2. 首年5000元刚性年费。总结:花5000元年费买这些权益,不值!
也许是因为发卡量不及预期,光大于近日调整了新世界之极卡的年费要求。可以说这么多年来,光大世界之极卡第一次低下高傲的头颅:首年刚性年费调整为刷免,且财富和房贷客户免年费要求还能进一步降低。
如此一来,没有了首年5000元刚性年费的“枷锁”,光大的新世界之极卡就很香了:无限PP卡、10点龙腾、接送机,还能匹配携程金钻。帅帅认为,是时候冲了!
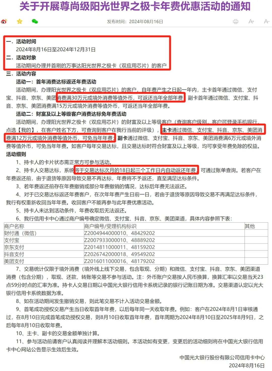
先来看这次世界之极卡的年费调整公告:
可以看到,有两个办法可以免除首年年费:
消费达标免年费
活动期间,办理阳光世界之极卡(双应用芯片)的客户,自年费产生之日起一年内,主卡首年通过微信、支付宝、抖音、京东、美团消费满30万元或境外消费等值外币,可返还当年全部年费;副卡首年通过微信、支付宝、抖音、京东、美团消费满15万元或境外消费等值外币,可返还当年全部年费。
财富及以上等级客户消费达标免
活动期间,办理阳光世界之极卡(双应用芯片)的财富及以上等级客户,主卡通过微信、支付宝、抖音、京东、美团消费满12万元或境外消费等值外币,可免当年年费;副卡通过微信、支付宝、抖音、京东、美团消费满6万元或境外消费等值外币,可免当年年费。如客户每年交易达标,且交易达标时符合财富及以上等级,均可享受年费免除的权益。
光大对于财富客户的定义是:月日均资产达到100万元或者个贷在150万元以上,这里个贷也包含房贷。
归纳一下:主卡交易达标满30万免首年,副卡交易达标满15万免首年,次年还是按默认的年费政策,可用50/25万积分抵扣;财富客户主卡/副卡可每年消费12万/6万免年费。年费均采取先收达标后返的形式。
相比之前,目前的年费难度降低了不少。首先,如果你之前在光大就有砖,且是财富客户,或者是符合条件的房贷客户,那每年消费12万持有这一张世界之极卡,帅帅觉得还是挺值的。当然,帅帅不建议你为了办卡而搬100砖去光大,不要本末倒置。
至于非财富客户,30万消费虽然有难度,但相比5000元刚性年费,相信前者也更容易让人接受。
接下来我们来看权益:
● 贵宾休息室(龙腾):10次/年
● PP贵宾厅(万事达):无限次
● 机场接送机:2次/年
● 代驾:2次/年
● 租车:2次/年
● 洗牙:2次/年
● 自助餐买一送一:10次/年
● 匹配携程金钻会籍
其中有两项权益帅帅觉得有必要展开来讲下,先是PP贵宾厅。
没错,光大的世界之极卡,是给无限次PP的。这点很良心,即便帅帅经常安利汇丰银行的“汇丰中国信用卡”,但其世界之极卡是不配PP的。
虽然龙腾很多时候在贵宾厅的分布上已经不输PP,但在国外,说实话还是PP更好用一些。尤其是在目前国内银行高端信用卡的出行权益纷纷转向龙腾(大部分还是阉割版龙腾)的趋势下,PP卡更显珍贵。
因此,未来的一段时间里,光大的世界之极卡或许是唯一的无限PP卡低成本获取方案。有PP卡需求的小伙伴,不应错过。
光大世界之极卡给的PP,不配发实体卡,而是直接在PP官网用卡号注册,使用时用PP App中的二维码核验进入。这样出门就无需再多带一张卡,很方便。
另一项值得讲的权益是:匹配携程金钻会籍
“中国万事达卡”中的高端卡可以享受携程会籍匹配服务。《》,而世界之极卡可匹配携程金钻会籍。
对于普通小伙伴而言,携程钻石已经是一个很高的存在,但努努力还是能够达到。但金钻真不是能够轻易获取的(匹配拿下的除外),除非每年有较多的差旅需求。
携程金钻相比钻石,权益也要好上不少,满满36项权益。重点是不少航司会籍挑战,只有携程金钻才能参与。
在金钻的这些权益中,最实用的必须是“移动话费免费领”。每个月可领取20元话费,一年下来就是240元。
而钻石会籍只能每2个月领取一次,一年最多只有120元,两者相差一倍。
所以,抛开光大世界之极卡的权益不谈,光话费这块咱们一年就能实打实拿到240元。
另外,作为万事达卡组织的顶级卡片,世界之极卡自然是可以参与“万事达消费大挑战”活动的,且福利要比用世界卡参与好不少。
具体可见下表:














