原文标题:神卡要凉,最担心的事情还是发生了……
原文作者:帅帅说卡
冷月清谈:
-
部分网友担忧其他分行会仿效,导致精粹白无限次机贵的价值受损,但也有观点认为即便只能在本地享受服务,精粹白仍旧值得持有。
-
精粹白放水进件标准较低,未来若继续限制使用范围,可能会加速其“温暖”进程。
怜星夜思:
2、其他分行会跟进限制精粹白使用机贵的政策吗?
3、除限制使用机贵外,未来精粹白还有哪些权益可能会被限制?
原文内容
看到这标题,老读者是不是觉得帅帅又要发保险广告了?这次还真不是,确实是我之前担心的事情开始灵验……
之所以半夜发文,是因为天猫618新一轮红包开启,之前未使用的红包会作废。而后天才是大促的核心阶段,先把这个红包领上吧,到时候能用上:
复制口令后打开淘宝或天猫app:
0$tigPWwSnbdz$:// MF3084
喜欢在京东买买买的,也可以领取红包,最高24618元大红包:
记得在今年2月初,温州农行发布过一则公告:
简单来说,使用温州机场的贵宾楼:需要温州分行办理的尊然白金卡(含精粹白),且和消费额挂钩,航司白不再享受。
这意味着什么呢?也就是外地办理的精粹白和航司白,今年开始将无法再使用温州机场的贵宾楼。
当时帅帅也写了自己的担忧:“这则公告看似只是地方分行作出的权益调整,但怕就怕这是温暖开启的前奏。”
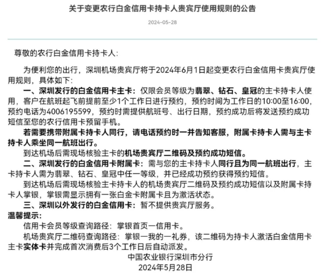
果不其然,接下去的一段时间里,农行部分分行对于精粹白机场贵宾厅的使用限制得越来越严。昨日,深圳农行发布一则关于精粹白贵宾厅使用的公告,在圈内掀起轩然大波。
相信这张图小伙伴们在很多地方已经见过了。归纳一下内容:
● 6月1日起,深圳机场农行贵宾厅只限深圳本地发行的白金卡持卡人使用,外地发行的白金卡无法使用。
● 即便是本地发行的白金卡,使用也仍旧有限制:主卡持卡人需翡翠、钻石、皇冠等级,提前至少1个工作日预约。
● 附属卡持卡人不可单独使用贵宾厅,需与主卡持卡人一同前往。
公告里指的白金卡,自然包括农行网红神卡精粹白。对于深圳的小伙伴而言,精粹白无限次贵宾厅还在,但是信用卡等级要在翡翠以上。原先只要搞定年费,就可以一直躺享,现在不行了,你至少得保证你的信用卡客户等级。
附属卡是温暖最大的,原先可以单独使用贵宾厅,而之后只能靠主卡人带领。很多小伙伴办精粹白就是为了让家人办理附属卡,以便其单独出行时可以使用贵宾厅。温暖之后,除非持有主卡的自己一同出行,否则附属卡一无是处。
可以说,精粹白这张卡,在深圳已经温暖了大半。讽刺的是,当初放水最多,进件门槛最低的也正是深圳分行。果然逃不出大水之后必有温暖的定律。
有小伙伴说:贵宾厅限制本地卡使用,对于本地用户影响不大吧?
如果只有一个地区如此,那确实问题不大。但如果其他分行纷纷仿效,各自为政,那么以后去程的确没问题,回程就头疼了。比如帅帅在杭州,杭州飞深圳,在杭州萧山机场用精粹白进贵宾厅没问题。但回程因为深圳机场农行贵宾厅限制本地卡,那么杭州分行发行的精粹白就无法使用。这时候就只能选择用其它的卡片来进入贵宾厅,精粹白的价值则损一半。
精粹白最大的价值,就是无限次机场贵宾厅。为何要对此下手,这岂不是自废武功?
机场贵宾厅楼的租用费用是实打实的一笔支出,用的人越多,成本也就越高。估计那些限制本地卡分行的想法是:凭啥你们随随便便下的卡,跑到我们这来享受服务,我们还得真金白银地掏钱?
这种各自为政的做法,并不只有农行。像工行的大白金卡,早就有“当地大白金只能进当地贵宾楼”的做法(老农是和工行学的吧?)。
所以,精粹白之后会不会像工行大白金一样,只能在当地享受服务,我们不得而知。但可以确定的是,如果精粹白仍旧按照目前的放水进件标准,那么距离这一天的到来会越来越近。
当然,即便真到了那一步。精粹白还值不值得持有?答案还是值得,这点是毋庸置疑的。只要无限次CIP还在,年费还是按次刷免,即便只能在本地享受服务,精粹白仍旧是一张好卡。所以我们也不必患得患失。
虽然事情已经发生,但我们也只能寄希望于别的分行不会这么快跟进,至少让那些今年才下卡的小伙伴能安安心心用上个2-3年再温暖吧。













