华夏银行即将推出南航联名卡,超白金卡或成里程累积神卡!刚性年费下,期待更高里程兑换比例和丰富权益,南航玩家关注!
原文标题:期待已久的顶级卡,终于要来了
原文作者:帅帅说卡
冷月清谈:
怜星夜思:
2、文章里提到了兴业南航大白,你觉得华夏南航超白金卡有哪些方面需要超越它,才能真正吸引用户?
3、除了南航里程,你还关注哪些航空公司的里程?你认为航空联名卡的未来发展趋势是什么?
原文内容
先提醒一下:农行黑金卡网申通道已恢复,资质达标的小伙伴可以冲了,具体看这篇:
华夏银行,又是华夏银行!这不赶巧了么,连续写了两天华夏的卡,今天本打算写点别的,但一早看到这令人振奋的消息,帅帅还是决定把今天的文章留给华夏银行。
去年末,一张有关华夏银行即将发布南航联名卡的PPT截图流传甚广:
如果图片内容属实,可以得知华夏银行将于2026年3月发布一套南航联名信用卡,级别有世界卡和超白金卡两档,年费分别为680元和3600元。权益方面有优于同业的里程兑换比例,还有贵宾厅、接送机以及代驾等权益。此外还有丰厚的开卡里程奖励。
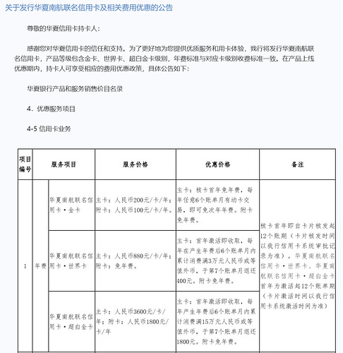
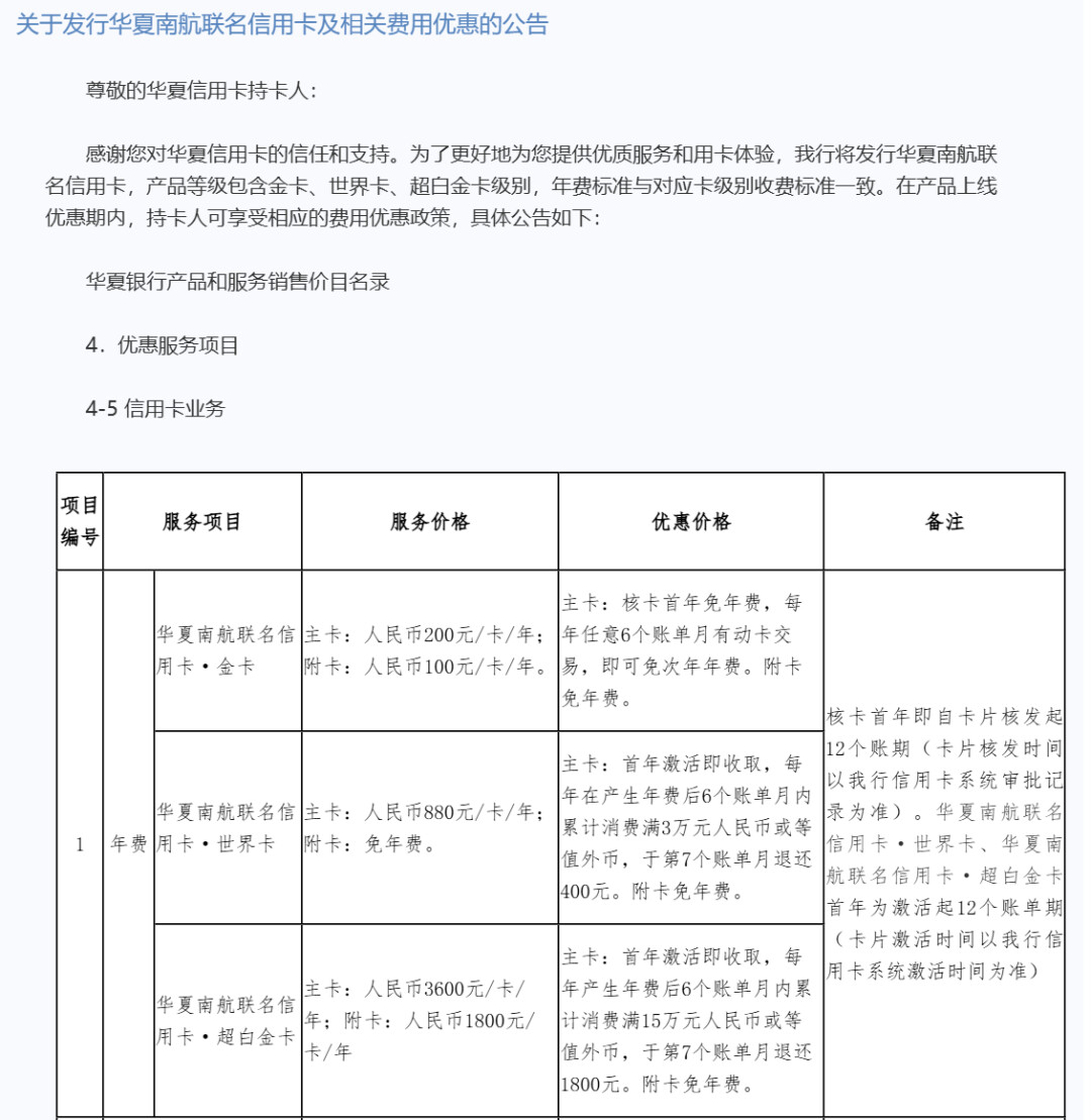
但截图毕竟只是截图,真实性存疑。就算为真,发布时间也在几个月之后,所以卡友们讨论了一番后热度也就下去了。直到昨晚,华夏银行正式发布公告,官宣这套卡片即将上线,且公布了年费情况:
可以看到,卡片的等级不止世界卡和超白金卡两档,还有一张金卡。因此,华夏银行的这套南航联名卡总共有三张:金卡、世界卡、超白金卡。年费如下:
-
金卡:首年免,任意6个月有动卡交易免次年;
-
世界卡:880元,消费满3万返400元;
-
超白金卡:3600元,消费满15万返1800元;
*三张卡片皆有附属卡,且皆免年费。
办航司联名卡的小伙伴一般都会拿来大额消费,消费能累积里程,也不亏。因此如果能满足消费要求,我们可以理解为世界卡为刚性年费480元,超白金卡为1800元。
年费情况尘埃落定,接下来就是看权益值不值了。金卡暂且不论,消费累积里程的比例肯定在10:1以上,目测可能为15:1,权益方面肯定不会有。重点还是来看世界卡和超白金卡。
在之前泄露的图片中,世界卡的年费定价为680元,这个年费和华夏热门的优享白一致,因此权益方面估计大差不差。
但在公告中,世界卡的年费提升到了880元,那么权益方面会不会比优享白更优秀呢?
最好猜的应该就是超白金卡了。华夏银行目前最热门的超白金卡是Safari。
南航联名超白金卡的年费和其完全一致,结合泄露图中的内容,两者核心权益方面应该也是一致的:
-
12次高铁贵宾厅或6次全球机场贵宾厅
-
境内机场速通,6次/年
-
境内舒适型接送机,6次/年
-
50公里代驾,6次/年
剩下唯一的悬念就是:消费累积南航里程的比例是多少?
在图片中,华夏银行提到卡片有优于同业的里程兑换比例。那么我们有必要来了解一下目前市面上高端南航联名卡的里程累积比例。举几个例子:
-
中信南航大白:10:1,刚性年费2000
-
广发南航增值白:7:1,刚性年费2500(已停发)
-
兴业南航大白:8:1,刚性年费2600
已经停发的广发南航增值白没有参考性,这卡搁现在,性价比能秒天秒地。中信南航大白,收这年费大部分原因是因为其“36+1生活权益”,也没法拿来对比。因此华夏南航超白金卡最有可能对标的选手是兴业南航大白。
兴业南航大白的情况如下:
年费:刚性2600元。。
权益:
-
消费8:1累积南航里程(线上交易每月至高5万积分)
-
境内机场接送,8次/年
-
境内机场贵宾厅,无限次,携伴2人次/年
-
境外机场贵宾厅,无限次,携伴2人次/年
-
限时活动:新户消费达标送1.2万里程
-
最高1000万公共交通工具意外险
-
至尊租车免1日租金
不难看出,如果上文对华夏南航超白金卡的权益判断属实,其整体权益并不会比兴业南航大白更强。但两者年费差距明显:兴业南航大白年费仅 2600 元,而华夏南航超白金卡则要 3600 元。
如此一来,华夏南航超白金卡想要突围,只能在里程累积比例上做文章。此前网传该卡累积比例可达6:1,帅帅认为这一猜测并非空穴来风。就算达不到,保底也会是 8:1,与兴业南航大白持平。
还有一点很多人可能忽略:华夏南航超白金卡很大概率是万事达世界之极级别,而兴业南航大白仅为万事达白金卡,卡组织等级上直接高了一档。
据此我们可以大胆推测,华夏南航超白金卡的核心卖点或许是:刚性1800元年费、6:1累积南航里程、世界之极卡、附属卡免年费、6次机场贵宾厅或12次高铁贵宾厅(可吃饭)、6次接送机、6次CIP、6次代驾。
如果最终上线真是这套配置,今年“神卡”榜单必有它一席。不出意外,这套卡片将于下月正式发布,没几天了,我们一起拭目以待吧!
众所周知,国内几大主流航司——国航、东航、南航、海航之中,南航里程的价值一直稳居第一梯队。这次华夏南航联名卡的登场,对南航里程玩家而言,无疑是一枚重磅新利器。
去年帅帅就曾预判,今年会迎来一波高端信用卡集中上市。如今看来,预判已开始兑现。也期待今年能有更多优质新卡面世,给略显沉寂的卡圈,带来更多实实在在的惊喜与活力。






