汇丰中国信用卡权益大缩水:境外接送机门槛提高,境内贵宾厅取消

汇丰中国信用卡权益大缩水!境外接送机门槛提高,境内贵宾厅取消,要客通不再延续。这是要逼我销卡?

原文标题:汇丰中国信用卡的天,塌了啊

原文作者:爱生活的燃烧

冷月清谈:

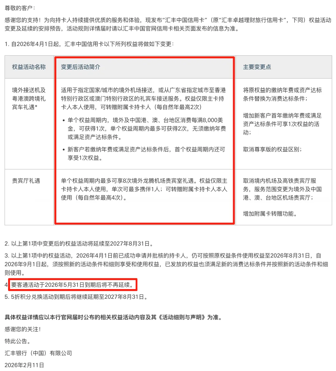
汇丰中国信用卡近日发布公告,宣布对信用卡权益进行重大调整,此次调整主要包含三个方面:一是境外接送机权益获取门槛大幅提高,由缴纳年费或资产达标改为境外消费满8000美元赠送1次,且权益周期内限制次数;二是取消境内机场/高铁贵宾厅权益,取而代之的是境外龙腾机场贵宾厅;三是宣布要客通服务在2026年5月31日到期后不再延续。这意味着汇丰中国信用卡的核心权益大幅缩水,此前颇具吸引力的接送机和境内贵宾厅权益几乎被砍掉,仅剩下6次境内接送机、12:1兑换里程以及延误险等权益。

怜星夜思:

1、这次汇丰中国信用卡权益调整,对你影响最大的是哪个方面?会考虑销卡吗?
2、汇丰这次调整权益,是不是意味着未来信用卡权益会越来越少?其他银行会不会跟进?
3、除了汇丰,大家还推荐哪些境外消费比较划算的信用卡?

原文内容

刚刚汇丰中国发布公告,汇丰中国信用卡的权益发生大幅温暖升级,主要有三部分:

一是原来缴纳年费或资产达标获得的境外接送机,改成境外消费每满8000美元送1次,权益周期内限2次。

二是取消境内机场/高铁贵宾厅,改成境外8次龙腾机场贵宾厅。

三是要客通2026年5月31日到期后,不再延续。

官网公告地址:

https://www.hsbc.com.cn/credit-cards/information/



简单解读:

我记得汇丰中国信用卡去年4月份就大幅温暖过一次,详情可查看我当时写的文章:

这次温暖幅度比去年还要大,境外消费8000美元送1次境外接送机,别家银行返现都不止你这点接送机。。。吧?

原来的主要权益如下图,9月1日之后还剩下什么权益呢,好像只有6次境内接送机、12:1兑换里程、延误险了?

等一下,只要我没卡,它就温暖不到我




往期推荐


2026-02-11

2026-02-10

2026-02-09

2026-02-07

2026-02-06


问题:汇丰这次权益调整,是针对所有汇丰信用卡用户吗?还是只针对部分卡种?如果我手里的卡没受影响,是不是可以暂时忽略这次变动?

我个人理解是应该针对大部分卡种,特别是高端卡,毕竟权益缩水主要集中在高端权益上。建议你仔细阅读公告原文,或者直接致电汇丰客服确认你的卡种是否受到影响。如果没影响,那就偷着乐吧,但也别掉以轻心,说不定以后还有变动。

问题:取消境内贵宾厅,改成境外贵宾厅,汇丰是觉得中国用户更喜欢在国外用贵宾厅吗?这个调整背后有什么逻辑?

这逻辑我真看不懂。难道汇丰觉得国内机场不配拥有贵宾厅吗?还是觉得国内用户都不坐飞机?可能他们觉得境外消费能力更强吧。但我觉得这绝对是搬起石头砸自己的脚,国内用户肯定不买账。

影响巨大!汇丰这次直接把境外接送机和消费挂钩,相当于变相降低了权益价值,而且8000美元的门槛太高了。替代方案的话,可以考虑境外消费返现高的卡,比如一些Visa或者Mastercard的联名卡,或者曲线救国,选择国内银行的一些高端卡,部分可能提供境外接送机服务。

影响肯定有,特别是以前靠着达标就能享受接送机的。替代方案的话,得看具体需求。如果看重境外贵宾厅,可以考虑 Priority Pass 或龙腾卡,或者看看其他银行有没有类似的权益;如果主要为了境内出行,那就比较麻烦,可能需要多张卡组合使用才能满足需求。

不一定。我认为这可能是汇丰自己的策略调整,不代表整个行业的趋势。毕竟现在信用卡市场竞争这么激烈,如果大家都缩减权益,那消费者肯定会选择更有竞争力的银行。一些中小银行可能会提供更优惠的权益来吸引客户。

境外接送机。虽然一年用不了几次,但有总比没有强,这一下子把门槛抬这么高,感觉诚意不足。销卡倒不至于,毕竟还有一些其他的权益,但以后肯定不会再作为主力卡使用了。看看别的银行有没有更好的选择。

这种趋势还是比较明显的。各家银行为了控制成本,可能会逐步缩减权益,或者提高权益获取门槛。所以,且用且珍惜吧,薅羊毛党的好日子可能不多了。其他银行跟进的可能性很大,尤其是一些小银行,为了生存,肯定会效仿大银行的做法。

推荐招商银行的经典白金卡,生日月双倍积分,境外消费也有积分,可以兑换航空里程。不过现在申请难度比较高,需要一定的资产或者良好的信用记录。

其实可以考虑一些境外银行的信用卡,比如美国的Chase Sapphire Preferred或者Amex Platinum,虽然申请难度比较高,但权益很丰富,适合经常出国的朋友。当然,前提是你得有美国的SSN和地址。

对我来说,影响最大的是取消境内机场/高铁贵宾厅。原本经常出差,这个权益用得比较频繁,现在没了,感觉一下子失去了很多便利。销卡的话,暂时还不会,看看后续有没有其他的替代方案或者更好的信用卡出现吧。

说实话,这波操作下来,感觉汇丰有点店大欺客了。要客通取消也是意料之中,毕竟成本高。但直接大幅缩减权益,而不提供任何替代方案,真的让人很失望。考虑销卡,转投其他银行的怀抱。有没有大佬推荐一下境外消费返现高的卡?

中信银行的Visa Signature卡也不错,境外消费有返现,而且经常有各种优惠活动。不过要注意的是,返现比例可能会根据活动变化。

我觉得这更像是银行在试探用户的底线。先砍一部分权益,看看用户的反应,如果反响不大,那就继续砍。如果反响强烈,可能会稍微收敛一点。所以,大家一定要积极反馈,表达自己的不满,才能维护自己的权益。