农行大白金卡团办来袭!28城可参与,享首年免年费等福利。尊然白VS航司白,选哪个?速来了解!
原文标题:全国28城!农行大白团办,年费可免
原文作者:帅帅说卡
冷月清谈:
怜星夜思:
2、文章里提到农行尊然白可以用积分兑换里程,比例还不错。除了兑换里程,农行信用卡积分还有什么其他值得推荐的用法?
3、如果你已经有了其他银行的信用卡,农行这张大白金卡最吸引你的地方是什么?它的核心竞争力在哪里?
原文内容
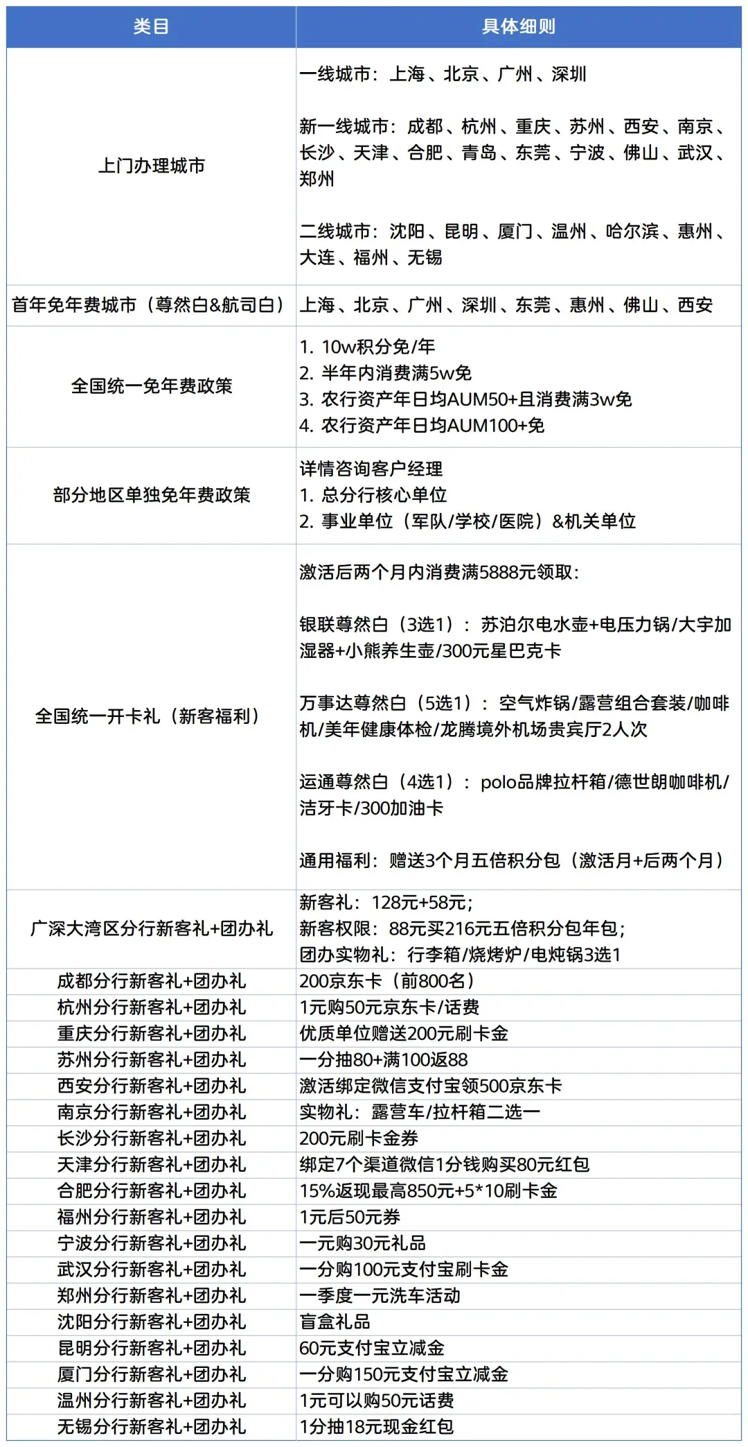
年前帅帅组织了一波农行大白金卡的团办,包括尊然白、航司白等,不知有多少小伙伴通过团办拿下了这张性价比超高的大白金卡?目前有个好消息,参与团办的城市进一步增加,目前已达28个。原先不在团办城市之列的小伙伴,这次可以上车啦!
参与本次团办的福利有:
-
8座城市参团下卡即免首年年费;
-
其它参团城市可享消费达标免首年年费;
-
一人即享上门办理(限新户,老户需带新);
-
客户经理一对一办理,可答疑解惑;
-
除卡片自身新卡礼外,大部分城市有专属的新户/团办福利。
具体细节请见下表:
以下是农行大白金卡申请门槛,请小伙伴们先对号入座,如不符合无法参与团办哦(满足其中一条即可):
-
科级及以上国家公务员,政府序列企事业单位、社会团体、直属单位的科级及以上干部;军队副团级及以上干部;高等学校副教授及以上教师;三级甲等医院科室主任及以上医生。
-
中央及地方国有企业、金融行业县级及以上分支机构高级管理人员,地级市及以上分支机构部门经理及以上人员。
-
本行A级(含)以上大型企业法人客户(特定类别企业除外)、总行或核心客户的中高级管理人员。
-
年收入20万元(含)以上的优质工薪客户,或年收入30万元(含)以上且能提供个人所得税纳税证明、社保或公积金凭证作为有效收入证明的一般工薪客户。
-
在本行开户时间已满半年,且近6个月月日均非贷款类金融资产达50万元(含)以上的个人客户(与系统AAA客户定义保持一致)。
-
本行私人银行正式客户、他金融机构高净值个人客户,或本行大型及以上星级个人客户。
-
符合本单位或银行“优质客户”认定政策( 事业单位 机关单位 部分国企央企)
年收入20万元(含)以上,具有全日制硕士研究生及以上学历且工作满1年的客户。
国家级专精特新企业的中高级管理人员,或该类企业中工作满1年且年收入20万元(含)以上的正式员工。
年收入20万元(含)以上的普通高校中高级管理人员。
年收入15万元(含)以上的国家及地方公务员、事业单位在编正式员工。
在高等学校或医院工作的副高级职称及以上人员。
注意,北京和上海的小伙伴参与团办请点击以下链接:
上海地区小伙伴点此:
北京地区小伙伴点此:
其它城市的小伙伴参与团办可扫下方二维码:
扫码参与团办
本次团办主要针对的是农行的尊然白和航司白(有黑金卡需求可单独和客户经理沟通)。相信很多小伙伴都在这两张卡之间纠结。如何选择呢?咱们一起来看:
农行的高端信用卡中,当红炸子鸡自然是尊然白金卡系列。为何热门?因为其高性价比!年费好解决,权益又不错,加上农行丰富的用卡活动,很难不爱。可以说,农行的大白金卡是目前卡圈最值得持有的高端卡之一。所以帅帅也将其列入到了《》榜单之中。
尊然白有4个版本:分别是Visa版(已停发)、万事达版、银联版和运通版。Visa版停发就不说了,运通版年费较高但是权益却和其它版本相差无几,性价比不高不甚推荐。故可选项就剩下万事达尊然白和银联尊然白。
两者的年费和核心权益都没有太大区别,来看卡片具体信息:
万事达尊然白金卡
年费:主卡880元/年,附属卡500元/年,次年10万积分抵扣主卡年费,5万积分抵扣附卡年费。参与团办可享受首年无条件免或消费达标免。
*农行信用卡可购买5倍积分包。在5倍积分加持下,10万积分仅需消费1.67万即可获得。故如不符合团办免首年年费条件,亦可用积分兑换,难度很低。这就是农行尊然白的高性价比。
-
6次境内机场贵宾厅(可再用积分兑换3次)
-
专家挂号、陪同就诊:全年3次(亲友可用)
-
无限次24小时免费道路救援
-
10万积分兑1次境内接送机,全年可享12次
-
最高1000万元公共交通意外险,航空延误险
-
4.17:1兑换海航、厦航等航司里程
展开介绍下尊然白金卡的核心权益:
免费机场CIP服务
每年可享6次境内机场贵宾厅,用完后可再用6万积分兑换1次,最多3次/年;
25年累积消费满50万,26年仍无限次;
成为皇冠会员,升级之日起至26年底仍无限次。
贵宾厅为农行自营,支持全国50余家机场贵宾室。部分机场是有CIP服务的,包括专属安检通道,安检后休息室。而如果是有贵宾楼的机场,更可以享受全套VIP出港服务。包括免费享受代办值机、行李托运、独立安检、贵宾厅休息室、以及餐食服务。
类似的贵宾楼VIP服务,价格约为200元/人次。而使用尊然白,则可以免费享受6次。部分机场还能携带嘉宾(扣次或用积分兑换)。夫妻出行,一张尊然白就够了。多人出行,那就加办附属卡吧,附属卡同样免费享受6次贵宾厅服务。
具体支持的贵宾厅列表,可进入农行APP - 信用卡 - 高端专区 - 贵宾出行查询。
3次专家预约挂号、全程陪同就诊
这项服务,对于有看病需求的用户来说十分有用。两个亮点:专家号可加号,全程陪同就诊。
在大医院挂普通号容易,挂专家号那真是千军万马过独木桥,往往要提前1-2个月预约。而银联尊然白的这项服务,合作方是元化医疗,可以享受加号服务。帅帅实测服务体验很好,专家号加号的成功率很高。
至于陪同就诊,也是一项很实用的权益。从取号开始,就诊、化验、取单据、取药,全程都有工作人员陪同,帮你排队,帮你取单据取药。大大增加了就诊的舒适度,尤其是去不熟悉的医院,有陪同的话可以节省很多时间。
另外,这项服务是可以给家人使用的,很贴心。
10万积分兑换接送机
10万信用卡积分兑换1次境内接送机服务,全年可享12次。亮点是还支持北京大兴、成都天府机场。别家卡片的接送机权益很少有能覆盖到这两家机场的(因为距离真的远)。
4.17:1兑换航司里程
对于有里程需求的小伙伴,农行的高端卡是必持的。目前我们用信用卡积分兑换里程,或者用联名卡累积里程,10:1这样的比例已属优秀。
农行高端信用卡积分兑换里程的比例是25:1,但可购买“5倍积分包”权益,消费加赠5倍积分,叠加之后,实际比例可以达到12500/500/6=4.17!。
如果每个月都拿满奖励积分,一年下来,兑换一套往返免费机票完全不成问题。
除此之外,尊然白的权益还包括:
-
无限次道路救援服务
-
农行网点VIP服务
-
航空意外险
鉴于这些权益小伙伴们都不太关注,帅帅也就不展开讲了。总的来说,尊然白最实用的权益,非“机场CIP服务”莫属。6+3的次数对于绝大多数持卡人足够用了,把尊然白的这6次权益用到有贵宾楼的机场,其它安检后的贵宾厅服务就用龙腾来替代吧。
目前无论是申请银联尊然白还是万事达尊然白,都有相应的新卡礼(需之前未持有过尊然白系列,老户亦可享受):
-
银联尊然白新卡礼:苏泊尔电水壶+电压力锅/大宇加湿器+小熊养生壶/300元星巴克卡(3选1);
-
万事达尊然白新卡礼:空气炸锅/露营组合套装/咖啡机/美年健康体检/龙腾境外机场贵宾厅2人次(5选1)。
航司联名白金卡
农行的航司白有6张:东航白、国航白、海航白、南航白、厦航白、吉航白。
年费:主卡880元/年,附卡500元/年。首年刚性年费,年费周期内主卡消费满10万元免主卡次年年费,附卡消费满5万元免附卡次年年费,无积分抵扣年费政策。
在权益方面,航司白和尊然白大差不差:
-
6次境内机场贵宾厅
-
专家挂号、陪同就诊:全年3次(亲友可用)
-
消费累积里程:南航白13:1,吉祥白220:1,其它都是12:1
那么尊然白和航司白怎么选呢?
两者主要区别有两点:1. 尊然白消费累积农行信用卡积分;航司白消费累积对应航司的里程;2. 尊然白年费可用10万积分抵扣;航司白需要消费满10万元才可免次年年费。
如果你觉得年消费10万元于你有压力,那就选尊然白;反之,消费不成问题,且明确自己需要哪家航司的里程,那就选航司白。
OK,如果还有疑问,建议先登记,然后咨询客户经理吧。















