厦航再次延长日本机票免费退改期限至2026年10月24日,赴日旅游市场或持续低迷。
原文标题:突发 | 厦航日本机票退改延期到10月24
原文作者:青蛙飞旅
冷月清谈:
受赴日旅游市场持续低迷的影响,厦门航空宣布再次延长日本机票的免费退改期限至2026年10月24日。此前,中国三大航空公司(国航、东航、南航)已发布类似政策。公告表明,短期内赴日旅游市场可能难以恢复。文章还提及日本签证费用上涨,并提醒已在日本或计划前往日本的游客注意安全,同时提供了相关联系方式。
怜星夜思:
1、除了机票退改政策,还有哪些因素影响了大家去日本旅游的意愿?
2、如果日元汇率持续走低,会不会刺激一部分人选择即使有风险也要去日本旅游?
3、厦航的这次延期政策,对其他航空公司会有什么影响?他们会跟进吗?
2、如果日元汇率持续走低,会不会刺激一部分人选择即使有风险也要去日本旅游?
3、厦航的这次延期政策,对其他航空公司会有什么影响?他们会跟进吗?
原文内容
点击公众号👆,关注我们~
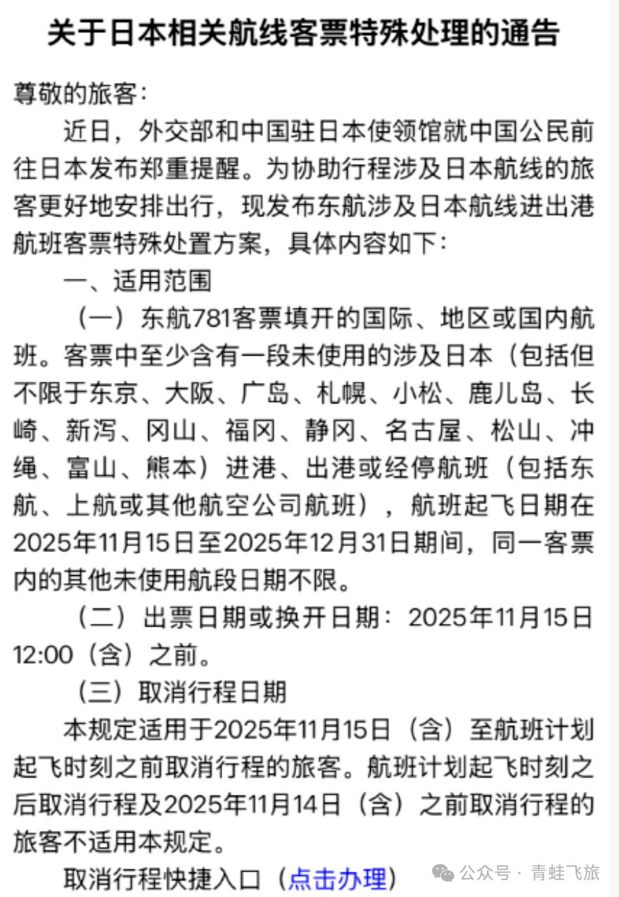
厦航刚刚发布公告,机票退改延期涉及的行程日期改到2026年10月24日,看了赴日旅游的影响短期内不会结束了。
之前三大航去年已经发布过关于日本客票的退改政策了,而且赴日游客确实出现了大幅度下滑,而日本对此回应是宣布签证涨价
之前的三大航退改政策不熟悉的可以看旧文:
--------------------------旧文分割线----------------------------------
1
国航东航南航日本客票可以免费退改
欢迎加入我们的知识星球和专属群:








