工银亚洲兑换国航里程比例将缩水!里程党抓紧兑换,寻找新渠道。
原文标题:常旅客 | 国航里程这一来源将严重缩水
原文作者:青蛙飞旅
冷月清谈:
怜星夜思:
2、银行信用卡里程兑换比例缩水是常态吗?背后的原因是什么?
3、文章中提到的“打入敌人内部”是什么意思?如何在常旅客计划中更好地获取收益?
原文内容
点击下方公众号👇 关注我们
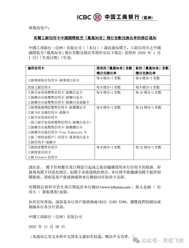
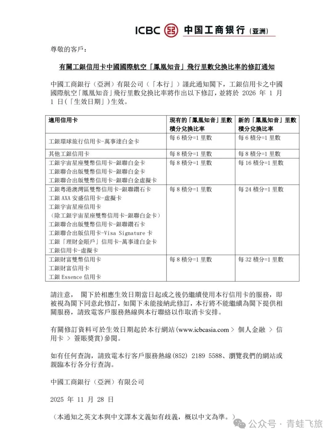
工银亚洲一直是小蛙心目当中最好的国航里程来源。申请门槛低(仅需5w存款即可下卡),银联双币卡在内地消费也非常方便,不存在visa、master、amex这种各种商户不支持的问题,也没有货币转换费。兑换国航比例高达8:3,而且还有各种消费活动送龙腾(全球可用非常好用)、超市返现等等,一直是小蛙强力推荐的卡。但是根据小蛙不可能三角来推断:一张卡权益又好、门槛又低,那么权益是无法保持稳定的。原理小蛙觉得是银行的营销经费是有限的,活动这么大方申请又容易肯定会导致成本上升问题,大家都想吃肉最后只能喝汤了。
明年1月1日开始比例就要缩水很多了。
不过返现比例没有看到调整,只是调整了里程。
如果手头有很多积分的读者小蛙推荐第一时间把积分兑换为里程落袋为安。现在工银亚洲不会自动转换里程,要求自助兑换(其实也是增加交易成本的一种行为)。
自助兑换也不难,就是填表(国航里程礼品编号是71A)然后发送到service@icbcaisa.com
没有这个pdf的可以私聊小蛙获取哦。
当然了为了保险起见还是在兑换之前打一下官方客服电话确定自己有多少积分可以兑换里程哦,工银亚洲的系统也是一言难尽。
小蛙之前在这篇里面提到一个现象,这里再引用一下:
不光是在机酒卡,小蛙觉得所有领域都可能有这个问题,cnid实在太多太努力,对规则太熟悉。导致cnid获取了大部分的收益,那么最好的解决办法就是禁掉cnid了。小蛙觉得最好的解决办法就是打入敌人内部,这样来做一些cnid做不到的事情,进一步海阔天空。
广告时间:
小蛙团办正在进行中~
1.ITIN现价¥798,含三年内一次报税套餐¥998!最后几个地址空位,留给办理ITIN的朋友。
2.中信新户刷免大白金:
3.汇丰卓越:
4.华美银行远程开户
5.卓锐证券:
美卡入门系列 | 往期回顾:





