中行长城卓越PLUS白金卡权益虽好,但年费高,门槛多,需要谨慎考虑。农行大白金卡团办活动进行中,新客可关注。
原文标题:中行这张新卡,可能没想象中那么好
原文作者:爱生活的燃烧
冷月清谈:
文章分析了中国银行即将发行的长城卓越PLUS白金卡,虽然该卡为钻石卡级别,但年费高达3600元,且有诸多限制。需要月日均资产达50万才能免首年年费和使用机场贵宾厅。此外,京东卡、接送机等权益需要月消费达标,且消费额度较高,普通用户较难达到。文章建议如确定办理此卡,需尽快搬砖50万至中行。同时,文章也提到了农行大白金卡的团办活动,新客户可免首年年费,并赠送新客礼品。
怜星夜思:
1、如果让你选择,你会为了银行卡的权益(比如机场贵宾厅、高额积分等)而去搬砖(存入大额资金)吗?你的底线是多少?
2、文章中提到的“月日均资产”是什么意思? 为什么银行喜欢用“月日均”来考核?
3、除了文章中提到的中行和农行,你还知道哪些银行有类似的信用卡权益和“砖”的要求?
2、文章中提到的“月日均资产”是什么意思? 为什么银行喜欢用“月日均”来考核?
3、除了文章中提到的中行和农行,你还知道哪些银行有类似的信用卡权益和“砖”的要求?
原文内容
前阵子我分享过,中国银行明年要发行一张新卡,暂定名称是长城卓越PLUS白金卡()。
后来中行缤纷生活APP突然可以申请,应该是临时开放测试,有群友申请成功,卡BIN是钻石卡级别,倒也让人兴奋。
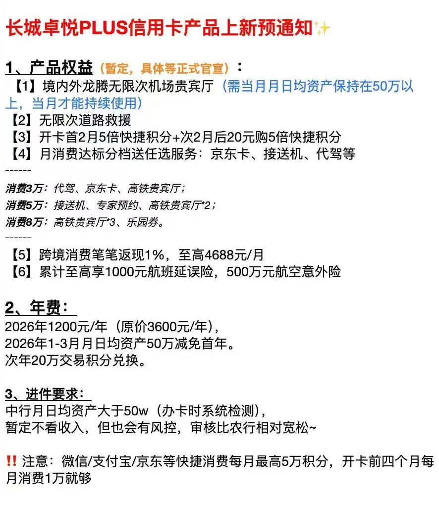
前两天又看到网友爆料长城卓越PLUS卡最新年费政策、进件要求、产品权益等信息,估计是为了办业务做准备:
从图片信息来看,长城卓越PLUS卡3600元年费,2026年1-3月的月日均资产满50万元可免首年年费,可用20万积分兑换次年年费。
月日均50万资产必须长期保持下去,一是为了申请这张卡,二是为了免年费,三是为了境内外无限次机场贵宾厅。
如果月日均资产不达标,当月竟然不能使用机场贵宾厅。
可以花20元购买5倍积分,享微信/支付宝/京东等5倍积分,每月最高5万积分,消费1万元即可达标。
重点来了,宣传的京东卡、接送机、代驾等权益,都需要月消费达标才行,而且消费要求不低,分别是三五八万。
应该是消费达到3/5/8万元档位之后,从该档位权益中任选其一。
这个消费要求高的有点过分,普通用户很难实现。如果消费达不到3万元,那这张卡看起来也没那么好。
目前这个情况,如果已经确定要办理这张卡的同学,建议本月月底前要往中行搬50万元进去。
距离这张卡上线也没几天了,等正式上架之后,我们再来详细分析。
我上周组织的全国农行大白金团办到12月31日结束,如果你是农行新客户,现在预约尊然白/航司白,可以免首年年费!
关于农行尊然白/航司白的详细介绍,可以点击下图查看文章:
通过公众号团办还有额外新客礼:
-
上海新客实物礼:保温杯/行李箱/充电宝3选1
-
北京新客实物礼:行李箱
-
广州/深圳/东莞/惠州/佛山新客实物礼:露营推车/行李箱/烧烤炉/电饭煲/电炖锅5选1
农行新客户定义:2025.12.31之前已销户,2026.1.1之后系统查询为新户即符合新户条件。
预约时间:即日起至2025年12月31日
进件时间:预约后2个工作日内当地农行客户经理上门办理
审批时间:2026年1月1日起
扫码登记信息
往期推荐
2025-12-26
2025-12-26
2025-12-25

