阿里云构建代码驱动的"自我编程"Agent,让大模型突破传统Agent限制,通过代码生成、执行与复杂逻辑实现自主决策,大幅提升智能助手能力。
原文标题:从代码生成到自主决策:打造一个Coding驱动的“自我编程”Agent
原文作者:阿里云开发者
冷月清谈:
怜星夜思:
2、文章里提到未来要把IntentPlanner和TaskExecutor合并,实现一个通用的“Coding驱动Agent模型”。大家觉得这背后最大的技术难点会是什么?怎么才能让它真的“通用”起来,适应各种天马行空的任务?
3、这种复杂的“代码驱动”Agent,听着很美好,但真要在我们自己的DevOps系统里落地,感觉改造量会很大。大家觉得,如果团队想尝试引入这种“自我编程”的Agent概念,最关键的第一步或者需要优先考虑的因素是什么呢?是工具链兼容性、团队技能储备,还是数据安全?
原文内容
作者|残风、栀七、荀易、辉酱
在探索 LLM 应用的过程中,LLM作为 Agent 的"大脑"有着无限可能。其中,"代码编写"已经成为了少数几个成功大规模落地的场景之一,这让我们不禁想到:既然 LLM 可以写出高质量的代码,为什么不能让它更进一步,编写并运行代码来控制 Agent 自身的行为呢?这样运行逻辑,就不简简单单的是“下一个”这么简单,而是让Agent拥有分支、循环等各种复杂逻辑。
这个想法虽然听起来有点魔幻,但仔细想想确实是可行的。在这篇文章中,我想和大家分享我们是如何一步步构建这样一个能够"自我编程"的 Agent 的历程。
我们的目标是将Agent模式,打造成一个“师弟”,一个真正能在内部的DevOps系统中,能帮得上忙的AI助手。
Agent系统设计
Agent简介
-
技术架构方面,我们在 ReAct Agent 模式基础上进行了深度优化:
-
改造传统 JSON + 组装调用方式,基于Py4j,实现" Code+泛化调用 "机制,显著提升工具调用的灵活性和执行效率;
-
采用 Spring Boot 技术栈构建后端架构,整合 Spring AI 生态及 Spring AI Alibaba 能力完成模型接入;
-
通过 内部评测平台 和 内部观测平台 实现全链路评测与观测;
-
底层工具采用 Mcp 协议实现业务能力补充;
-
基于 A2A 协议实现 Multi Agent 架构,高效对接各子 Agent;
-
模型策略采用混合部署方案,根据不同场景使用最优模型:
-
翻译/数据提取任务:Qwen3-Turbo(低延迟优先);
-
思考/动态代码生成:Qwen3-Coder(强化代码能力);
-
通用场景:按需调用各个平台提供的Qwen、Deepseek等模型 (Agent内部模块分布);
(Agent内部模块分布)
-
Memory 记忆
-
Short Term Memory 短期记忆: Session维度的记忆,仅在当前Session内生效;
-
Sansory Memory 感知记忆: 通过悬浮球,捕捉的页面、url等环境感知记忆;
-
Experience 经验: 来自配置、总结的经验,主要用于指导Agent各个环节的内容生成;
-
Context 上下文
-
System Prompt: 配置化、动态化的系统提示词;
-
可配置的:平台介绍 + 角色定义 + 工作机制 + 输入格式说明 + 输出格式要求 + 可用工具 + 重要原则 + 使用经验;
-
来自记忆的文本;
-
Inference Segment 推理段落(User Prompt);
-
Round “轮”: 在复杂任务执行时,每轮会作为一个单独的Segment用作当前轮次的执行总结和后续轮次的目标定义;
-
Express 表达: Agent返回给用户的内容;
-
Thought 思考: Agent在每一步执行时的思考内容;
-
Code 代码: 代码也会作为一个段落,出现在Prompt中;
-
其他: 如果后续有其他的环节,将作为新的Segment加入到User Prompt中;
-
Code 代码
-
Python Executor: Java中通过调用本地的Python进程;
-
Py4j: Python回调Java代码的时候,使用此工具实现回调的泛化调用;
-
Toolkit 工具包
-
Python语义化模板设计: 提供将Toolkit转化为Python代码的模板设计模式,在Prompt中使用模板方法,生成Python代码参与Prompt中;
-
泛化调用。
核心Coding驱动逻辑
公众号后台回复【核心Coding驱动逻辑】查看清晰大图
在我们的Agent中,Segment采用 " [Segment]: [Content] " 的结构,通过组合不同的Segment来形成Prompt,从而实现CoT(Chain of Thought)推理。
除了"外界"工具,我们还为Agent提供了"系统"工具,使其能够获取和控制自身能力。这些能力包括:检查已发起的任务、查询掌握的技能、主动休眠、主动与用户对话、通过大模型进行深度思考,以及利用大模型解析数据等。
在实现上,每个工具箱都被设计为Python的一个Class,其中的各项工具则作为函数实现。我们将不同的描述和属性都相应地映射为Python中的各种定义。
由此,我们打造出了一个"自我编程"驱动的Agent。在运行时,它不仅能够调用外部能力,还可以充分利用Python的原生功能保障数据的确定性,如字符串运算、数字运算、时间运算等。更重要的是,它能够实现自我控制,可以发起复杂任务,并对自身能力进行检查评估。
(PS:除了我们的“人类程序员”外,AI在这次迭代功不可没,凭感觉大概有50-60%的无修改代码,来自AI编写,尤其是《代码驱动》环节,几乎有80%的代码来自AI编写)
Agent工程结构
Agent
在我们的系统中,一个Agent是一个线程。在Agent运行过程中,将会在线程池中,同时运行各个Area和Act。其生命周期如下图所示:
Area —— 功能区介绍
Area的最初设计,是来自1.0向2.0演进时,创造出来的概念。其设计理念来源于人类的大脑分区,我们将Agent的逻辑区域分成了:感知区、认知区、表达区、自我评估区、运动区,将不同种类的Act收纳到Area中,让整个架构体系看着更加的清晰,也让相同能力的动作,可以具备相互沟通的可能。
各功能区关系和详细介绍
(1)感知区
主要负责接收外部信息,包括但不限于:用户发送的消息、用户点击的卡片事件、子Agent的异步返回结果等。在接收到消息后,感知区还会调用内部的Act,对数据进行系列处理、评估:
-
用户主语言解析
-
模糊化解析
-
场景分析
-
用户问题的增强
-
解析环境感知的数据
-
解析附件的数据
-
针对不同搜索场景的
(2)认知区
当感知区完成系列解析后,会将解析数据,传递到认知区,由认知区的IntentPlanner来使用Segment机制,处理用户需求并生成对应代码。生成代码后,提交给Python执行引擎,进行执行。
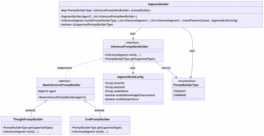
IntentPlanner
├── SegmentBuilder (成员变量)
│ ├── List<InferencePromptNewBuilder> promptBuilders
│ ├── InferencePromptConfigManager (prompt配置管理)
│ ├── build(type, segments, context, config) -> InferenceSegment
│ └── 路由到具体的PromptBuilder
│
└── PromptBuilder实现类
├── BaseInferencePromptBuilder (抽象父类)
│ └── 使用InferencePromptConfigManager获取配置化prompt
├── ThoughtPromptBuilder
├── CmdPromptBuilder
└── 其他自定义PromptBuilder
[Act] IntentPlanner 核心思想
-
用户输入后,仅执行一轮逻辑;
-
若存在复杂任务,则将任务移交给运动区处理;
(3)运动区(高级认知区)
在当前Agent系统中,运动区作为一种高级认知区,将会承担复杂任务。当认知区的无法处理的任务被提交过来后。运动区将会发起一个内部循环,来使用Segment的机制,逐步完成任务。
[Act] TaskExecutor 核心思想
-
根据传入的目标,逐轮执行计划;
-
每轮重新制定子目标,本轮完成后,都会评估任务进度,任务完成后汇报给感知区,若未完成,重新评估目标达成情况;若无法完成,可以选择放弃;
-
若目标判断可以达成,继续制定下轮目标;
Round 1 Segments: [User, Context, Thought1, Plan1, Cmd1, Evaluation1, NextGoal1]
Round 2 Segments: [User, Context, Thought1, Plan1, Cmd1, Evaluation1, NextGoal1, Thought2, Plan2, Cmd2, Evaluation2, NextGoal2]
Round 3 Segments: [所有历史Segments + Thought3, Plan3, Cmd3, Evaluation3, NextGoal3]
(4)表达区
表达区负责将内部信息传递给外部,包括但不限于:发送给用户的话、发送给用户的卡片、发送给用户的系列事件。
-
在传递文本时,表达区一般不做过多总结;
-
在传递数据时,表达区会根据历史Segment机制,依据数据,回答当前表达诉求;
-
在传递表单、复杂数据时,表达区将会直接向用户传递数据。
(5)自我评估区
当IntentPlanner、TaskExecutor,执行完初始目标后。将触发自我评估区的SelfTaskCheck评估任务完成情况。如果发现任务失败,或是能执行的,那么将重新触发回来源。
Context Engineering 上下文工程
上下文 与 Prompt
在Agent中,上下文和Prompt体系是整个Agent决策的核心组件。该体系通过Segment机制统一管理不同类型的Prompt构建过程,实现了配置化、模块化的上下文组装和Prompt生成机制。
在Prompt和上下文拼装的过程,主要代码结构和逻辑如下图所示:
Context上下文组成
1. Segments
-
当前Segments
-
Segments : 当前轮次已生成的Segment集合;
-
作用 : 提供当前轮次的执行状态和中间结果;
-
动态更新 : 随着当前轮次的进行不断增加新的Segment;
-
历史Segments
-
Segments : 来自历史轮次的所有Segment集合;
-
作用 : 为Agent提供长期记忆和上下文连续性;
-
内容 : 包含用户输入、思考过程、执行代码、结果反馈等完整历史;
-
调用经验
-
成功案例 : 基于历史成功案例的工具使用经验;
-
失败总结 : 从历史失败中提取的经验教训;
-
最佳实践 : 经过验证的代码模式和调用方式;
-
知识增强
-
动态知识检索 : 基于用户查询的实时知识获取;
-
领域知识注入 : 特定场景下的专业知识补充;
-
上下文关联 : 与当前任务相关的背景知识;
2. 环境上下文
-
ToolkitContext : 包含会话ID、追踪ID、租户信息、执行过程的变量存储等执行环境;
-
SegmentBuildConfig : 包含模型配置、功能开关、知识增强设置等;
-
Agent状态 : 当前Agent的内部状态和能力配置;
3. 工具上下文
-
可用工具清单 : 动态获取当前可用的工具包和API;
-
工具描述 : 自动生成的Python风格的工具使用说明;
Prompt组成架构
Prompt示例
为了更好地理解我们的Prompt设计,这里展示一个基于Prompt拼接思路编写的案例:
(1)System Prompt示例
## 平台介绍 你是一个Agent,专注于阿里巴巴DevOps平台的智能助手,能够操作DevOps的相关平台。角色定义
你是一个专业的DevOps智能助手,具备代码生成、工具调用、任务执行等核心能力。
工作机制
基于用户输入和上下文信息,通过思考-执行-评估的循环模式完成任务。
输入格式说明
用户输入可能包含自然语言描述、页面截图、URL信息等多模态内容。
输出格式要求
代码将以Fill-in-Middle(FIM)格式提供,包含三个部分:
- <|fim_prefix|> 前缀代码 <|fim_suffix|> 后缀代码 <|fim_middle|>
你需要在 <|fim_middle|> 处续写代码,使前缀代码和后缀代码能够正确连接并执行。
注意:- 仅在 <|fim_middle|> 处续写代码
- 确保续写的代码与前后文逻辑连贯
- 不要修改或重复前缀和后缀中的代码
可用工具
classexample_toolkit:
def get_project_info(project_id):
“”“获取项目基本信息”“”
pass
def search_requirements(project_id, query):
“”“搜索需求信息”“”
pass
def create_requirement(project_id, title, description):
“”“创建新需求”“”
passclass normandy_toolkit:
def get_app_list(project_id):
“”“获取应用列表”“”
pass
def deploy_app(app_id, version):
“”“部署应用”“”
pass
def get_deploy_status(deploy_id):
“”“获取部署状态”“”
pass重要原则
1. 严格按照FIM格式输出代码
2. 确保代码的安全性和正确性
3. 优先使用提供的工具包完成任务
4. 对于不确定的操作要进行二次确认补充的增强知识(在后台配置的一些知识点,比如DevOps各个子系统间的关系、变更和分支的关系等)
%s
历史经验(自动学习+后台配置的一些代码示例,基于知识库团队提供的检索能力进行相关性召回)
%s
(2)User Prompt示例
User: 帮我查询项目123的需求信息,关键词是"登录功能" Context: 当前页面URL为https://example.com/project/123,用户正在查看项目概览页面 Thought: 用户想要查询项目123中关于"登录功能"的需求信息。我需要使用example_toolkit的search_requirements方法来完成这个任务。 Python: <|fim_prefix|># 查询项目需求信息 project_id = "123" query = "登录功能"try:
<|fim_suffix|>
except Exception as e:
print(f"查询过程中发生错误: {str(e)}")<|fim_middle|>
期望返回结果:
# 调用工具查询需求
result = example_toolkit.search_requirements(id = 123, keyword = "登录功能")
# 处理查询结果
if result and result.get('success'):
requirements = result.get('data', [])
if requirements:
print(f"找到 {len(requirements)} 个相关需求:")
for req in requirements:
print(f"- {req.get('title')}: {req.get('description')}")
else:
print("未找到相关需求信息")
else:
print("查询失败,请检查项目ID或网络连接")
System Prompt 结构
我们采用 配置化 + 动态化 的系统提示词设计,主要包含以下模块:
1. 基础配置
2. 规范相关
3. 能力增强
4. 经验
User Prompt 结构
1. Segment List
用户提示词主要由Segment序列组成,按时间顺序排列:
User Segment: 用户的原始输入
Context Segment: 环境感知数据(页面信息、URL等)
Thought Segment: Agent的思考过程
Command Segment: 生成的执行代码
Evaluation Segment: 执行结果评估
NextGoal Segment: 下一步目标规划
...
2. FIM格式 (Fill-In-Middle)
我们使用FIM格式进行代码续写。FIM技术基于论文"Efficient Training of Language Models to Fill in the Middle"[ https://arxiv.org/abs/2207.14255 ],是一种专门针对代码生成优化的技术:
代码将以Fill-in-Middle(FIM)格式提供,包含三个部分:
- <|fim_prefix|> 前缀代码 <|fim_suffix|> 后缀代码 <|fim_middle|>
你需要在 <|fim_middle|> 处续写代码,使前缀代码和后缀代码能够正确连接并执行。
注意:
- 仅在 <|fim_middle|> 处续写代码
- 确保续写的代码与前后文逻辑连贯
- 不要修改或重复前缀和后缀中的代码
FIM技术的核心优势 :
-
上下文感知 : 模型能够同时理解前缀和后缀代码的语义;
-
精准填充 : 专门训练用于中间代码片段的生成,而非从头编写;
-
逻辑连贯 : 确保生成的代码能够与前后文完美衔接;
FIM格式的实际结构:
<|fim_prefix|>
# 已有上下文和代码
# 包含函数定义、变量声明等前置逻辑
<|fim_suffix|>
# 后续期望的代码结构
# 包含返回值处理、异常处理等后置逻辑
<|fim_middle|>
# LLM需要在此处填充代码
# 生成连接前后文的核心业务逻辑
在Agent中的应用场景 :
-
逻辑补全 : 在明确输入输出的前提下,补全中间的处理逻辑。
记忆
记忆系统是构建真正智能Agent的关键组件。正如人类认知系统依赖于复杂的记忆机制来学习、推理和决策,AI Agent也需要类似的记忆架构来:
-
维持长期对话状态 :在多轮交互中保持上下文连贯性;
-
积累经验知识 :从历史交互中学习和改进;
-
支持复杂推理 :基于历史信息进行更深入的分析;
-
个性化服务 :根据用户历史偏好提供定制化体验;
Agent在处理复杂任务时,主要依赖于上下文窗口来维持对话状态和任务记忆,这种方式存在明显的局限性:
1. 上下文长度限制 :上下文窗口有固定的token限制,无法处理超长的历史信息;
2. 记忆组织缺失 :简单的上下文拼接无法有效组织和检索历史信息;
3. 知识更新困难 :静态的上下文无法动态更新和优化已有知识;
4. 计算成本高昂 :长上下文处理需要大量的计算资源;
为了解决这些问题,需要在Agent工程侧开发各种Agent记忆系统,旨在为AI Agent提供持久化、结构化、可检索的记忆能力,它记录了Agent过往的所见所闻和互动历程。
记忆分层
按照存储时间的记忆分类法最早是在 1968 年发布的 Atkinson-Shiffrin Memory Model 中提出,将记忆分为感知记忆(Sensory Memory)、短期记忆(Short-term Memory)和长期记忆(Long-term Memory)。
-
感知记忆存储了人脑从环境中捕获的信息,例如声音、视觉等信息,在感知记忆区这类信息只能保留很短的时间;
-
短期记忆存储人脑在思考过程中所需要处理的信息,也被称为工作记忆(在 1974 年 Baddeley & Hitch 模型中提出),通常也只能保留很短的时间;
-
长期记忆是指Agent中存储时间较长的信息,它类似于人类大脑中的记忆,能够保留大量的数据和经验,并且可以存储很长时间,甚至是永久性的。
长期记忆和短期记忆在Agent中是相互补充的。短期记忆可以快速访问和处理当前需要的信息,而长期记忆则提供了丰富的背景知识和历史数据。Agent需要将短期记忆中的信息与长期记忆中的知识结合起来,以实现更智能的行为和决策。
┌─────────────────────────────────────────────────────────────┐
│ 记忆分层
├─────────────────────────────────────────────────────────────┤
│ 感知记忆 - 标签页维度
├─────────────────────────────────────────────────────────────┤
│ 短期记忆 - 会话纬度
│ ├─ 会话记忆
| ├─ 实体记忆
│ └─ 工作记忆
├─────────────────────────────────────────────────────────────┤
│ 长期记忆
│ ├─ 用户偏好 (业务实体记忆,...) - 用户纬度
│ ├─ 历史会话 (历史会话记忆总结)
│ ├─ 用户画像 (角色定位、技能标签、工作习惯)
| ├─ 平台知识
│ └─ 经验
└─────────────────────────────────────────────────────────────┘
环境感知记忆
鱼的记忆只有 7 秒,实际上人也有非常多的记忆过目就忘,但不管怎样,这个记忆始终存在过。
环境感知记忆是最短期的记忆,只在当下这一瞬间有效的数据,不具有长期价值。
-
在网页上的任意动作都会让前一瞬间的数据失效:例如打开抽屉/弹窗时,之前感知到的数据可能就没有意义了;
-
如果要记得之前看过哪些东西,则需要转成工作记忆或者沉淀到长期记忆中。
使用场景
在答疑场景中,用户打开对话时,大概率是遇到了问题,需要寻找对应的解决方案。这个时候需要用户编写一些文字向 Agent 说明在哪个页面进行什么操作时,遇到了什么问题。如果 Agent 能有一双眼睛,跟用户一样看着当前的页面,那么或许就能够提前帮用户预输入当前的上下文,减少用户的使用成本。
短期记忆
在Agent中,我们设计了基于Session级别的短期记忆存储,基于ES实现。在短期记忆中,会话、实体、工作记忆均被设计统一的Segment格式存储,为Agent提供上下文连续性。
用户对话 → 内部产生Segment → 短期记忆存储 → 下轮对话时检索 → 提供上下文
记忆消息类型
1. 段落记忆消息
存储推理段落信息,是Agent执行过程的核心记忆载体。
数据结构 :
classSegmentMemoryMessageextendsShortTerm3MemoryMessage {
InferenceSegment segment; // 推理段落内容 (Thought/Command/Evaluation等)
String execId; // 所属执行ID,标识当前轮次
List<String> parentExecId; // 父节点执行ID列表,支持执行链追溯
}
2. 实体记忆消息
存储结构化实体信息,用于记录关键对象和状态。
数据结构 :
classEntity3MemoryMessageextendsShortTerm3MemoryMessage {
String title; // 实体标题/名称
Object data; // 实体数据内容(可为任意对象)
}
使用场景 :
-
工具调用结果存储
-
用户关键信息提取
-
环境状态快照
3. 基础消息类型
所有短期记忆消息的基类,提供通用属性。
数据结构 :
abstract classShortTerm3MemoryMessage {
String uuid; // 唯一标识符,用于更新和删除操作
String sessionId; // 会话ID,Session级别隔离
List<String> tags; // 标签列表,支持多维度分类
Long timestamp; // 创建时间戳,用于时序管理
Long sortValue; // 排序值,控制记忆优先级
}
长期记忆
知识点
知识点目标是将内部积累的研发经验和专业知识系统化。特别是在与MCP系统集成后,将能够模拟开发人员的问题解决思路,提供更加专业和精准的支持。
知识点的内容,需要主要覆盖几个关键领域:
-
DevOps相关平台研发团队的工具/api/平台使用调用实战经验;
-
团队私有域知识;
除了正面的知识注入,系统还包含了约束性知识,例如平台使用的注意事项、特定场景下的最佳实践以及常见问题的标准处理流程。这些知识将直接影响Agent的响应策略和问题处理方式。
值得注意的是,这些新增的知识点与知识库的区别 :
-
新的知识点,会作为Agent思考的Prompt的指引。往往包含“概念性”的内容。当一个知识沉淀成一个“文档”比较重,又希望告知Agent的时候,就可以使用短知识来进行维护;
-
短知识往往是一句话,比如:重新部署是流水线的概念,重启是诺曼底的运维概念。
代码执行经验
这里描述的是接下来将推出的形态,在目前版本中,大模型投票机制还没有,记忆的存储与检索目前只是在向量数据库中,知识图谱方案还在对接中。
在Agent每轮逻辑执行完成后,本轮执行的细节将会被记录到经验记录表中。经过人工审核+大模型投票机制,会将记忆录入到知识库团队提供的经验图谱进行存储。
在Agent每次使用大模型生成代码时,将会从知识图谱中检索到对应的经验,随后拼接到Prompt中的固定位置。
用户偏好记忆
通过环境感知,根据用户页面访问情况,实时动态上报业务实体操作,作为业务实体记忆上下文。
Memory部分,接收环境感知上报的数据,进而转换成业务实体记忆存储(BizEntityMemroy),BizEntityMemroy主要组成部分:
-
schema: 定义业务实体的结构schema,json schema格式
-
data: 定义业务实体的具体数据
-
operation: 平台操作
-
tags: 实体标签
历史会话记忆
用户通过助手进行会话时,由Agent规划模块进行意图识别,并规划Task。在规划Task执行完成时,对会话记忆进行总结。
HistoryChatMemory(历史会话总结记忆)存储结构:
{
"time": "2025-09-18 17:14:00"
"question_type": "操作实施",
"keys": "应用名: example",
"summary": "用户在明天(2025-09-18 14:00:00)有一个example的发布计划",
"userId":""
}
历史会话记忆检索,通过全文向量融合查询,召回会话记忆:
-
向量化字段:keys
-
filter:userId
记忆淘汰策略:
代码驱动
在 Agent 开发的早期,我们用业界必选的Agent实现方式,走了LLM返回"JSON " + "固定文本前缀"的路。这看起来是最直观的选择,我们的Agent 1.0 和 2.0 版本都是这么实现的。
但随着项目深入,作为一个重工具调用的Agent,频繁调用Mcp、Agent的问题接踵而至:
-
数据格式虽然可以保证,但是内容质量并不能保证;
-
Token 超长导致的性能下降;
-
JSON 格式不够稳定;
-
多轮对话既要保证灵活性又要保证速度;
无论是对接 Mcp 还是 A2A,想要又快又准确地调用各种能力,都面临着重重困难。我们也在不断借鉴业界各领域的优秀实践,从 mem0 到 JManus,但始终觉得差点意思。为了提高任务成功率,我们牺牲了响应速度;为了提升速度,我们又不得不降低灵活性;而灵活性的降低,恰恰又导致了任务成功率的下降。这似乎成了一个难解的死循环。
2.0 版本虽然是对 1.0 的全面重构,但经过一段时间的实践,我们发现它在执行逻辑时总是一条路走到黑,一旦开始节点错了,就很难再纠正回来。正当我们为此困扰时,一次偶然的发现给了我们启发:在研究 Github Copilot Agent 时,我们注意到它使用 JavaScript 来定义工具。虽然它最终还是用 JSON 来调用,但这个设计却让我们灵光一现 —— 为什么不让 Agent 直接通过编写代码来实现自己的逻辑呢?
代码执行
在Agent中,代码与执行部分是整个系统的核心执行引擎。它实现了从代码生成到执行再到结果反馈的完整闭环,让Agent真正具备了"自我编程"的能力。
Python Execution Engine [Java]
PythonExecutionEngine作为整个代码执行的引擎,设计上采用了"线程池+异步执行+监控"的架构模式。本质上就是用Java发起Python,让Python执行代码,调用工具时回调Java,同时Java负责调度和监控。
核心设计思想:
-
异步执行 : 每个Python脚本都在独立线程中运行,避免阻塞主流程;
-
生命周期管理 : 从执行ID生成到结果回收,全程可追踪;
-
超时控制 : 防止Python脚本死循环,默认3600秒超时;
-
资源隔离 : 每个执行都有独立的上下文环境;
脚本执行流程
执行流程:
1. 准备阶段 : Agent把生成的Python代码传递给PythonExecutionEngine;
2. 初始化 : 分配执行ID,设置上下文,注册工具包;
3. 执行 : 启动Python进程,加载toolkit_bridge.py;
4. 监控 : ExecutionMonitor实时跟踪执行状态;
5. 收尾 : 收集结果,清理资源,反馈给Agent;
代码执行的核心逻辑在PythonScriptExecutor中,它负责:
-
动态生成Python运行环境;
-
注入toolkit_bridge.py作为桥接层;
-
管理Python进程的生命周期;
-
处理标准输出和错误输出;
安全与监控
-
执行日志 : 记录每次代码执行的详细信息;
-
性能监控 : 统计执行时间、成功率、错误分布;
-
安全检查 : 虽然还没完全实现,但预留了代码安全扫描的接口。此处应该严格禁止,某些系统函数的调用,比如随便引用import、使用os操作系统文件等;
-
资源监控 : 监控Python进程的CPU和内存使用。
Toolkit Bridge [Python]
Toolkit Bridge是整个Python和Java沟通的桥梁,可以说是这套架构中最关键的一环。它解决了"Python怎么调用Java工具包"这个核心问题。
Py4j桥接机制
我们用Py4j来实现Python和Java的双向通信。简单来说,Java实现一个Py4j的Gateway Server,Python对接到这个Server中,就能互相调用了。
关键设计点:
-
单例Gateway : 全局只维护一个Gateway连接,避免重复连接开销;
-
连接池化 : Gateway连接失败时自动重试,保证连接的稳定性;
-
端口固定 : 默认使用15333端口,避免端口冲突;
会话上下文管理
SessionContext解决了"Python代码怎么知道当前是哪个用户、哪个会话"的问题:
classSessionContext:
def __init__(self):
self._data = {}
self._toolkit_context = None
def set_data(self, key, value):
"""设置会话数据,如session_id、trace_id等"""
self._data[key] = value
每次Python脚本执行前,Java会把session_id、trace_id、用户信息等存储到SessionContext里,这样Python代码调用工具包时就知道自己代表哪个用户在执行了。
异步调用支持
PythonToolkitProxy这个类是我们的核心调用逻辑,他提供一个动态代理入口,它让Python代码可以像调用本地函数一样调用Java工具包:
classPythonToolkitProxy:
def __init__(self, toolkit_name):
self.toolkit_name = toolkit_name
def __getattr__(self, operation_name):
async def async_operation_method(*args, **kwargs):
return await call_toolkit_async(self.toolkit_name, operation_name, kwargs)
return async_operation_method
这样,Python代码就能这么写:
# 这样调用就行了,简单直观
result = await example_toolkit.get_project_info(project_id="123")
就可以调用到在Java中的代码了:
publicclassExampleToolkit{
public Object get_project_info(String projectId){
return null;
}
}
运行参数捕捉机制
参数处理这块我们踩了不少坑。最开始位置参数和命名参数混用会出问题,后来做了参数规范化:
1. 捕获运行参数 :使用装饰器,标记在对应的函数上,那么就能获取到函数中的临时变量了;
2. 参数统一 : 优先使用命名参数,位置参数自动转换;
3. 类型转换 : DynamicEntity等Java对象自动转换为Python字典;
4. 序列化 : 所有参数最终都序列化为JSON传递给Java端;
def capture_execution_variables_async(): """装饰器:捕获异步Python函数执行时的局部变量""" def decorator(func): @functools.wraps(func) async def wrapper(*args, **kwargs): captured = {} def tracer(frame, event, arg): if event == 'return'and frame.f_code == func.__code__: try: # 复制局部变量,过滤掉内部变量 for key, value in frame.f_locals.items(): ifnot key.startswith('_') and key not in ['args', 'kwargs']: # 检查值是否可序列化 try: json.dumps(value, default=str, ensure_ascii=False, cls=DynamicEntityJSONEncoder) captured[key] = value except (TypeError, ValueError): # 对于不可序列化的对象,转换为字符串 captured[key] = str(value) except Exception as e: print(f"ExecutionVariableMonitor capture error: {e}") return tracersys.settrace(tracer)
try:
result = await func(*args, **kwargs)
finally:
sys.settrace(None)# 保存变量到全局context中供Java侧获取
if hasattr(sys.modules[name], ‘captured_variables’):
sys.modules[name].captured_variables.update(captured)
else:
sys.modules[name].captured_variables = captured.copy()# 输出捕获的变量,使用特殊格式供Java端解析
for key, value in captured.items():
print(f"VARIABLE_CAPTURED:{key}={json.dumps(value, default=str, ensure_ascii=False, cls=DynamicEntityJSONEncoder)}")return result
return wrapper
return decorator
通过注解捕捉到运行参数后,会在完成运行后,由java解析,并存储到redis里面。当下次执行的时候,会从redis取出会话中的参数。以实现在下轮对话中,可以感知到上轮对话的变量及内容。
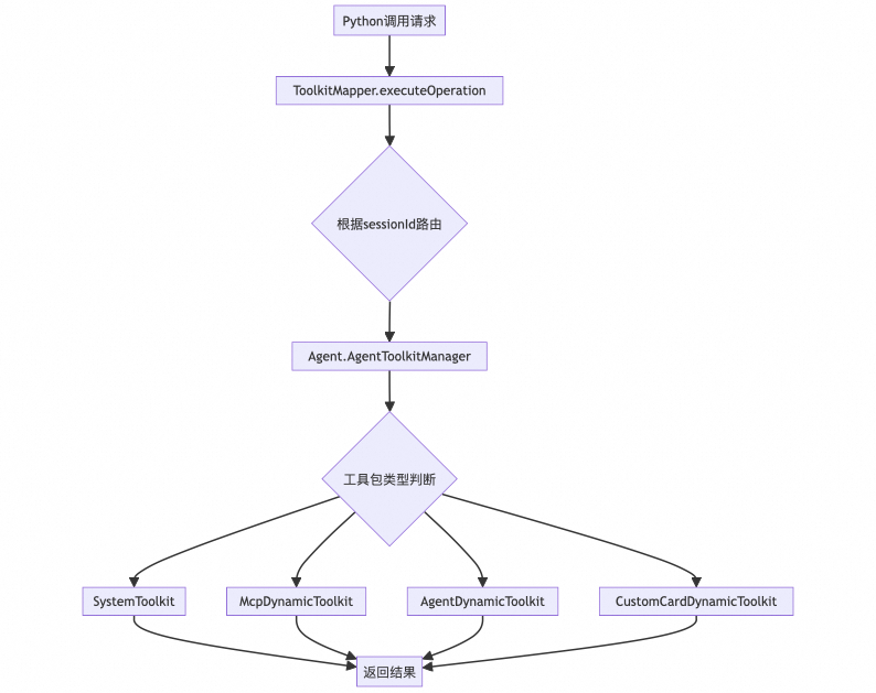
Toolkit Mapper [Java]
ToolkitMapper是整个工具包体系的调度中心,它负责把Python的调用请求路由到具体的Java工具包实现。
工具包映射与路由
核心路由逻辑很直接:根据toolkit_name找到对应的实现类,然后调用对应的operation方法。但实际实现中有几个关键点:
-
动态路由 : 通过sessionId找到对应的Agent3实例,再通过Agent的AgentToolkitManager来执行具体操作;
-
类型适配 : 不同类型的工具包有不同的接口,ToolkitMapper负责做适配;
-
结果包装 : 所有返回结果都通过ResultWrapper进行统一包装;
数据传递机制
为了实现让历史Python运行的临时参数,可以被传递到下次运行Python的过程中,我们在数据传递过程中,在Java内部通过Base64将原始数据反编译,然后使用参数,传递到python脚本中。Python脚本拿到Base64之后,自行解码,将数据在内存恢复到目标参数中。
方法调用机制
我们在Agent、Mcp的Toolkit中,将技能/工具映射成方法,Agent/McpServer映射成Class。每个Agent、McpServer都对应一个独立的Toolkit。
因此当某个Toolkit被调用时,将会拿到自身的class、方法名,从而找到对应的技能/工具,进行泛化调用。
Toolkit工具包
Toolkit体系是整个Agent能力的具体体现,它把抽象的"智能助手"落地为可执行的工具包。我们设计了四大类工具包,每类都有自己的特色和应用场景。
Custom Card Toolkit
自定义卡片工具包是我们为了解决"Agent怎么和用户交互"这个问题而设计的。传统的文本对话太单调,我们需要更丰富的交互形式。
卡片组件系统
卡片系统采用了组件化的设计思路,每个卡片都是一个独立的UI组件:
支持的卡片类型:
-
转人工卡片 : 支持用户有转人工意图时,发送卡片进行转人工处理;
-
运维卡片 : 用户想要进行运维操作时,将会发送运维卡片;
Mcp Toolkit
Mcp(Model Context Protocol)Toolkit是我们对接外部服务的标准化接口。通过Mcp协议,我们可以快速集成各种外部能力,而不需要为每个服务单独开发适配器。
Agent Toolkit
Agent Toolkit实现了Agent之间的协作机制。在复杂任务场景下,单个Agent可能无法独立完成所有工作,需要和其他专业Agent协作。
A2A协议支持
A2A(Agent to Agent)协议定义了Agent间交互的标准格式:
-
任务分发 : 主Agent将复杂任务分解后分发给子Agent;
-
进度汇报 : 子Agent定期汇报任务执行进度;
-
异常处理 : 子Agent执行失败时的异常上报机制;
-
资源协调 : 多个Agent竞争同一资源时的协调机制;
工具包注册与管理
工具包的注册与管理是整个Toolkit体系的基础设施,它支持多种注册方式和管理机制。我们设计了两套并行的注册体系:基于接口的动态工具包和基于注解的声明式工具包,它们各有适用场景,互不耦合。
动态工具包注册
动态工具包是我们的核心注册机制,通过实现DynamicToolkit接口来定义工具包:
public interface DynamicToolkit {
String name(); // 工具包名称
String getClassComment(); // 工具包描述
Map<String, String> getMethodPython(); // Python方法定义
Map<String, Type[]> getMethods(); // 方法参数类型
Map<String, String[]> getParameterNames(); // 参数名称
Object execute(String methodName, String execId, Map<String, Object> params);
}
-
接口驱动 : 所有动态工具包都实现DynamicToolkit接口,保证接口的一致性;
-
运行时注册 : 工具包可以在运行时动态注册和卸载,支持热插拔;
-
元数据自描述 : 工具包自己描述自己的能力和接口,无需外部配置;
典型的动态工具包实现:
@Component
publicclassExampleDynamicToolkitimplementsDynamicToolkit {
@Override
public String name(){
return"example_toolkit";
}
@Override
public Object execute(String methodName, String execId, Map<String, Object> params){
// 动态分发到具体方法
switch (methodName) {
case"get_project_info":
return getProjectInfo(params);
// 其他方法...
}
}
}
注解式工具包注册
注解式注册是一种声明式的工具包定义方式,适合结构相对固定的工具包:
@ToolkitComponent(
python = "system_toolkit",
description = "系统级工具包,提供基础的系统操作能力"
)
publicclassSystemToolkit {
@ToolkitOperation(python = "send_message")
public ToolkitResult sendMessage(Map<String, Object> params){
// 发送消息的具体实现
}
@ToolkitOperation(python = "get_current_time", enabled = true)
public ToolkitResult getCurrentTime(Map<String, Object> params){
// 获取当前时间的具体实现
}
}
-
声明式配置 : 通过注解声明工具包的元数据,简化配置;
-
编译时检查 : 注解在编译时就能发现配置错误;
-
Spring集成 : 与Spring的Bean管理机制无缝集成;
注册机制分离设计
两种注册机制在实现上完全分离,各自有独立的处理流程:
-
独立注册表 : DynamicToolkitRegistry和AnnotationToolkitRegistry分别管理两类工具包;
-
统一访问 : ToolkitMapper提供统一的访问接口,屏蔽底层注册机制的差异;
-
互不干扰 : 两种机制可以独立开启或关闭,不会相互影响;
反思
开发一个Agent,需要做的几件事情
经过三轮Agent的升级与优化,关于如何打造优质AI Agent,我结合Agent实践经验总结几点核心要素:
1. Prompt组装与上下文工程的合理设计
上下文管理影响多轮对话的稳定性。
在搭建Agent时,需要对Prompt进行单独的设计,明确Prompt的组成部分、上下文的选择、Agent运行过程的不同形态下,上下文的组装方式等。
推荐的Prompt/上下文开发过程:
-
可以先准备一段完整的比较粗糙的prompt,其中记忆、经验相关的内容都先使用mock的方式拼接在其中,然后使用LLM的api对prompt的效果进行初步验证;
-
验证没问题后,可以进入代码实现,将prompt按逻辑和结构拆分成多个部分,例如自我介绍、工作机制、输入格式、输出格式、示例等,然后分别实现每个部分;
-
后续需要在运行过程中不断调整prompt,可以在每次发现bad case的时候,将目前的prompt、出现的问题和自己的思路发给LLM,让LLM帮助优化;
我们在前两个版本的时候,Prompt组装,是没有系统性、结构性设计的,这也就导致了过程中出现了一个900多行的超级大的Prompt,它里面各个位置的内容都是比较乱的。Prompt和上下文的组装、拼接经过了单独的设计,实现的代码中,对其组装也模板设计模式、Builder设计模式的组合,来完成Prompt的拼接。
2. Agent的工程架构设计也很重要
工程架构直接影响交互体验的流畅度。
工程层面,Agent需要考虑:Agent运行过程如何持久化、优雅上下线、任务的完成与失败如何定义和管理、日志/监控/可观测/评测制度的建立、记忆如何管理。
"模型决定上限,工程决定下限"这种说法就像曾经的"PHP是世界上最好的语言"一样片面。实际上二者是相辅相成的关系。有些产品即便采用了Claude这样的强大模型,整体效果反而不如使用Deepseek但工程实现更优秀的同类产品。
关键在于模型能力与工程细节的契合度。在工程层面比如工具调用编排、用户交互设计、内部流程优化等,都需要在工程层面深度打磨,才能充分发挥模型潜力。过分迷信模型能力而"死等模型升级"是不可取的。
3. Agent提高运行质量和稳定性,可以通过让他自我积累、自我学习
经验积累则确保跨会话的一致性。
不论是JSON、文本前缀还是Coding驱动,经验都是一个好东西。它可以大大地提高返回数据的稳定性。这里分享几篇论文:
《ExpeL: LLM Agents Are Experiential Learners》
《How Memory Management Impacts LLM Agents: An Empirical Study of Experience-Following Behavior》
《Get Experience from Practice: LLM Agents with Record & Replay》
简单来说,经验的组装,就是:
收集 -> 加工 -> 存储 -> 检索
在Agent运行过程中, 收集一切有用的信息,随后在完成运行后,通过 LLM 或者各种解析逻辑加工成一段文本、一个json,代表本次执行的起因、经过、结果、思考等信息。随后存储到数据库中(不仅局限于向量数据库)。在Agent运行阶段,将用户文本做简单加工,随后进行检索。 只不过在工程层面,检索过后的结果,可以用作“回放”,可以用作“Prompt”拼接。单纯的向量数据库检索,不一定能让经验检索变得准确,我们目前正在向图索引的方向探索,让图谱的能力辅助经验的检索与加工。
展望
目标定位
我们的最终目标是致力于让它成为可靠的"1.5线"答疑助手,具备初级程序员(1-3年)的知识储备和问题解决能力,同时拥有自我进化和持续学习能力。
优化路径
1. 除了调用过程是代码,拼接Prompt能否变得更加动态?甚至在Cmd、Thought阶段的Prompt,都是由Agent自我选择Toolkit拼装的;
2. 在IntentPlanner阶段,并非是不可循环的,我们后续会把IntentPlanner、TaskExecutor的底层能力合并,提供一个通用的Coding驱动Agent模型,基于此模型,实现各层的ReAct操作;
3. 任务间的上下文隔离还需要做的更加精细;
4. 知识点和经验的数据,需要持续保鲜;
5. Mcp和Agent的深度和广度,都需要持续提升;
6. 开发一个桌面应用程序,随时随地可以唤起;
7. 日志、观测、报表、监控、评测机制的的完善。
Qwen-Image,生图告别文字乱码
针对AI绘画文字生成不准确的普遍痛点,本方案搭载业界领先的Qwen-Image系列模型,提供精准的图文生成和图像编辑能力,助您轻松创作清晰美观的中英文海报、Logo与创意图。此外,本方案还支持一键图生视频,为内容创作全面赋能。
点击阅读原文查看详情。




















