TinyAI:一个纯Java实现的全栈式轻量级AI框架,提供从底层计算到高级智能体系统的完整AI能力,让Java开发者也能轻松构建AI应用。
原文标题:TinyAI :全栈式轻量级 AI 框架
原文作者:阿里云开发者
冷月清谈:
怜星夜思:
2、TinyAI号称全栈轻量级,但又实现了像GPT、Qwen3这样的大模型和复杂Agent系统。‘轻量级’和大模型的‘重’如何平衡呢?在实际项目中,它能扛得住超大规模模型的部署和训练吗?
3、文章里提到了自进化智能体和RAG系统,听起来很酷。在现实世界中,这种能自我学习、结合外部知识的Agent,部署起来会遇到哪些实际的挑战?比如数据隐私、知识更新的时效性,或者‘进化’失控的风险?
原文内容
一个完全用Java实现的全栈式轻量级AI框架,TinyAI IS ALL YOU NEED。
写在最前面
十一期间,用Qoder体验了一把vibe-coding,喝喝茶动动嘴,将两年前的开源项目()升级了一把:新项目10w行代码80%以上都是agent写的 ,文档几乎100% AI生成的,包括本篇部分内容。两年前在TinyDL-0.01文章的最后说的话:码农命运的齿轮开始反转。现在看来,AI在反转全世界。 https://github.com/Leavesfly/TinyAI 。
前言:为什么要用Java做AI?
在AI领域,Python无疑是当前的主流语言。但对于Java开发者来说,要想深入理解AI算法的本质,或者在企业级Java应用中集成AI能力,往往面临着技术栈割裂的困扰。TinyAI项目正是在这样的背景下应运而生——用纯Java语言,从最基础的数学运算开始,一步步构建起一个功能完整的AI框架。
TinyAI的核心理念:
-
教育友好:清晰的代码结构,详尽的中文注释,让每一行代码都能说话;
-
模块化设计:像搭乐高一样组合AI组件,每个模块职责明确;
-
生产级别:不仅是玩具,更是可以投入实际应用的框架;
-
零外部依赖:核心计算引擎完全自主实现,不依赖任何第三方AI库。
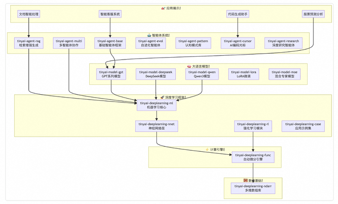
第一章:架构之美——分层设计的智慧
1.1 从"搭积木"的角度理解TinyAI
想象一下,如果要建造一座摩天大楼,我们会怎么做?首先需要坚实的地基,然后是承重结构,再是各种功能模块,最后是外观装饰。TinyAI的架构设计正是遵循了这样的思路:
这种分层设计的好处显而易见:
-
底层稳定:数值计算和自动微分引擎为整个系统提供可靠基础;
-
中层灵活:神经网络层提供丰富的组件库,支持各种网络架构;
-
上层开放:智能体和模型层面向应用,支持快速开发;
1.2 核心模块:16个精心设计的组件
TinyAI总共包含16个核心模块,每个模块都有其独特的职责:
第二章:从零开始的数学之旅
2.1 多维数组:一切计算的起点
在深度学习中,数据都是以张量(多维数组)的形式存在。TinyAI的NdArray接口设计得非常优雅:
// 创建数组的多种方式 NdArray a = NdArray.of(newfloat[][]{{1, 2}, {3, 4}}); // 从二维数组创建 NdArray b = NdArray.zeros(Shape.of(2, 3)); // 创建2x3的零矩阵 NdArray c = NdArray.randn(Shape.of(100, 50)); // 创建随机正态分布矩阵
// 丰富的数学运算
NdArray result = a.add(b) // 矩阵加法
.mul(c) // 对应元素相乘
.dot(d) // 矩阵乘法
.sigmoid() // Sigmoid激活函数
.transpose(); // 转置
设计亮点:
-
链式调用:支持流畅的链式操作,代码可读性极佳;
-
形状安全:编译时和运行时的双重形状检查,避免维度错误;
-
内存优化:智能的内存管理,避免不必要的数据拷贝;
2.2 自动微分:深度学习的"魔法"核心
自动微分是深度学习的核心技术。TinyAI的Variable类通过计算图自动追踪操作历史:
// 构建一个简单的计算图 Variable x = new Variable(NdArray.of(2.0f), "x"); Variable y = new Variable(NdArray.of(3.0f), "y");// 正向传播:构建计算图
Variable z = x.mul(y).add(x.squ()); // z = x*y + x²// 反向传播:自动计算梯度
z.backward();
System.out.println("dz/dx = " + x.getGrad().getNumber()); // 输出:dz/dx = 7.0
System.out.println("dz/dy = " + y.getGrad().getNumber()); // 输出:dz/dy = 2.0
技术实现的精妙之处:
-
动态计算图:每次运算都会动态构建计算图,支持条件分支和循环;
-
递归与迭代:提供两种反向传播实现,适应不同场景需求;
-
梯度累积:支持梯度的自动累积,处理复杂的网络结构;
public voidbackward(){
if (!requireGrad) return;
// 初始化梯度为1(链式法则的起点)
if (Objects.isNull(grad)) {
setGrad(NdArray.ones(this.getValue().getShape()));
}
Function creator = this.creator;
if (creator != null) {
Variable[] inputs = creator.getInputs();
List<NdArray> grads = creator.backward(grad); // 计算输入的梯度
// 递归计算每个输入变量的梯度
for (int i = 0; i < inputs.length; i++) {
Variable input = inputs[i];
// 梯度累积:支持变量被多次使用的情况
if (input.getGrad() != null) {
input.setGrad(input.getGrad().add(grads.get(i)));
} else {
input.setGrad(grads.get(i));
}
input.backward(); // 递归调用
}
}
}
第三章:神经网络的积木世界
3.1 Layer与Block:组合的艺术
TinyAI采用了类似PyTorch的Layer-Block设计模式:
// Layer:最基础的计算单元 public abstract classLayer { protected Map<String, Variable> parameters = new HashMap<>(); public abstract Variable layerForward(Variable... inputs); // 参数管理 protectedvoidaddParameter(String name, NdArray value){ parameters.put(name, new Variable(value, name)); } }
// Block:Layer的组合容器
public abstract classBlock {
protected List<Layer> layers = new ArrayList<>();
public abstract Variable blockForward(Variable… inputs);
// 支持嵌套组合
publicvoidaddBlock(Block subBlock){
// 将子Block的Layer添加到当前Block
}
}
实际应用示例:
// 构建一个多层感知机 MlpBlock mlp = new MlpBlock("classifier", 784, newint[]{128, 64, 10});
// 构建一个完整的神经网络
SequentialBlock network = new SequentialBlock(“mnist_net”);
network.addLayer(new FlattenLayer(“flatten”)) // 展平层
.addLayer(new LinearLayer(“fc1”, 784, 128)) // 全连接层1
.addLayer(new ReluLayer(“relu1”)) // ReLU激活
.addLayer(new LinearLayer(“fc2”, 128, 64)) // 全连接层2
.addLayer(new ReluLayer(“relu2”)) // ReLU激活
.addLayer(new LinearLayer(“fc3”, 64, 10)) // 输出层
.addLayer(new SoftmaxLayer(“softmax”)); // Softmax
3.2 现代网络架构的实现
TinyAI不仅支持基础的神经网络,还实现了现代的先进架构:
Transformer架构:
public class TransformerBlockextendsBlock {
private MultiHeadAttentionLayer attention;
private FeedForwardLayer feedForward;
private LayerNormalizationLayer norm1, norm2;
@Override
public Variable blockForward(Variable... inputs){
Variable input = inputs[0];
// Self-Attention + 残差连接
Variable attnOut = norm1.layerForward(input);
attnOut = attention.layerForward(attnOut, attnOut, attnOut);
Variable residual1 = input.add(attnOut);
// Feed-Forward + 残差连接
Variable ffOut = norm2.layerForward(residual1);
ffOut = feedForward.layerForward(ffOut);
return residual1.add(ffOut);
}
}
LSTM循环网络:
public class LstmLayerextendsLayer {
@Override
public Variable layerForward(Variable... inputs){
Variable x = inputs[0];
Variable h = inputs[1]; // 隐藏状态
Variable c = inputs[2]; // 细胞状态
// 遗忘门
Variable f = sigmoid(linear(concat(x, h), Wf).add(bf));
// 输入门
Variable i = sigmoid(linear(concat(x, h), Wi).add(bi));
// 候选值
Variable g = tanh(linear(concat(x, h), Wg).add(bg));
// 输出门
Variable o = sigmoid(linear(concat(x, h), Wo).add(bo));
// 更新细胞状态和隐藏状态
Variable newC = f.mul(c).add(i.mul(g));
Variable newH = o.mul(tanh(newC));
return newH;
}
}
第四章:训练的艺术——从数据到智慧
4.1 Trainer:训练过程的指挥家
TinyAI的Trainer类封装了完整的训练流程,让复杂的训练过程变得简单:
// 创建数据集 DataSet trainData = new ArrayDataset(trainX, trainY);// 构建模型
Model model = new Model(“mnist_classifier”, mlpBlock);// 配置训练器(支持并行训练)
Trainer trainer = new Trainer(
epochs: 100, // 训练轮数
monitor: new TrainingMonitor(), // 训练监控器
evaluator: new AccuracyEvaluator(), // 评估器
useParallel: true, // 启用并行训练
threadCount: 4 // 线程数
);// 初始化训练器
trainer.init(trainData, model,
new MeanSquaredErrorLoss(), // 损失函数
new SgdOptimizer(0.01f)); // 优化器
// 开始训练(一键式训练)
trainer.train(showTrainingCurve: true);
训练过程的核心流程:
public voidtrain(boolean showCurve){
for (int epoch = 0; epoch < epochs; epoch++) {
// 1. 设置模型为训练模式
model.setTraining(true);
// 2. 批次训练
for (DataBatch batch : dataSet.getBatches()) {
// 2.1 前向传播
Variable prediction = model.forward(batch.getInputs());
// 2.2 计算损失
Variable loss = lossFunction.forward(prediction, batch.getTargets());
// 2.3 清空梯度
model.clearGradients();
// 2.4 反向传播
loss.backward();
// 2.5 参数更新
optimizer.step(model.getParameters());
// 2.6 记录训练信息
monitor.recordTrainingStep(loss.getValue().getNumber());
}
// 3. 模型评估
if (epoch % 10 == 0) {
float accuracy = evaluator.evaluate(model, validationData);
monitor.recordEpoch(epoch, accuracy);
}
}
// 4. 可视化训练曲线
if (showCurve) {
monitor.plotTrainingCurve();
}
}
4.2 并行训练:榨干多核性能
TinyAI支持多线程并行训练,充分利用现代CPU的多核优势:
public class ParallelTrainer {
private ExecutorService executorService;
private int threadCount;
public voidparallelTrainBatch(List<DataBatch> batches){
// 创建线程池
executorService = Executors.newFixedThreadPool(threadCount);
// 将批次分配给不同线程
List<Future<TrainingResult>> futures = new ArrayList<>();
for (DataBatch batch : batches) {
Future<TrainingResult> future = executorService.submit(() -> {
// 每个线程独立训练一个批次
return trainSingleBatch(batch);
});
futures.add(future);
}
// 收集训练结果并聚合梯度
List<Map<String, NdArray>> gradients = new ArrayList<>();
for (Future<TrainingResult> future : futures) {
TrainingResult result = future.get();
gradients.add(result.getGradients());
}
// 梯度聚合和参数更新
Map<String, NdArray> aggregatedGrads = aggregateGradients(gradients);
optimizer.step(aggregatedGrads);
}
}
第五章:大语言模型的实现——从GPT到现代架构
5.1 GPT系列:Transformer的演进之路
TinyAI完整实现了GPT-1到GPT-3的架构演进,让我们能够清晰地看到大语言模型的发展脉络:
GPT-1:Transformer的初次应用
public class GPT1ModelextendsModel {
private TokenEmbedding tokenEmbedding;
private PositionalEncoding posEncoding;
private List<TransformerBlock> transformerBlocks;
private LayerNormalizationLayer finalNorm;
private LinearLayer outputProjection;
@Override
public Variable forward(Variable... inputs){
Variable tokens = inputs[0];
// 1. Token嵌入 + 位置编码
Variable embedded = tokenEmbedding.forward(tokens);
Variable positioned = posEncoding.forward(embedded);
// 2. 多层Transformer块
Variable hidden = positioned;
for (TransformerBlock block : transformerBlocks) {
hidden = block.blockForward(hidden);
}
// 3. 最终归一化和输出投影
hidden = finalNorm.layerForward(hidden);
return outputProjection.layerForward(hidden);
}
}
GPT-2:更大的模型,更强的能力
public class GPT2ModelextendsGPT1Model {
// GPT-2相对于GPT-1的主要改进:
// 1. 更大的模型参数(1.5B)
// 2. 更多的注意力头和层数
// 3. 改进的初始化策略
public static GPT2Model createMediumModel(){
GPT2Config config = GPT2Config.builder()
.vocabSize(50257)
.hiddenSize(1024)
.numLayers(24)
.numHeads(16)
.maxPositionEmbeddings(1024)
.build();
returnnew GPT2Model(config);
}
}
GPT-3:稀疏注意力的探索
public class GPT3ModelextendsGPT2Model {
@Override
protected MultiHeadAttentionLayer createAttentionLayer(GPT3Config config){
// GPT-3引入稀疏注意力机制
returnnew SparseMultiHeadAttentionLayer(
config.getHiddenSize(),
config.getNumHeads(),
config.getAttentionPatterns() // 稀疏注意力模式
);
}
}
5.2 现代架构:Qwen3的先进设计
TinyAI还实现了更现代的Qwen3模型,集成了最新的技术进展:
public class Qwen3ModelextendsModel { @Override public Variable forward(Variable... inputs){ Variable tokens = inputs[0]; // 1. 嵌入层 Variable embedded = tokenEmbedding.forward(tokens); // 2. 多个Decoder块(集成了现代技术) Variable hidden = embedded; for (Qwen3DecoderBlock block : decoderBlocks) { hidden = block.blockForward(hidden); } // 3. RMS归一化(替代LayerNorm) hidden = rmsNorm.layerForward(hidden); return outputProjection.layerForward(hidden); } }
public class Qwen3DecoderBlockextendsBlock {
private Qwen3AttentionBlock attention; // 集成GQA和RoPE
private Qwen3MLPBlock mlp; // 集成SwiGLU激活
private RMSNormLayer preAttnNorm;
private RMSNormLayer preMlpNorm;
@Override
public Variable blockForward(Variable… inputs){
Variable input = inputs[0];
// 预归一化 + 注意力 + 残差连接
Variable normed1 = preAttnNorm.layerForward(input);
Variable attnOut = attention.blockForward(normed1);
Variable residual1 = input.add(attnOut);
// 预归一化 + MLP + 残差连接
Variable normed2 = preMlpNorm.layerForward(residual1);
Variable mlpOut = mlp.blockForward(normed2);
return residual1.add(mlpOut);
}
}
关键技术实现:
public class RotaryPositionalEmbeddingLayerextendsLayer {
@Override
public Variable layerForward(Variable... inputs){
Variable x = inputs[0];
int seqLen = x.getValue().getShape().get(1);
int dim = x.getValue().getShape().get(2);
// 计算旋转角度
NdArray freqs = computeFrequencies(dim, seqLen);
// 应用旋转变换
return applyRotaryEmbedding(x, freqs);
}
}
public class GroupedQueryAttentionextendsLayer {
private int numHeads;
private int numKeyValueHeads; // KV头数少于Q头数
@Override
public Variable layerForward(Variable... inputs){
// Q、K、V投影,但K和V共享参数组
Variable q = queryProjection.layerForward(inputs[0]);
Variable k = keyProjection.layerForward(inputs[0]);
Variable v = valueProjection.layerForward(inputs[0]);
// 重复K和V以匹配Q的头数
k = repeatKVHeads(k);
v = repeatKVHeads(v);
return computeAttention(q, k, v);
}
}
第六章:智能体系统——赋予AI思考的能力
6.1 智能体的层次化设计
TinyAI的智能体系统从最基础的Agent开始,逐步发展到具备自我进化能力的高级智能体:
// 基础智能体:具备基本的感知和行动能力 public abstract classBaseAgent { protected String name; protected String systemPrompt; protected Memory memory; protected ToolRegistry toolRegistry; public abstract AgentResponse processMessage(String message); protected Object performTask(AgentTask task) throws Exception { // 任务执行的基本流程 return null; } }
// 高级智能体:具备学习和推理能力
public class AdvancedAgentextendsBaseAgent {
private KnowledgeBase knowledgeBase;
private ReasoningEngine reasoningEngine;
@Override
public AgentResponse processMessage(String message){
// 1. 理解用户意图
Intent intent = intentRecognition.analyze(message);
// 2. 检索相关知识
List<Knowledge> relevantKnowledge = knowledgeBase.retrieve(intent);
// 3. 推理和生成回答
String response = reasoningEngine.generateResponse(intent, relevantKnowledge);
// 4. 更新记忆
memory.store(new Conversation(message, response));
returnnew AgentResponse(response);
}
}
6.2 自进化智能体:具备学习能力的AI
自进化智能体是TinyAI的一个重要创新,它能够从经验中学习并优化自己的行为:
public class SelfEvolvingAgentextendsAdvancedAgent {
private ExperienceBuffer experienceBuffer;
private StrategyOptimizer strategyOptimizer;
private KnowledgeGraphBuilder knowledgeGraphBuilder;
@Override
public TaskResult processTask(String taskName, TaskContext context){
// 1. 记录任务开始状态
TaskSnapshot snapshot = captureTaskSnapshot(taskName, context);
// 2. 执行任务
TaskResult result = super.processTask(taskName, context);
// 3. 记录经验
Experience experience = new Experience(snapshot, result);
experienceBuffer.add(experience);
// 4. 触发学习(如果需要)
if (shouldTriggerLearning()) {
selfEvolve();
}
return result;
}
public voidselfEvolve(){
// 1. 经验分析
List<Experience> recentExperiences = experienceBuffer.getRecentExperiences();
PerformanceAnalysis analysis = analyzePerformance(recentExperiences);
// 2. 策略优化
if (analysis.hasImprovementOpportunity()) {
Strategy newStrategy = strategyOptimizer.optimize(analysis);
updateStrategy(newStrategy);
}
// 3. 知识图谱更新
List<KnowledgeNode> newNodes = extractKnowledgeFromExperiences(recentExperiences);
knowledgeGraphBuilder.updateGraph(newNodes);
// 4. 能力提升
enhanceCapabilities(analysis);
}
}
6.3 多智能体协作:集体智慧的体现
TinyAI支持多个智能体之间的协作,实现复杂任务的分工合作:
6.4 RAG系统:知识检索增强生成
TinyAI实现了完整的RAG(Retrieval-Augmented Generation)系统:
public class RAGSystem {
private VectorDatabase vectorDB;
private TextEncoder textEncoder;
private DocumentProcessor documentProcessor;
public String generateAnswer(String question, List<Document> documents){
// 1. 文档预处理和向量化
for (Document doc : documents) {
List<TextChunk> chunks = documentProcessor.chunkDocument(doc);
for (TextChunk chunk : chunks) {
NdArray embedding = textEncoder.encode(chunk.getText());
vectorDB.store(chunk.getId(), embedding, chunk);
}
}
// 2. 问题向量化
NdArray questionEmbedding = textEncoder.encode(question);
// 3. 相似度检索
List<RetrievalResult> relevantChunks = vectorDB.similaritySearch(
questionEmbedding, topK: 5);
// 4. 上下文构建
String context = buildContext(relevantChunks);
// 5. 生成回答
String prompt = String.format(
"基于以下上下文回答问题:\n上下文:%s\n问题:%s\n回答:",
context, question);
return textGenerator.generate(prompt);
}
}
第七章:设计理念与技术哲学
7.1 面向对象设计的精髓
TinyAI的设计充分体现了面向对象编程的精髓:
1. 单一职责原则
// 每个类都有明确的单一职责
public class LinearLayerextendsLayer { // 只负责线性变换
public class ReluLayerextendsLayer { // 只负责ReLU激活
public class SoftmaxLayerextendsLayer { // 只负责Softmax计算
2. 开闭原则
// 对扩展开放,对修改封闭
public abstract classLayer {
// 基础功能稳定不变
public final Variable forward(Variable... inputs){
return layerForward(inputs); // 委托给子类实现
}
// 扩展点:子类可以实现自己的计算逻辑
protected abstract Variable layerForward(Variable... inputs);
}
3. 依赖倒置原则
// 高层模块不依赖低层模块,都依赖抽象
public class Trainer {
private LossFunction lossFunction; // 依赖抽象接口
private Optimizer optimizer; // 依赖抽象接口
private Evaluator evaluator; // 依赖抽象接口
// 通过依赖注入获得具体实现
public voidinit(DataSet dataSet, Model model,
LossFunction loss, Optimizer opt) {
this.lossFunction = loss;
this.optimizer = opt;
}
}
7.2 设计模式的巧妙运用
1. 组合模式:构建复杂网络
public class SequentialBlockextendsBlock {
private List<Layer> layers = new ArrayList<>();
public SequentialBlock addLayer(Layer layer){
layers.add(layer);
returnthis; // 支持链式调用
}
@Override
public Variable blockForward(Variable... inputs){
Variable output = inputs[0];
for (Layer layer : layers) {
output = layer.layerForward(output); // 逐层前向传播
}
return output;
}
}
2. 策略模式:灵活的算法选择
// 优化器策略 public interface Optimizer { voidstep(Map<String, Variable> parameters); }public class SgdOptimizerimplementsOptimizer {
publicvoidstep(Map<String, Variable> parameters){
// SGD优化策略
}
}
public class AdamOptimizerimplementsOptimizer {
publicvoidstep(Map<String, Variable> parameters){
// Adam优化策略
}
}
3. 观察者模式:训练过程监控
public class TrainingMonitor {
private List<TrainingListener> listeners = new ArrayList<>();
public voidaddListener(TrainingListener listener){
listeners.add(listener);
}
public voidnotifyEpochComplete(int epoch, float loss, float accuracy){
for (TrainingListener listener : listeners) {
listener.onEpochComplete(epoch, loss, accuracy);
}
}
}
7.3 内存管理与性能优化
1. 智能的内存管理
public class NdArrayCpuimplementsNdArray {
private float[] data;
private Shape shape;
private boolean isView = false; // 标记是否为视图(共享数据)
// 避免不必要的数据拷贝
public NdArray reshape(Shape newShape){
if (newShape.size() != shape.size()) {
throw new IllegalArgumentException("Shape size mismatch");
}
NdArrayCpu result = new NdArrayCpu();
result.data = this.data; // 共享底层数据
result.shape = newShape;
result.isView = true; // 标记为视图
return result;
}
}
2. 计算图的智能剪枝
public class Variable {
publicvoidunChainBackward(){
// 切断计算图,释放不需要的引用
Function creatorFunc = creator;
if (creatorFunc != null) {
Variable[] xs = creatorFunc.getInputs();
unChain(); // 清除当前节点的creator引用
for (Variable x : xs) {
x.unChainBackward(); // 递归切断
}
}
}
}
7.4 错误处理与调试友好
1. 丰富的错误信息
public NdArray dot(NdArray other){
if (!isMatrix() || !other.isMatrix()) {
thrownew IllegalArgumentException(
String.format("Matrix multiplication requires 2D arrays. " +
"Got shapes: %s and %s",
this.getShape(), other.getShape()));
}
if (this.getShape().get(1) != other.getShape().get(0)) {
thrownew IllegalArgumentException(
String.format("Matrix dimensions mismatch for multiplication: " +
"(%d x %d) * (%d x %d)",
this.getShape().get(0), this.getShape().get(1),
other.getShape().get(0), other.getShape().get(1)));
}
return dotImpl(other);
}
2. 调试信息的保留
public class Variable {
private String name; // 变量名称,便于调试
@Override
public String toString(){
return String.format("Variable(name='%s', shape=%s, requireGrad=%s)",
name, value.getShape(), requireGrad);
}
}
第八章:实际应用案例
8.1 MNIST手写数字识别
问题场景:经典的计算机视觉入门任务
训练效果可视化:
📈 训练进度展示 Epoch 1/50: Loss=2.156, Accuracy=23.4% ████▒▒▒▒▒▒ Epoch 10/50: Loss=0.845, Accuracy=75.6% ████████▒▒ Epoch 25/50: Loss=0.234, Accuracy=89.3% █████████▒ Epoch 50/50: Loss=0.089, Accuracy=97.3% ██████████
最终测试准确率: 97.3%
8.2 智能客服系统
public class IntelligentCustomerService {
public staticvoidmain(String[] args){
// 1. 创建RAG系统
RAGSystem ragSystem = new RAGSystem();
// 2. 加载企业知识库
List<Document> knowledgeBase = Arrays.asList(
new Document("产品说明书", loadProductDocs()),
new Document("常见问题", loadFAQs()),
new Document("服务流程", loadServiceProcesses())
);
// 3. 创建智能客服Agent
AdvancedAgent customerServiceAgent = new AdvancedAgent(
"智能客服小助手",
"你是一个专业的客服助手,能够基于企业知识库回答用户问题"
);
// 4. 集成RAG能力
customerServiceAgent.addTool("knowledge_search",
(query) -> ragSystem.generateAnswer(query, knowledgeBase));
// 5. 处理客户咨询
Scanner scanner = new Scanner(System.in);
System.out.println("智能客服系统启动,请输入您的问题:");
while (true) {
String userInput = scanner.nextLine();
if ("退出".equals(userInput)) break;
AgentResponse response = customerServiceAgent.processMessage(userInput);
System.out.println("客服助手:" + response.getMessage());
}
}
}
8.3 股票预测系统
public class StockPredictionSystem {
public staticvoidmain(String[] args){
// 1. 构建LSTM网络
SequentialBlock lstm = new SequentialBlock("stock_predictor");
lstm.addLayer(new LstmLayer("lstm1", 10, 50)) // 输入10个特征,隐藏50维
.addLayer(new DropoutLayer("dropout1", 0.2f))
.addLayer(new LstmLayer("lstm2", 50, 25)) // 第二层LSTM
.addLayer(new DropoutLayer("dropout2", 0.2f))
.addLayer(new LinearLayer("output", 25, 1)) // 输出层预测价格
.addLayer(new LinearLayer("final", 1, 1)); // 最终输出
Model model = new Model("stock_predictor", lstm);
// 2. 准备时间序列数据
TimeSeriesDataSet stockData = new TimeSeriesDataSet(
loadStockData("AAPL", "2020-01-01", "2023-12-31"),
sequenceLength: 30, // 使用30天的历史数据预测下一天
features: Arrays.asList("open", "high", "low", "close", "volume",
"ma5", "ma20", "rsi", "macd", "volume_ma")
);
// 3. 训练模型
Trainer trainer = new Trainer(100, new TrainingMonitor(),
new MSEEvaluator());
trainer.init(stockData, model,
new MeanSquaredErrorLoss(),
new AdamOptimizer(0.001f));
trainer.train(true);
// 4. 预测未来价格
Variable prediction = model.forward(stockData.getLastSequence());
float predictedPrice = prediction.getValue().getNumber().floatValue();
System.out.printf("预测明日股价: $%.2f\n", predictedPrice);
}
}
第九章:性能优化与最佳实践
9.1 性能优化策略
1. 内存池技术
public class NdArrayPool {
privatestaticfinal Map<Shape, Queue<NdArrayCpu>> pool = new ConcurrentHashMap<>();
public static NdArrayCpu acquire(Shape shape){
Queue<NdArrayCpu> queue = pool.computeIfAbsent(shape,
k -> new ConcurrentLinkedQueue<>());
NdArrayCpu array = queue.poll();
if (array == null) {
array = new NdArrayCpu(shape);
}
returnarray;
}
public staticvoidrelease(NdArrayCpu array){
// 清零数据并返回池中
Arrays.fill(array.getData(), 0.0f);
Queue<NdArrayCpu> queue = pool.get(array.getShape());
if (queue != null) {
queue.offer(array);
}
}
}
2. 批量计算优化
public class BatchProcessor {
public static NdArray batchMatMul(List<NdArray> matrices1,
List<NdArray> matrices2) {
// 将多个矩阵乘法合并为一次批量操作
NdArray batch1 = NdArray.stack(matrices1, axis: 0);
NdArray batch2 = NdArray.stack(matrices2, axis: 0);
return batch1.batchDot(batch2); // 批量矩阵乘法,充分利用并行性
}
}
9.2 最佳实践指南
1. 模型设计最佳实践
// ✅ 好的做法:层次清晰,易于理解和调试 public class GoodModelDesign { public Model createModel(){ // 特征提取器 Block featureExtractor = new SequentialBlock("feature_extractor") .addLayer(new LinearLayer("fe1", 784, 512)) .addLayer(new BatchNormalizationLayer("bn1", 512)) .addLayer(new ReluLayer("relu1")) .addLayer(new DropoutLayer("dropout1", 0.3f)); // 分类器 Block classifier = new SequentialBlock("classifier") .addLayer(new LinearLayer("cls1", 512, 256)) .addLayer(new ReluLayer("relu2")) .addLayer(new LinearLayer("cls2", 256, 10)) .addLayer(new SoftmaxLayer("softmax")); // 组合模型 SequentialBlock fullModel = new SequentialBlock("full_model") .addBlock(featureExtractor) .addBlock(classifier); returnnew Model("mnist_advanced", fullModel); } }
//不好的做法:所有层混在一起,难以理解和修改
public class BadModelDesign {
public Model createModel(){
SequentialBlock model = new SequentialBlock(“model”);
model.addLayer(new LinearLayer(“l1”, 784, 512))
.addLayer(new BatchNormalizationLayer(“b1”, 512))
.addLayer(new ReluLayer(“r1”))
.addLayer(new DropoutLayer(“d1”, 0.3f))
.addLayer(new LinearLayer(“l2”, 512, 256))
.addLayer(new ReluLayer(“r2”))
.addLayer(new LinearLayer(“l3”, 256, 10))
.addLayer(new SoftmaxLayer(“s1”));
returnnew Model(“mnist_bad”, model);
}
}
2. 训练过程最佳实践
public class TrainingBestPractices {
public voidtrainModel(){
// ✅ 使用学习率调度
LearningRateScheduler scheduler = new CosineAnnealingScheduler(
initialLR: 0.01f, minLR: 0.001f, maxEpochs: 100);
// ✅ 使用早停机制
EarlyStopping earlyStopping = new EarlyStopping(
patience: 10, minDelta: 0.001f);
// ✅ 使用检查点保存
ModelCheckpoint checkpoint = new ModelCheckpoint(
"best_model.json", saveOnlyBest: true);
Trainer trainer = new Trainer(100, new TrainingMonitor(),
new AccuracyEvaluator());
trainer.addCallback(scheduler)
.addCallback(earlyStopping)
.addCallback(checkpoint);
trainer.train(true);
}
}
第十章:未来展望与社区建设
10.1 技术发展路线图
TinyAI的未来发展将围绕以下几个方向:
1. 硬件加速支持
// 计划支持GPU加速 public interface NdArray { NdArray toGPU(); // 数据迁移到GPU NdArray toCPU(); // 数据迁移回CPU DeviceType getDevice(); // 获取当前设备类型 }
// 支持分布式训练
public class DistributedTrainerextendsTrainer {
private List<TrainingNode> nodes;
public voiddistributedTrain(){
// AllReduce梯度聚合
// 参数同步
// 负载均衡
}
}
2. 模型量化与压缩
public class ModelQuantization {
public Model quantizeToInt8(Model model){
// 将Float32模型量化为Int8
// 减少模型大小和推理时间
}
public Model pruneModel(Model model, float sparsity){
// 模型剪枝,移除不重要的连接
// 保持精度的同时减少计算量
}
}
3. 更丰富的模型生态
// 计算机视觉模型 public class VisionModels { public static Model createResNet50(){ /* ... */ } public static Model createViT(){ /* ... */ } public static Model createYOLOv8(){ /* ... */ } }
// 自然语言处理模型
public classNLPModels {
public static Model createBERT(){ /* … / }
public static Model createT5(){ / … / }
public static Model createLLaMA(){ / … */ }
}
10.2 社区生态建设
1. 开发者友好的工具链
# TinyAI CLI工具
tinyai create-project my-ai-app --template=chatbot
tinyai train --config=training.yaml --data=dataset/
tinyai deploy --model=best_model.json --endpoint=/api/predict
tinyai benchmark --model=my_model.json --dataset=test_data/
2. 丰富的示例和教程
-
从零开始的深度学习课程
-
实战项目案例集合
-
最佳实践指南
-
性能优化技巧
3. 插件化架构
// 支持第三方插件 public interface TinyAIPlugin { String getName(); String getVersion(); voidinitialize(TinyAIContext context); voidshutdown(); }
// 插件管理器
public class PluginManager {
publicvoidloadPlugin(String pluginPath){ /* … / }
publicvoidunloadPlugin(String pluginName){ / … / }
public List<TinyAIPlugin> getLoadedPlugins(){ / … */ }
}
10.3 教育与人才培养
TinyAI不仅是一个技术框架,更是一个教育平台:
1. 交互式学习环境
public class InteractiveLearning {
public voiddemonstrateBackpropagation(){
// 可视化反向传播过程
Variable x = new Variable(NdArray.of(2.0f), "输入x");
Variable w = new Variable(NdArray.of(3.0f), "权重w");
Variable y = x.mul(w).add(x.squ()); // y = w*x + x²
// 显示计算图
ComputationGraphVisualizer.display(y);
// 逐步展示反向传播
y.backward();
StepByStepVisualizer.showBackpropagation(y);
}
}
2. 渐进式学习路径
Level 1: 基础概念 → 多维数组、基本运算
Level 2: 自动微分 → 计算图、梯度计算
Level 3: 神经网络 → 层、块、网络构建
Level 4: 训练过程 → 优化器、损失函数
Level 5: 高级模型 → Transformer、LSTM
Level 6: 智能体系统 → RAG、多智能体协作
结语:Java AI生态的新起点
TinyAI项目代表了Java在AI领域的一次重要探索。它不仅证明了Java在AI开发中的可行性,更展示了面向对象设计在复杂系统中的优雅和力量。
TinyAI的价值在于:
未来的愿景:
我们希望TinyAI能够成为:
-
Java AI开发的首选框架
-
AI教育的标准教材
-
开源社区协作的典范
-
产业应用的可靠基础
正如TinyAI的名字所体现的——虽然"Tiny",但志向远大。我们相信,通过社区的共同努力,TinyAI必将在Java AI生态中发挥重要作用,为更多开发者打开AI世界的大门。
让我们一起,用Java的方式,拥抱AI的未来!
关于作者:山泽,AI技术爱好者,TinyAI项目发起人。致力于推动Java在AI领域的发展,让更多Java开发者能够轻松踏入AI的世界。
如果您对TinyAI项目感兴趣,欢迎访问GitHub仓库👇,参与开源贡献,共同建设Java AI生态!
https://github.com/Leavesfly/TinyAI
Qwen-Image,生图告别文字乱码
针对AI绘画文字生成不准确的普遍痛点,本方案搭载业界领先的Qwen-Image系列模型,提供精准的图文生成和图像编辑能力,助您轻松创作清晰美观的中英文海报、Logo与创意图。此外,本方案还支持一键图生视频,为内容创作全面赋能。
点击阅读原文查看详情。












