Midscene.js深度解析:AI驱动的下一代UI自动化工具,解决传统痛点并实现自然语言操作。文章细剖其工作原理、实践挑战与未来应用,重塑UI自动化范式。
原文标题:Midscene.js 实战与源码剖析:如何重塑 UI 自动化
原文作者:阿里云开发者
冷月清谈:
其核心工作原理是:首先,用户通过自然语言发出指令;Midscene.js会获取当前页面的完整UI上下文,包括页面截图和经过精简的DOM树结构,并为页面元素生成稳定的哈希ID。接着,系统进行第一次AI调用,由大模型根据用户指令进行任务规划和元素预定位。随后进入关键的元素验证阶段,通过XPath、缓存、预定位结果和二次AI调用(AI Fallback)等四层策略,确保目标元素被精确识别。最终,通过浏览器协议(如Chrome DevTools Protocol)执行自动化操作,完成用户指令。
文章还探讨了Midscene.js在实际应用中遇到的一些问题,例如DOM信息抓取不完整(如style中的图片信息丢失)、大模型返回内容截断、LLM模型处理iframe的局限性、VL模型在可视区域外准确率下降以及配置不当导致模型不生效等。针对这些问题,文章分析了其技术根源并提供了潜在的解决方案。
最后,作者对Midscene.js的业务落地进行了思考,认为其潜力远不止于自动化测试。它可以在新手引导、智能营销、智能发品等场景中,通过AI驱动浏览器自动化,大幅提升效率和用户体验,甚至为AI代码生成提供更丰富的运行时上下文,推动AI辅助开发进入新阶段。
怜星夜思:
2、AI驱动的UI自动化工具强大到能理解意图并执行复杂操作,那它在企业级应用中可能面临哪些潜在的安全和伦理风险?比如数据隐私、误操作导致的关键业务中断等。
3、虽然Midscene.js解决了传统痛点,但文章也提到不少“使用中遇到的问题”。你觉得这些问题(比如DOM信息抓取不全、iframe限制、LLM/VL模型选择)在实际项目中,哪个最考验开发者,最影响推广和普及?有什么办法可以缓解?
原文内容
阿里妹导读
本文系统性地介绍了 Midscene.js —— 一款基于 AI 的下一代 UI 自动化工具,深入剖析其设计动机、核心架构、工作原理及源码实现,同时结合业务场景落地过程,分享一些问题总结及落地思考。
一、Midscene.js简介
1.1. 为什么需要Midscene.js
在现代软件开发中,UI自动化测试和操作已成为保证产品质量的重要环节。然而,传统的UI自动化工具面临着诸多挑战,这正是 Midscene.js 诞生的原因。
1.1.1. 传统UI自动化的痛点
1.1.1.1. 元素选择器的脆弱性
传统工具依赖CSS选择器、XPath或ID来定位元素,这些选择器在页面变化时极易失效:
// 传统方式 - 脆弱且难以维护
driver.findElement(By.xpath("//div[@class='search-box']/input[1]"))
driver.findElement(By.css("#header > nav > ul > li:nth-child(2) > a"))
// Midscene方式 - 语义化且稳定
await agent.aiInput('拖鞋', '搜索框')
await agent.aiTap("页面顶部的图搜,非'以图搜款'")
1.1.1.2. 高昂的维护成本
-
页面结构变化:每当UI改版,大量测试脚本需要重写;
-
动态内容处理:处理异步加载、动画效果需要复杂的等待逻辑;
-
多环境适配:不同分辨率、浏览器版本的兼容性问题;
1.1.1.3. 调试体验差
传统工具的调试过程痛苦:
-
脚本失败时难以快速定位问题;
-
缺乏可视化的执行过程回放;
-
错误信息抽象,难以理解失败原因;
1.1.1.4. 跨平台支持不足
大多数工具专注于单一平台:
-
Web工具无法处理移动端;
-
移动端工具无法处理Web;
-
缺乏统一的API和开发体验;
1.1.2. AI时代的新需求
随着AI技术的发展,我们对自动化工具有了新的期望,希望用自然语言描述操作意图,而不是学习复杂的选择器语法:
// 理想方式 await aiAction('在搜索框中输入"拖鞋",然后点击搜索按钮')
// 而不是
const searchBox = await page.waitForSelector(‘#search-input’)
await searchBox.type(‘拖鞋’)
const searchBtn = await page.waitForSelector(‘button[type=“submit”]’)
await searchBtn.click()
-
智能识别功能相似的元素;
-
适应UI布局的微调;
-
理解业务语义而非仅仅是技术实现;
1.2. 其他类似的UI自动化工具
聊到Midscene.js,大家不得不提到Browser Use。
这里的对比,大家不必太关注细节,整体使用下来,大部分自动化能力,二者都能支持。
核心关注的是使用场景,个人感觉:
-
如果是专注于本机或者云端的自动化测试,选择Browser Use;
-
如果专注于可视化用例生成,部署在用户个人机器上的发品等可视化操作,选择Midscene.js。
二、Midscene.js chrome插件试用
Midscene.js提供了多种方式去试用和集成开发。如果你想零代码体验下web版本的功能,推荐安装chrome 插件,以下以chrome插件的试用来作说明。
2.1. 视觉语言模型(VL 模型)
VL模型它提供视觉定位能力,可以准确返回页面上目标元素的坐标。
VL模型是官方推荐的模型,无需依赖 DOM 信息就能精确定位页面上目标元素的坐标,且相对而言成本也更低,因为在与大模型的交互过程中,完全不会把DOM信息带过去,节省了大量的token。
与模型的调用,仍旧遵循 Chat Completion API 规范。
配置:
OPENAI_API_KEY="***"
OPENAI_BASE_URL=""
MIDSCENE_MODEL_NAME="qwen-vl-max-latest"//写死,或者更高级的qwen3-vl-plus等
MIDSCENE_USE_QWEN_VL=1 //写死,vl模型必填
注意这里的MIDSCENE_MODEL_NAME要从你的服务提供方那里找到确定的名字,否则会提示找不到该模型。
2.2. LLM 模型
能够理解文本和图像输入的多模态 LLM 模型。GPT-4o 就是这种类型的模型。
官方说将在下个大版本中移除对于LLM的支持,但是个人觉得LLM模型成本最高,但是在解决页面完整信息(尤其是内容区域在非可视范围内)提取方面,是VL模型无法替代的。
配置如下:
OPENAI_API_KEY="***"
OPENAI_BASE_URL="***"
MIDSCENE_MODEL_NAME="gpt-4o-0806-global"
三、源码解析
3.1. 整体仓库结构
3.1.1. 项目结构概览
项目地址:https://github.com/web-infra-dev/midscene
Midscene 是一个使用 pnpm workspace 管理的 Monorepo 项目,采用分层架构设计,主要分为两大类目录:
3.1.2. 包分类详解
3.1.2.1. 公开发布包(Published Packages)
这些包会发布到 npm registry,供外部用户使用:
判断标准:包含 publishConfig.access: "public" 配置。
3.1.2.2. 内部工具包(Internal Packages)
这些包主要供内部使用或作为其他包的依赖:
3.1.2.3. 应用程序包(Application Packages)
这些是完整的应用程序,不发布为 npm 包,比如我们在插件市场里面看到的Midscene.js插件,他的代码就在chrome-extension里面。
3.2. 工作原理解析
下面以大家最快能接触到的Midscene.js插件功能,讲解一下它的工作原理。注意:为了把整个流程讲解得更加详实,这里使用的是GPT4o模型,非VL模型。
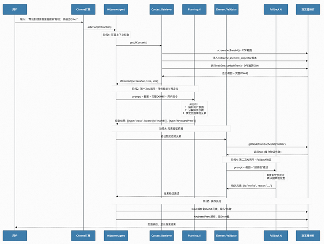
用户场景:比如我在插件里面选择Action模式,在taobao.com站点输入‘帮我到搜索框里面搜索“拖鞋”,并敲击Enter’,这个过程中,发生了什么?
整体架构:
完整流程时序图
公众号后台回复【流程时序图】查看原图
3.2.1. 阶段一:页面上下文获取
3.2.1.1. 用户指令输入
// 用户在Chrome扩展界面输入 const userInstruction = "帮我到搜索框里面搜索'拖鞋',并敲击Enter";
// 扩展将指令发送给Midscene Agent
await agent.aiAction(userInstruction);
在执行任何操作之前,Midscene 需要"看到"当前页面的完整信息,下面几个部分会详细说明,需要哪些信息。
// packages/core/src/agent/agent.ts async getUIContext(action?: InsightAction): Promise<UIContext> { // 1. 检查是否有冻结的上下文(用于保持一致性) if (this.frozenUIContext) { returnthis.frozenUIContext; }
// 2. 优先使用接口的getContext方法
if (this.interface.getContext) {
return await this.interface.getContext();
} else {
// 3. 回退到基础实现:分别获取截图和DOM树
const screenshot = await this.interface.screenshotBase64();
const tree = await this.interface.getElementsNodeTree();
const size = await this.interface.getPageSize();
return {
screenshotBase64: screenshot,
tree,
size,
// …其他上下文信息
};
}
}
3.2.1.2. 页面截图获取
Chrome扩展实现:
// packages/web-integration/src/chrome-extension/page.ts
async screenshotBase64(){
await this.hideMousePointer(); // 隐藏鼠标指针避免干扰
const base64 = await this.sendCommandToDebugger('Page.captureScreenshot', {
format: 'jpeg',
quality: 90,
});
return createImgBase64ByFormat('jpeg', base64.data);
}
结果:获得淘宝首页的高清截图,格式为 Base64 编码的 JPEG 图像。这张图长这样:
注意看,我们发现给大模型的截图,里面对元素进行了标识,只有语言模型才会在截图上标识。标记元素的本质目的如下:
-
桥接视觉与结构:将AI的视觉识别与精确的DOM结构关联起来;
-
提高准确性:避免坐标漂移和模糊匹配;
-
支持复杂场景:处理动态内容、相似元素、部分遮挡等情况;
-
降低模型要求:让非专业视觉模型也能精确定位;
3.2.1.3. DOM树结构提取
获取页面的完整DOM结构信息:
// 1. 注入元素提取脚本 const script = await getHtmlElementScript(); await this.sendCommandToDebugger('Runtime.evaluate', { expression: script, });// 2. 执行DOM树提取
const expression = () => {
window.midscene_element_inspector.setNodeHashCacheListOnWindow();
const tree = window.midscene_element_inspector.webExtractNodeTree();
return {
tree,
size: {
width: document.documentElement.clientWidth,
height: document.documentElement.clientHeight,
dpr: window.devicePixelRatio,
},
};
};
const result = await this.sendCommandToDebugger(‘Runtime.evaluate’, {
expression:(${expression.toString()})(),
returnByValue: true,
});
DOM提取的核心算法:
// packages/shared/src/extractor/web-extractor.ts
export function extractTreeNode(initNode: globalThis.Node, debugMode = false): WebElementNode {
const topDocument = getTopDocument(); // document.body || document
const startNode = initNode || topDocument;
// 深度优先搜索函数
function dfs(
node: globalThis.Node,
currentWindow: typeof globalThis.window,
currentDocument: typeof globalThis.document,
baseZoom = 1,
basePoint: Point = { left: 0, top: 0 },
): WebElementNode | null {
if (node.nodeType === Node.ELEMENT_NODE) {
// 收集元素信息:位置、样式、属性
const elementInfo = collectElementInfo(node, currentWindow, currentDocument, baseZoom, basePoint);
if (!elementInfo) return null;
// 生成唯一ID并缓存到全局
const nodeId = midsceneGenerateHash(node, elementInfo.content, elementInfo.rect);
setNodeToCacheList(node, nodeId);
// 递归处理子节点
const children: (WebElementNode | null)[] = [];
for (const child of node.childNodes) {
const childResult = dfs(child, currentWindow, currentDocument, baseZoom, basePoint);
if (childResult) children.push(childResult);
}
return {
...elementInfo,
id: nodeId,
children: children.filter(Boolean),
nodeName: node.nodeName.toLowerCase(),
nodeType: node.nodeType
};
} elseif (node.nodeType === Node.TEXT_NODE) {
// 处理文本节点
const textContent = node.textContent?.trim();
if (textContent && textContent.length > 0) {
return {
nodeType: Node.TEXT_NODE,
content: textContent,
// ... 其他文本节点信息
};
}
}
return null;
}
return dfs(startNode, window, document) || { children: [], nodeType: Node.DOCUMENT_NODE };
}
处理完的dom节点信息如下,他会把样式全部清除,只保留节点property相关的信息,然后给他添加一个独立的id,比如这里的"mofkb",后续和大模型相关的所有交互,都通过这个唯一标识来处理。
最终的UI上下文:
const uiContext: UIContext = {
screenshotBase64: "data:image/jpeg;base64,/9j/4AAQSkZJRgABA...", // 淘宝页面截图
size: { width: 1920, height: 1080, dpr: 1 },
tree: {
node: null,
children: [
// 包含搜索框在内的所有页面元素信息
]
}
};
3.2.1.4. ID映射机制
这一步很重要,上述处理DOM结构的时候,"id":"mofkb"是Midscene内部生成的哈希ID,不是DOM原生ID。这里有一个ID的映射机制
-
页面扫描时:为每个DOM元素生成稳定的哈希ID(基于内容和位置)
-
缓存建立:将ID与真实DOM节点的映射关系存储在浏览器window对象中
-
AI预测:第一次AI调用返回预测的元素ID(如"mofkb")
-
元素定位:通过ID从缓存中直接找到对应的真实DOM节点
-
容错机制:如果ID查找失败,自动降级到第二次AI调用进行视觉定位
这种设计既保证了高效性(避免频繁的AI调用),又确保了准确性(多层验证机制)。
大概的流程如下:
3.2.2. 阶段二:第一次AI调用 - Planning + 预定位
3.2.2.1. 大模型入参准备
// packages/core/src/agent/tasks.ts
privateplanningTaskFromPrompt(
userInstruction: string,
opts: {
log?: string;
actionContext?: string;
modelConfig: IModelConfig;
},
) {
const { log, actionContext, modelConfig } = opts;
const task: ExecutionTaskPlanningApply = {
type: 'Planning',
subType: 'Plan',
locate: null,
param: { userInstruction, log },
// Planning任务的执行器 - 第一次AI调用在这里
executor: async (param, executorContext) => {
const startTime = Date.now();
// 1. 获取页面上下文(调用上面阶段一的逻辑)
const { uiContext } = await this.setupPlanningContext(executorContext);
// 2. 获取设备支持的操作空间
const actionSpace = await this.interface.actionSpace();
// 3. 调用AI进行任务规划 - 第一次AI调用的核心
const planResult = await plan(param.userInstruction, {
context: uiContext, // 包含截图和DOM树
log: param.log,
actionContext,
interfaceType: this.interface.interfaceType,
actionSpace, // 可用操作:Input、KeyboardPress等
modelConfig,
});
return {
...planResult,
actions: planResult.actions || [],
timeCost: Date.now() - startTime,
};
}
};
return task;
}
通过查看network,我们能看到,第一次和大模型的交互payload如下:
主要三部分:
-
system prompt:角色&目标定义
-
user prompt:用户query诉求
-
user prompt:image&text 上下文
3.2.2.2. prompt解析
这段system prompt翻译如下,最后面还有一些exmple,我这里就截断了,没有展示。
#角色 你是软件UI自动化领域的多才多艺专业人员。你的杰出贡献将影响数十亿用户的体验。 目标 ● 将用户要求的指令分解为一系列操作 ● 尽可能定位目标元素 ● 如果无法完成指令,提供进一步计划。#工作流程
1. 接收截图、截图的元素描述(如果有)、用户指令和之前的日志。
2. 将用户任务分解为一系列可行的操作,并放置在actions字段中。有不同类型的操作(点击/右键点击/双击/悬停/输入/键盘按键/滚动/拖放/长按/滑动)。下面"关于操作"部分将给你更多详细信息。
3. 考虑你组合的操作执行后是否完成了用户指令。
○ 如果指令已完成,将more_actions_needed_by_instruction设置为false。
○ 如果需要更多操作,将more_actions_needed_by_instruction设置为true。在log字段中仔细记录已完成的内容,下一位与你类似的人才将根据你的日志继续任务。
4. 如果在此页面上任务不可行,在error字段中设置原因。#约束条件
● 你组合的所有操作必须是可行的,这意味着所有操作字段都可以用你获得的页面上下文信息填充。如果不行,不要计划此操作。
● 相信"已完成的内容"字段中关于任务的内容(如果有),不要重复其中的操作。
● 只响应有效的JSON。不要写引言、总结或markdown前缀如json。
● 如果截图和指令完全不相关,在error字段中设置原因。#关于actions字段
locate参数通常在操作的param字段中使用,表示定位要执行操作的目标元素,它符合以下方案:
type LocateParam = { “id”: string, // 找到的元素的id。应该是在截图中用矩形标记的id或描述中描述的id。 “prompt”?: string // 要查找元素的描述。只有当locate为null时才可以省略。 } | null // 如果不在页面上,LocateParam应该为null#支持的操作
每个操作都有一个type和相应的param。详细如下:
● 点击,点击元素
○ type: “Tap”
○ param:
■ locate: {“id”: string, “prompt”: string} // 要点击的元素
● 右键点击,右键点击元素
○ type: “RightClick”
○ param:
■ locate: {“id”: string, “prompt”: string} // 要右键点击的元素
● 双击,双击元素
○ type: “DoubleClick”
○ param:
■ locate: {“id”: string, “prompt”: string} // 要双击的元素
● 悬停,将鼠标移至元素上
○ type: “Hover”
○ param:
■ locate: {“id”: string, “prompt”: string} // 要悬停的元素
● 输入,将值输入到元素中
○ type: “Input”
○ param:
■ value: string// 要输入的值
■ locate?: {“id”: string, “prompt”: string} // 要输入的元素
● 键盘按键,按功能键,如"Enter"、“Tab”、“Escape”。不要使用此操作输入文本。
○ type: “KeyboardPress”
○ param:
■ locate?: {“id”: string, “prompt”: string} // 按键前要点击的元素
■ keyName: string// 要按的键
● 滚动,滚动页面或元素。滚动方向、滚动类型和滚动距离。距离是滚动的像素数。如果未指定,使用down方向、once滚动类型和null距离。
○ type: “Scroll”
○ param:
■ direction?: enum(‘down’, ‘up’, ‘right’, ‘left’) // 滚动方向
■ scrollType?: enum(‘once’, ‘untilBottom’, ‘untilTop’, ‘untilRight’, ‘untilLeft’) // 滚动类型
■ distance?: number // 滚动的像素距离
■ locate?: {“id”: string, “prompt”: string} // 要滚动的元素
● 拖放,拖放元素
○ type: “DragAndDrop”
○ param:
■ from: {“id”: string, “prompt”: string} // 拖动的位置
■ to: {“id”: string, “prompt”: string} // 放置的位置
● 长按,长按元素
○ type: “LongPress”
○ param:
■ locate: {“id”: string, “prompt”: string} // 要长按的元素
■ duration?: number // 长按持续时间(毫秒)
● 滑动,执行滑动手势。你必须指定"end"(目标位置)或"distance" + “direction” - 它们是互斥的。使用"end"进行精确基于位置的滑动,或使用"distance" + "direction"进行相对移动。
○ type: “Swipe”
○ param:
■ start?: {“id”: string, “prompt”: string} // 滑动手势的起点,如果未指定,将使用页面中心
■ direction?: enum(‘up’, ‘down’, ‘left’, ‘right’) // 滑动方向(使用distance时需要)。方向表示手指滑动的方向。
■ distance?: number // 滑动的像素距离(与end互斥)
■ end?: {“id”: string, “prompt”: string} // 滑动手势的终点(与distance互斥)
■ duration?: number // 滑动手势的持续时间(毫秒)
■ repeat?: number // 重复滑动手势的次数。默认为1,0表示无限(例如无尽滑动直到页面结束)
#输出JSON格式:
JSON格式如下:
{ “actions”: [ // … 一些操作 ],
“log”: string, // 根据截图和指令记录你下一步可以做什么操作。典型的日志看起来像"现在我想使用’{ action-type }'操作来做.."。如果不应该做任何操作,记录原因。使用与用户指令相同的语言。
“error”?: string, // 关于意外情况的错误消息(如果有)。只有当根据指令无法预见的情况才认为是错误。使用与用户指令相同的语言。
“more_actions_needed_by_instruction”: boolean, // 考虑在"Log"中的操作完成后,根据指令是否还需要更多操作。如果是,将此字段设置为true。否则,设置为false。
}
3.2.2.3. 大模型输出
在prompt中已经对于输出有约束了,大模型的输出如下:
{
"choices": [
{
"message": {
"role": "assistant",
"content": {
"actions":[
{"thought":"找到搜索框并输入关键词“拖鞋”。","type":"Input","param":{"value":"拖鞋","locate":{"id":"mofkb","prompt":"搜索框"}}},
{"thought":"在输入关键词后,敲击Enter键进行搜索。","type":"KeyboardPress","param":{"keyName":"Enter"}}
],
"log":"现在我想使用动作 'Input' 在搜索框中输入“拖鞋”,然后使用动作 'KeyboardPress' 敲击Enter键进行搜索。",
"more_actions_needed_by_instruction":false}
},
"index": 0,
"finish_reason": "stop"
}
],
"usage": {
"audioTokens": null,
"completion_tokens": 116,
"prompt_tokens": 34149,
"total_tokens": 34265,
"completion_tokens_details": {
"audio_tokens": 0,
"reasoning_tokens": 0,
"rejected_prediction_tokens": 0
},
"prompt_tokens_details": {
"audio_tokens": 0,
"cached_tokens": 0
},
"cache_creation_input_tokens": null,
"cache_read_input_tokens": null
}
}
到这一步,大家仔细观察,这一步,其实大模型已经找到了输入框的元素id。
3.2.3. 阶段三:元素验证机制
基于上述大模型的返回,进一步填充真实的元素,得到可以执行的action
actions.forEach((action) => { const actionInActionSpace = opts.actionSpace.find(a => a.name === action.type); const locateFields = findAllMidsceneLocatorField(actionInActionSpace?.paramSchema);
locateFields.forEach((field) => {
const locateResult = action.param[field];
if (locateResult && !vlMode) {
// 通过DOM树查找元素,填充真实的元素ID
const element = elementById(locateResult);
if (element) {
action.param[field].id = element.id; // 关键:填充DOM元素ID为"mofkb"
}
}
});
});
基于action,开始验证元素的定位
// packages/core/src/agent/tasks.ts public async convertPlanToExecutable( plans: PlanningAction[], modelConfig: IModelConfig, ) { const tasks: ExecutionTaskApply[] = [];const taskForLocatePlan = (plan: PlanningAction<PlanningLocateParam>) => {
// 为每个需要定位的操作创建定位任务
const taskFind: ExecutionTaskInsightLocateApply = {
type: ‘Insight’,
subType: ‘Locate’,
locate: plan.locate,
thought: plan.thought,
// 元素定位的执行器 - 核心验证逻辑
executor: async (param, taskContext) => {
const { uiContext } = await this.setupPlanningContext(taskContext);
// 四层验证策略开始!
// 1. XPath验证 (最高优先级)
const elementFromXpath = param.xpath && this.interface.getElementInfoByXpath
? await this.interface.getElementInfoByXpath(param.xpath)
: undefined;
const userExpectedPathHitFlag = !!elementFromXpath;// 2. 缓存验证 (第二优先级)
const cachePrompt = param.prompt;
const locateCacheRecord = this.taskCache?.matchLocateCache(cachePrompt);
const xpaths = locateCacheRecord?.cacheContent?.xpaths;
const elementFromCache = userExpectedPathHitFlag ? null :
await matchElementFromCache(this, xpaths, cachePrompt, param.cacheable);
const cacheHitFlag = !!elementFromCache;// 3. Plan结果验证 (第三优先级) - 验证第一次AI的预定位结果
const elementFromPlan = !userExpectedPathHitFlag && !cacheHitFlag
? matchElementFromPlan(param, uiContext.tree)
: undefined;
const planHitFlag = !!elementFromPlan;// 4. AI Fallback验证 (保底机制) - 第二次AI调用在这里触发!
const elementFromAiLocate = !userExpectedPathHitFlag && !cacheHitFlag && !planHitFlag
? (await this.insight.locate(param, {context: uiContext}, modelConfig)).element
: undefined;
const aiLocateHitFlag = !!elementFromAiLocate;// 最终选择: xpath > cache > plan > AI fallback
const element = elementFromXpath || elementFromCache || elementFromPlan || elementFromAiLocate;if (!element) {
thrownew Error(无法定位元素: ${param.prompt});
}return { element, timeCost: Date.now() - startTime };
}
};
return taskFind;
};// 为每个Planning Action创建对应的执行任务
plans.forEach((plan) => {
if (plan.locate) {
tasks.push(taskForLocatePlan(plan)); // 先定位元素
}
tasks.push(this.taskForActionPlan(plan)); // 再执行操作
});
return tasks;
}
基于上述代码,我们可以看到,元素验证的优先级xpath > cache > plan > AI fallback,最后,落到了AI fallback逻辑(因为前面的大模型返回只有id,没有定位信息等),开始调用大模型,继续验证元素的准确性。
3.2.4. 阶段四:元素验证二次调用LLM
3.2.4.1. 构建参数&模型调用
// packages/core/src/insight/index.ts async locate( query: DetailedLocateParam, opt: LocateOpts, modelConfig: IModelConfig, ): Promise<LocateResult> { const { context } = opt; const queryPrompt = parsePrompt(query.prompt);// 可选的深度思考定位(区域搜索)
let searchArea: Rect | undefined;
let searchAreaResponse: Awaited<ReturnType<typeof AiLocateSection>> | undefined;
if (query.deepThink) {
searchAreaResponse = await AiLocateSection({
context,
sectionDescription: queryPrompt,
modelConfig,
});
searchArea = searchAreaResponse.rect;
}const startTime = Date.now();
// 核心:调用AiLocateElement进行第二次AI定位
const {
parseResult,
rect,
elementById,
rawResponse,
usage,
isOrderSensitive,
} = await AiLocateElement({
callAIFn: this.aiVendorFn,
context,
targetElementDescription: queryPrompt, // “搜索框”
searchConfig: searchAreaResponse,
modelConfig,
});const elements: BaseElement = ;
(parseResult.elements || ).forEach((item) => {
if (‘id’ in item) {
const element = elementById(item?.id);
if (!element) {
console.warn(locate: cannot find element id=${item.id}. Maybe an unstable response from AI model);
return;
}
elements.push(element);
}
});if (elements.length === 1) {
return {
element: elements[0],
// … 其他返回信息
};
}
thrownew Error(定位失败或找到多个元素: ${elements.length});
}
从上述的代码,以及我们从network里面的抓包,可以看到,这一次LLM的调用,整体的结构和第一差不多。
主要的区别如下:
-
system prompt:改变为验证逻辑
-
image_url: 无变化
-
text:改变为
Here is the item user want to find:
=====================================
搜索框
=====================================
${这里是原来的dom结构}
3.2.4.2. prompt解析
Output Format之前,已翻译成中文。
## 角色: 你是软件页面图像(2D)和页面元素文本分析专家。目标:
- 识别截图和文本中与用户描述匹配的元素
- 返回包含选择原因和元素ID的JSON数据
- 判断用户的描述是否对顺序敏感(例如,包含"列表中的第三项"、"最后一个按钮"等短语)技能:
- 图像分析和识别
- 多语言文本理解
- 软件UI设计和测试工作流程:
- 接收用户的元素描述、截图和元素描述信息。注意文本可能包含非英语字符(例如中文),表明应用程序可能是非英语的。
- 基于用户的描述,在元素描述列表和截图中定位目标元素ID。
- 找到所需数量的元素
- 返回包含选择原因和元素ID的JSON数据。
- 判断用户的描述是否对顺序敏感(见下文定义和示例)。
约束条件:
- 描述所需元素时严格遵守指定位置;不要从其他位置选择元素。
- 图像中NodeType不是"TEXT Node"的元素已被高亮显示,以在多个非文本元素中识别元素。
- 根据用户的描述准确识别元素信息,并从元素描述信息中返回相应的元素ID,而不是从图像中提取。
- 如果找不到元素,"elements"数组应为空。
- 返回的数据必须符合指定的JSON格式。
- 返回值id信息必须使用来自元素信息的id(重要:使用id而不是indexId,id是哈希内容)顺序敏感定义:
- 如果描述包含"列表中的第三项"、“最后一个按钮”、“第一个输入框”、“第二行"等短语,则是顺序敏感的(isOrderSensitive = true)。
- 如果描述像"确认按钮”、“搜索框”、"密码输入"等,则不是顺序敏感的(isOrderSensitive = false)。## Output Format:
Please return the result in JSON format as follows:
```json
{
“elements”: [
// If no matching elements are found, return an empty array
{
“reason”: “PLACEHOLDER”, // The thought process for finding the element, replace PLACEHOLDER with your thought process
“text”: “PLACEHOLDER”, // Replace PLACEHOLDER with the text of elementInfo, if none, leave empty
“id”: “PLACEHOLDER”// Replace PLACEHOLDER with the ID (important: use id not indexId, id is hash content) of elementInfo
}
// More elements…
],
“isOrderSensitive”: true, // or false, depending on the user’s description
“errors”: // Array of strings containing any error messages
}
```
## Example:
Example 1:
Input Example:
```json
// Description: “Shopping cart icon in the upper right corner”
{
“description”: “PLACEHOLDER”, // Description of the target element
“screenshot”: “path/screenshot.png”,
“text”: '{
“pageSize”: {
“width”: 400, // Width of the page
“height”: 905 // Height of the page
},
“elementInfos”: [
{
“id”: “1231”, // ID of the element
“indexId”: “0”, // Index of the element,The image is labeled to the left of the element
“attributes”: { // Attributes of the element
“nodeType”: “IMG Node”, // Type of element, types include: TEXT Node, IMG Node, BUTTON Node, INPUT Node
“src”: “https://ap-southeast-3.m”,
“class”: “.img”
},
“content”: “”, // Text content of the element
“rect”: {
“left”: 280, // Distance from the left side of the page
“top”: 8, // Distance from the top of the page
“width”: 44, // Width of the element
“height”: 44 // Height of the element
}
},
{
“id”: “66551”, // ID of the element
“indexId”: “1”, // Index of the element,The image is labeled to the left of the element
“attributes”: { // Attributes of the element
“nodeType”: “IMG Node”, // Type of element, types include: TEXT Node, IMG Node, BUTTON Node, INPUT Node
“src”: “data:image/png;base64,iVBORw0KGgoAAAANSU…”,
“class”: “.icon”
},
“content”: “”, // Text content of the element
“rect”: {
“left”: 350, // Distance from the left side of the page
“top”: 16, // Distance from the top of the page
“width”: 25, // Width of the element
“height”: 25 // Height of the element
}
},
…
{
“id”: “12344”,
“indexId”: “2”, // Index of the element,The image is labeled to the left of the element
“attributes”: {
“nodeType”: “TEXT Node”,
“class”: “.product-name”
},
“center”: [
288,
834
],
“content”: “Mango Drink”,
“rect”: {
“left”: 188,
“top”: 827,
“width”: 199,
“height”: 13
}
},
…
]
}
’
}
```
Output Example:
```json
{
“elements”: [
{
// Describe the reason for finding this element, replace with actual value in practice
“reason”: “Reason for finding element 4: It is located in the upper right corner, is an image type, and according to the screenshot, it is a shopping cart icon button”,
“text”: “”,
// ID(use id not indexId) of this element, replace with actual value in practice, use id not indexId
“id”: “1231”
}
],
“isOrderSensitive”: true,
“errors”:
}
```
通过这里的prompt其实可以看出,这一步主要是验证元素。
3.2.4.3. 大模型输出
{
"choices": [
{
"message": {
"role": "assistant",
"content": {"elements":[{"reason":"The element with ID 'mofkb' is an input box with the class '.search-suggest-combobox-imageSearch-input', located at the top of the page, which matches the description of a search input box.","text":"拖鞋","id":"mofkb"}],"isOrderSensitive":false,"errors":[]}
},
"index": 0,
"finish_reason": "stop"
}
],
"usage": {
"audioTokens": null,
"completion_tokens": 73,
"prompt_tokens": 83840,
"total_tokens": 83913,
"completion_tokens_details": {
"audio_tokens": 0,
"reasoning_tokens": 0,
"rejected_prediction_tokens": 0
},
"prompt_tokens_details": {
"audio_tokens": 0,
"cached_tokens": 0
},
"cache_creation_input_tokens": null,
"cache_read_input_tokens": null
}
}
到这里,已经确定"id":"mofkb"是我们要找到的input输入框。
3.2.5. 阶段五:自动化操作执行
3.2.5.1. 输入操作执行
第一个动作:在搜索框中输入"拖鞋"
// 1. 清空搜索框 await page.clearInput(element);
// 2. 输入"拖鞋"
await page.keyboard.type(“拖鞋”);
Chrome扩展的具体实现:
// packages/web-integration/src/chrome-extension/page.ts async clearInput(element){ // 点击搜索框获得焦点 await this.mouse.click(element.center[0], element.center[1]); // 全选现有内容 await this.sendCommandToDebugger('Input.dispatchKeyEvent', { type: 'keyDown', commands: ['selectAll'], }); // 删除选中内容 await this.keyboard.press({ key: 'Backspace' }); }
async keyboardType(text){
// 通过Chrome DevTools Protocol输入文本
for (constchar of text) {
await this.sendCommandToDebugger(‘Input.dispatchKeyEvent’, {
type: ‘char’,
text: char,
});
}
}
3.2.5.2. 回车键执行
第二个动作:按下Enter键
由于AI规划的是在搜索框上按Enter,系统会:
// 1. 确保搜索框仍有焦点 await this.mouse.click(element.center[0], element.center[1]);
// 2. 发送Enter键事件
await this.keyboard.press({ key: ‘Enter’ });
CDP键盘事件实现:
// packages/web-integration/src/chrome-extension/cdpInput.ts
async press(keyOptions){
const { key } = keyOptions;
// 发送按键按下事件
await this.sendCommandToDebugger('Input.dispatchKeyEvent', {
type: 'keyDown',
code: `Key${key}`,
key: key,
windowsVirtualKeyCode: this.getKeyCode(key),
});
// 发送按键释放事件
await this.sendCommandToDebugger('Input.dispatchKeyEvent', {
type: 'keyUp',
code: `Key${key}`,
key: key,
windowsVirtualKeyCode: this.getKeyCode(key),
});
}
四、使用中遇到的问题
目前我们在使用Midscene.js用于业务落地的过程中,遇到了一些问题,这里做一个记录:
4.1. 抓取信息,内容丢失
某些页面,比如1688的搜索页,在抓取商品图片的时候,他不是用image来实现的,用的是style的background-image。
这个时候如果想获取图片地址,不管你怎么调试你的prompt,都是无用的。
在上述3.2.1.3中,我们分析过,在给大模型之前,他会提取dom结构,然后把所有的css,style都过滤掉,保留text node相关的节点。如果你的图片是写在style中的,那么他处理完dom结构的时候,已经把信息丢失了,所有100%会提取失败。
我们看下源码 packages/shared/src/extractor/tree.ts
可以修改下条件判断:
if ('htmlTagName' === currentKey || 'nodeType' === currentKey ||
('style' === currentKey && !attributeVal.includes("background-image")))
{
return res;
}
4.2. 长度截断问题
在与AI交互的过程中,发现返回的内容有时候有截断的情况。
这里第一想法是调整prompt,比如“返回完整的图片地址,禁止截断”,无论怎么调整prompt,发现一点用都没有。最后看源码:
问题出在这里,在提取dom信息构建上下文的过程中,为了防止上下文过长,对传入大模型的内容,做了截断。类似于下面这个情况:
<div id="article123" markerId="5">
这是一篇非常长的文章内容,包含了大量的文字信息,可能有成千上万个字符,这些内容如果不进行截断处理,会导致发送给AI模型的提示词变得非常庞大,不仅影响处理速度,还可能超出模型的上下文限制,同时也会增加API调用的成本,不仅影响处理速度,还可能超出模型的上下文限制,同时也会增加API调用的成本...
</div>
根据自己实际的诉求,可以调整这个值的长度。
4.3. LLM模型下,部分操作不生效
在im场景,尤其是聊天对话框存在时,发现点击“发送”按钮无反应,原因是这类im场景,大部分用iframe实现的,语言模型情况下,对于iframe内的dom获取和元素定位会有限制。
这个时候,切换到VL模型即可。
4.4. VL模型,可视区域外准确率差
如果你要总结页面的评价,类似于下面的query。
总结页面的“用户评价”,如果存在“更多”,先打开“更多”后总结。
但是评价不在可视区域内,你会发现VL模型会尝试滚动,确实也操作了滚动。然后不停地尝试找到更多的区域,尝试10次,就失败了。大模型的返回如下:
The user wants to summarize the '用户评价' section on the page. If there is a '更多' option, it should be opened first before summarizing. According to the screenshot, the '用户评价' section is visible, but there is a hint indicating that more content can be viewed by swiping right in the right-side area. Therefore, the next step is to swipe right in the specified area to reveal more user reviews.
类似于这种不在视窗内的Query操作,建议直接试用LLM模型,获取页面的dom结构去操作,准确性会高很多。
4.5. 设置VL模型不生效
明明配置了VL模型,但是发现很多时候,没有返回"bbox": [340, 65, 981, 97]坐标,原因是配置了MIDSCENE_MODEL_NAME,但是没有配置vlMode,MIDSCENE_USE_QWEN_VL=1
MIDSCENE_MODEL_NAME="qwen-vl-max-latest"
MIDSCENE_USE_QWEN_VL=1 //使用qwen vl模型时,必选
4.6. domIncluded设置可见元素异常
在做大模型返回时长优化的时候,想通过减少dom的大小,来提升大模型返回的时效,但是设置了domIncluded以后,发现提取信息的准确率有大幅的下降。
const dataD = await agent.aiQuery(
'{name: string, age: string, avatarUrl: string}[], 列表中的数据记录',
{ domIncluded: 'visible-only' },
);
原因是设置了'visible-only'以后,提取的dom只有视窗范围内的dom,并不是把display:none等元素过滤掉,这样对于结果的准确率肯定是有较大的影响的。
五、对业务落地的思考
Midscene.js本质上是一个自然语言操作浏览器执行的智能体,prompt组装、跨平台的适配、缓存机制、CDP封装、报告&回放等是他的核心价值,能力的上限还是在于大模型的准确性和执行效率。
除了在自动化领域,我们能做一些测试回归工作,能否类似于Google's Project Mariner,落地一些商业产品呢?
以下是我的一些思考:
5.1. 新手引导
传统的新手引导,都是基于dom录制引导步骤(手动硬编码或者配置化),这里可以考虑利用AI驱动浏览器自动化,通过自然语言的方式,引导商家完成一件事情,比如“帮我发第一个品”,“帮我分析xx品为什么转化率这么低”进而进行自动化分析,并引导商家配置任务。
5.2. 智能营销
在上面新手引导思路之下,更进一步,能否做到 GUI Agent 模式呢,比如帮助用户生成营销海报、营销文本后,一键执行“帮我到FACEBOOK发送一条营销信息”。其实也能做,官方提供UI-TARS 等模型,大家可以尝试。在效果不稳定的情况下,也可以预制一些流程,通过即时操作接口(agent.aiTap等)来提升准确率。
5.3. 智能发品
传统的自动化发品走的是api调用,把发品信息映射到api的字段,或者修改前端代码,提供一些暴露在window上面的function,拿到信息后,调用function,setValue,去自动化的填写表单。
但有了midscene这套基建后,完全可以基于用户给出的一些信息,在无侵入源码的基础上,帮助用户完成表单的填写。
5.4. AI code提供上下文
AI code领域,无论是claude code等命令行式的工具,还是cursor 等类vscode ide的工具,client、codebase、基座模型等能力已经比较成熟了,目前在准确率上面唯一的瓶颈,就是代码运行时了。如果能获取到当前代码的entry,运行时的console,network,dom信息等,这将对ai coding的准确率有质的提升。
目前在新版本的cursor中,已经集成Browser能力,可以帮助你打开浏览器,获取报错信息等。
Qwen-Image,生图告别文字乱码
针对AI绘画文字生成不准确的普遍痛点,本方案搭载业界领先的Qwen-Image系列模型,提供精准的图文生成和图像编辑能力,助您轻松创作清晰美观的中英文海报、Logo与创意图。此外,本方案还支持一键图生视频,为内容创作全面赋能。
点击阅读原文查看详情。




















