一文玩转汇丰中港美三地信用卡,手把手教你薅羊毛,最高年赚8W+!
原文标题:玩卡 | 一文玩转HSBC汇丰中港美三地 汇丰终极喂饭教程!手把手带你上路最高年赚8W+!
原文作者:青蛙飞旅
冷月清谈:
怜星夜思:
2、文章中提到了香港汇丰Pulse卡绑定Apple Pay有4.4%的返现,这个返现比例非常诱人。但是,如果经常在境外消费,还有没有其他信用卡能提供类似甚至更高的返现比例?
3、汇丰美国信用卡提到通过全套中国信息下卡的Elite卡不会产生美国信用记录,这对以后想在美国发展的人来说可能不是最优选择。那么,对于没有美国信用记录的新手,申请美卡应该如何起步?
原文内容
欢迎加入我们的各种交流群包括美卡/港卡/美股港股/酒店/航司群~
本文目录:
-
汇丰中国顶级信用卡
-
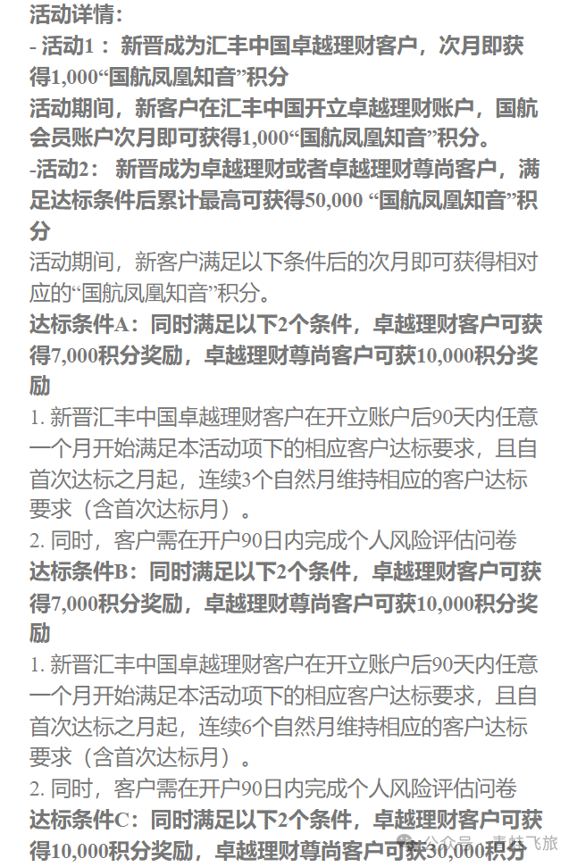
汇丰卓越理财账户新户礼
-
汇丰香港玩法
-
汇丰美卡玩法
目前这套卡可以说是国内50万级资产达标免年费信用卡中性价比最高的一套。银联钻石+万事达世界之极的顶级配置,一次拿下两大卡组织的顶级信用卡权益。
汇丰在国内采用一人一卡制,一个人只能持有一张汇丰信用卡,这张卡一步到位非常不错!如果已经有汇丰或销过汇丰的卡,后续可以联系汇丰经理帮忙消除记录再申请。
汇丰中国信用卡年费为3600元,但首年和次年可通过资产达标或积分兑换兑换。
-
首年免年费:申请前1个月或获批后5个月内,连续3个月资产达标。
-
次年免年费:日均资产达50万元或使用50万积分兑换。
一张附属卡免年费,资金还可购买汇丰产品以获取收益。汇丰的理财产品推荐平安七天系列,算是收益不错的。(投资有风险,仅供参考)
这套信用卡不仅颜值高而且权益堪称丰富多彩,非常全面,几乎覆盖了生活和出行的方方面面,特别是对于有出行需求的人群。主要权益有:
-
机场/高铁贵宾厅:一年8点龙腾点数,如果对龙腾贵宾厅不熟悉可以看
-
礼宾车服务:一年2次粤港澳跨境礼宾车或境外接送机(需在用车前后2周内有境外消费),一年6次境内接送机(每月限2次)
-
延误险:航班延误3小时定额赔500元,每加1小时多200,最多7500元/年(需用卡购票),本蛙去年台风季已经遇到好几次延误了,赔了3000,不仅机票钱报销了还有得赚,光这一项就快值回年费了~
-
滴滴优惠:一年6次100元代驾券,12次50元打车券
-
月度福利:每月两次9元电影、30元星巴克券、爱奇艺月卡(三选一)
-
累积里程:12:1比例累计(支持国航CA、东航MU、亚万CX、英航BA等)
-
附属卡:第一套免年费且共享部分权益
-
境外返现活动:可看这篇
-
银联顶级卡(钻石)权益:银联APP云闪付内提供了不少钻石权益如接送机、贵宾厅、洗牙等
-
万事达顶级卡(世界之极)权益:万事达消费挑战活动,按消费达标可换饮品券、星级酒店游泳、航空里程、酒店住宿等,同时也有延误险,到达3小时最多赔付3315,同行家人也赔!
-
此外,申请并消费达标,还可获得最高7晚精选酒店住宿(参考万事达挑战活动)。
首先,哪几家银行只需50万存款就能给你这么好的卡,还能免年费?其他银行下卡过程还得靠运气和口才,而汇丰的理财经理不仅主动帮忙,即使被拒卡了也会找原因,帮你再试。
其次,50万存款也不会只是躺着,汇丰的借记卡权益也相当不错,福利满满,这就是接下来要说的汇丰卓越账户。
除了免顶级信用卡年费外,汇丰卓越理财账户的开户礼也是一大亮点,目前通过蛙蛙的渠道预约开户可以获得:4万东航里程、2600吉祥航空积分、2.5万南航里程或2.5万国航里程(四选一),合计约价值2600+。
1. 4.1万东航里程/2600吉祥积分/2.5万南航积分/2.5万国航里程 四选一
存50w的同学们应该主要为了开卡免年费,开户后资产达标保持一年,即可获赠4.1万东航里程。如果是尊尚级别的话最高可以拿到7万东航里程!再攒攒都可以飞一趟8.5万积分的中欧商务舱啦!
或者选择2600吉祥积分。
吉祥航空1积分=1人民币,可以直接抵扣机票款,非常简单直白,适合不喜欢计算复杂的里程计划的朋友们。
还可以选择2.5万南航里程奖励,不过卓越拿满只有2.5万里程,尊尚才能拿到5.1万里程。
还可以选择2.5万国航里程奖励,不过卓越拿满只有2.5万里程,尊尚才能拿到5.1万里程。
所以汇丰卓越账户的开户礼的总价值为:
-
4.1万东航里程/2600吉祥航空积分(2600元)/2.5万南航里程/2.5万国航里程 四选一
-
免信用卡一主一副年费3600元
-
一共2600+3600!
需要注意的是,奖励需提前一天通过蛙蛙的专属开户团办渠道提前登记,如果直接前往网点开户则无法全部获得这些奖励。
如果有需求,请扫描下方二维码登记,1-3个工作日会有汇丰的理财经理联系您:
扫码登记:
团办全国均可参与
目前汇丰有网点的城市有:北京、上海、广州、深圳、长沙、潮州、成都、重庆、大连、东莞、佛山、杭州、哈尔滨、河源、惠州、江门、揭阳、昆明、昆山、茂名、南京、宁波、青岛、清远、汕头、汕尾、沈阳、顺德、苏州、唐山、天津、武汉、无锡、厦门、西安、阳江、肇庆、郑州、中山、珠海。
如果当地没有汇丰银行网点,也可前往附近有网点的城市开户,汇丰的客户经理可以帮忙安排。在客户经理联系你之前不要通过其他渠道登记或自行前往网点开户,否则将无法获得新户礼加赠哦!
申请汇丰中国信用卡流程如下:
新增IHG和香格里拉权益
汇丰卓越新达标用户通过 ihg 官方渠道输入汇丰卓越专属渠道码,可以在洲际、丽晶、金普顿、洲际奢选酒店获得房型升级、免费早餐、欢迎果盘等待遇!
要知道,ihg 洲际高端酒店系列需要 ihg 钻石💎会籍或者购买洲际大使才能有免费早餐等待遇,光这一点就省下了至少 1000+,卓越权益可以说是大大加强了!
而且价格上还挺不错,并没有加价,有的甚至比会员最佳 BAR 价格还优惠,总体来说是一个正向且实用的升级!
汇丰卓越新增权益,达标用户通过可以注册参加香格里拉“速升翡翠级会籍”活动,全球香格里拉旗下酒店入住10晚可快速解锁翡翠会籍!
卓越达标用户香格里拉活动注册链接:
https://www.shangri-la.com/cn/landing/HSBC-Premier-Fast-Track-to-Jade/
https://www.hsbc.com.hk/zh-cn/ways-to-bank/mobile-apps/banking/
打开App store——右上角点击个人头像——点击个人资料板块——点击国家/地区——更改国家/地区——选择香港特别行政区——在条款与条件界面直接右上角点击同意。
后面就是填写个人资料啦,地址如果没有可以去地图上找一个。
填完之后重启Apple Store。
在资金转入之后就可以开启卡片申请之旅了,因为有了跨境支付通转账非常方便,直接用招商和中行可以转账人民币到汇丰香港账户,小蛙之前也发文说过:,另外要申请Pulse的话推荐存入20w HKD。一般来说买定期产品申卡有加成,活期效果差一些。
申请之前推荐看一下迎新确认一下,官方链接为:
https://www.hsbc.com.hk/zh-hk/credit-cards/apply/
不过偶尔也有限时特别迎新,有了小蛙都会第一时间发出来的,申卡之前也可以咨询小蛙确认,免得错过~
申请卡在App里面填写资料即可,建议如实填写,都提交完之后会出现这个页面,如果是cnid忽略即可。
-
电话理财致电汇丰卓越理财热线转接汇丰香港,接受验证码验证身份然后开通电话理财服务(这里不要开免提,也不要用蓝牙耳机,用了很容易失败)
2. 验证apple pay -
电话理财致电汇丰卓越理财热线转接汇丰香港,跟人工客服说验证apple pay申请服务,接受验证码然后让客服帮忙操作,成功之后等一段时间就可以绑定成功了(可能需要一个小时左右)。
1. 修改邮寄地址
• 登录香港汇丰APP:进入汇丰APP首页右上角头像-联系资料-地址栏点击更改。
• 更新通讯地址:先输入英文或拼音地址,确定后输入中文地址(很重要!)。
• 验证提交:通过流动保安编码验证后,提交地址更改请求。
2. 申请卡片
• 进入香港汇丰APP:点击首页底部的“借记卡”-“立即申请”。
• 绑定账户:借记卡默认绑定你的汇丰卓越账户。
3. 激活卡片
• 等待卡片邮寄:深圳寄出,需要1-2周左右。
• 激活方式:收到卡片后,可以通过电话、汇丰APP或网银自助激活。
• 设置密码:按照提示拨打852 3163 0633,输入卡号、接收短信验证码后设置取款密码。
汇丰APP - 首页 - 借记卡 - 汇丰万事达借记卡附属卡(证件一定要选择护照),收到之后拨打85231630633激活。
填写地址和邮编的时候要注意,邮编一定要尽量精确,如何获取精确的邮编呢~参考第三部分搜索中国邮政微服务查询。
这部分小蛙的知识星球里面详细写过开户经历,有兴趣的可以看一看群友总结的开户过程。
开卡迎新是开卡3个月内消费满$4,000,可获得60,000 HSBC点数,按转到航司积分计算价值$900!
小羊毛666,公众号:青蛙飞旅
人在国内怎么申请美卡,可以关注本蛙公众号的美卡从0到1系列文章哦~
说了这么多心动不如行动,还在等什么,汇丰开起来!


























