旅游团也送航司高卡?本文揭秘吉祥航空会籍快速升级攻略,助你轻松获取金卡、白金卡,享受更多旅行权益。
原文标题:常旅客 | 旅游团也送航司高卡了?
原文作者:青蛙飞旅
冷月清谈:
怜星夜思:
2、吉祥航空的升舱券只能升D舱,D舱很少,那这个升舱券的实际价值有多大?有没有什么使用技巧?
3、如果我已经有其他航司的高级会籍,还有必要为了吉祥航空的会籍而去参加这些活动吗?
原文内容
1️⃣美卡群和美卡高阶群(需要美卡群活跃用户且持有amex和chase $90 以上年费持卡人才能加入)
2️⃣航司白金群和航司交流群(白金群仅限国内和主流航司白金会籍加入)
3️⃣国内和hk 高端卡(限年费 3000 元以上持卡人加入)
4️⃣汇丰交流群(需要验证卓越达标)
5️⃣酒店交流群(需要万豪钛金希尔顿钻石洲际大使级别会籍或者50w以上酒店积分)酒店至尊群(终白终钛终环或同等级别会籍)Hot!
6️⃣港卡交流群(需要持有香港储蓄卡or信用卡)
小蛙团办活动正在进行中~
1.ITIN现价¥998,含一次报税套餐¥1198!最后10+地址席位,只留给办ITIN的朋友~
2.中信新户刷免大白金:
3.汇丰卓越:
4.华美银行远程开户:
5. 平安百夫长团办:
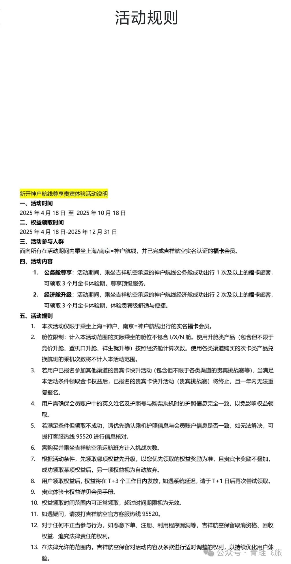
最近有读者给小蛙分享了这么一个旅游团:预定还给吉祥会籍,现在旅行团这么卷了吗?这么多权益独家赠送!这些权益来自哪里呢,小蛙为你揭秘。
吉祥航空的会籍活动目前持续的还有好几个。比如最近新出的上海/南京










