2024年信用卡CIP和龙腾权益指南:农行、招行、邮储等银行值得关注,高铁休息室权益兴起。
原文标题:攻略|免费的CIP,满血的龙腾都有哪些?
原文作者:蓝翼说
冷月清谈:
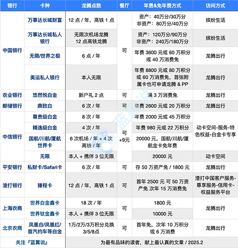
CIP方面,农行依然是易于获取CIP权益的银行,例如尊然白金卡只需每年刷卡30次或10万积分。招行和交行的信用卡也提供CIP权益,且携伴可以使用。
满血版龙腾权益越来越少,工行的大白金卡权益缩水。推荐关注邮储、农行和北京农商银行的信用卡。
此外,高铁版龙腾权益也开始出现,例如农行运通黑金卡提供不限量高铁休息室权益。
与去年相比,主要变化包括:工行龙腾次数减少且不能用于餐食;上海银行春秋航空联名卡取消龙腾;中行万事达长城私银卡新增机场和高铁龙腾权益;农行运通黑金卡新增不限量高铁休息室权益;广发新增臻瑞世界黑卡。
最后,文章指出,随着出行恢复,贵宾厅权益再次受到关注,但人满为患也降低了体验。
怜星夜思:
2、除了CIP和龙腾,还有哪些值得关注的机场或高铁出行权益?
3、对于信用卡新手来说,如何选择适合自己的出行权益?
原文内容
CIP:想说爱你不容易
CIP:想说爱你不容易
-
农行尊然白:Visa 老版本仅需刷每年 30 次,而其他版本也只需 10 万积分,如果对于商旅人士还是相当划算。
-
招行:下至经典白,上至无限和百夫长黑,招行都可以给你你需要的组合,并且携伴也可以用哦
-
交行:附属卡同享,棒!
满血版的龙腾:越来越少
满血版的龙腾:越来越少
而满血版的龙腾也是越来越少(这里指可以餐食体验厅的那种),尤其工行今年初又阉割了大白金的龙腾,令人扼腕。
推荐下列银行:
-
邮储:满血版每年 6 点,20 万积分可以兑换年费
-
农行:悠然悦白金新户可赠送 2 点龙腾
-
北京农商:1万/2万/3万积分兑换3/5/8点。
其他:高铁版龙腾首次登场
其他:高铁版龙腾首次登场
除此之外,「高铁版」的龙腾也首次和大家见面,比如农行运通黑金卡,虽然蓝翼觉得这张卡的设计有些「偷懒」,但它也带来了首个不限量的高铁休息室权益。倒是让蓝翼有点期待。
总的来看,CIP 和龙腾权益与去年相比,主要的变化如下:
不足:
-
工行的次数减少、不可用在餐食体验厅
-
上海银行春秋航空联名卡取消龙腾
增加的点:
-
中行万事达长城私银可以使用机场龙腾,且还可以使用 12 次高铁龙腾
-
农行运通黑金:不限量的高铁休息室
-
广发增添了臻瑞世界黑卡,不过蓝翼倒是没看出来它有什么功能……
各家银行的汇总表如下,也欢迎大家补充:
结语
结语
-
推荐阅读:
-
上篇文章:
![]()
分享、点赞、在看三连起来!


