香港科技大学推出AI气味戒指,通过分析皮肤气味监测饮食、运动与健康,准确率高达98.2%,为个性化健康管理带来新突破。
原文标题:戴上这枚AI「气味戒指」,通过皮肤气味读懂饮食、运动与健康,准确率可达98.2%
原文作者:数据派THU
冷月清谈:
怜星夜思:
2、文章提到戒指的核心是AI算法,那么你认为AI在可穿戴健康设备中扮演着什么角色?未来AI在可穿戴设备领域还有哪些发展方向?
3、这款戒指通过气味来监测身体状况,大家觉得这种方式相比传统方法(比如抽血、问卷调查)有哪些优势和劣势?
原文内容
来源:ScienceAI本文约2000字,建议阅读5分钟将身体信息从隐形信号推到可穿戴健康监测前台。
人体无时无刻不在散发气味——汗液、呼吸、皮肤表面,都携带着大量挥发性有机化合物(VOCs)。这些看不见的气味分子,其实是身体代谢状态的实时语言:吃了什么、喝了多少酒、运动强度如何,都会在皮肤表面留下独特的「气味指纹」。
来自香港科技大学等的研究团队提出了一款基于微型嗅觉传感芯片的 AI 可穿戴生物识别戒指,能够通过 VOCs 非侵入式读取饮食和活动状态。整套系统的核心传感器面积仅 0.0081 mm²,却能准确识别六类饮食、三种运动状态,甚至能定量预测酒精摄入量,并通过 AI 健康助手提供个性化建议。
相关研究以「Miniaturized olfactory sensor chip-based AI-wearable biometric ring for human body metabolic odor analysis」为题,于 2026 年 3 月 27 日发布在《Nature Communications》。
论文链接:https://www.nature.com/articles/s41467-026-70746-z
一枚智能戒指
皮肤是人体最大的器官,汗腺和皮脂腺分泌的物质经微生物代谢后,会释放出数百种VOCs。这些VOCs的种类和浓度会随着饮食、运动、疾病状态发生显著变化。例如,酒精摄入后,乙醇及其代谢产物会通过皮肤散发;高糖饮食会改变丙酮等代谢产物的排放。
要捕捉这些信号,需要攻克三大难题:
灵敏度:皮肤释放的 VOCs 浓度极低,传感器必须足够灵敏。
选择性:环境中存在大量干扰气体,传感器需要能区分不同 VOCs。
微型化与可穿戴性:整个系统必须足够小、足够柔韧,才能舒适地戴在手指上。
图 1:用于人体代谢气味分析的 AI 可穿戴生物识别戒指概述。
团队所研发的戒指采用单片集成式系统,核心是0.0081 mm² 超微型嗅觉传感器芯片,搭配柔性电路、AI 算法和个性化健康代理。
这项工作的硬件底座不是单一气体传感器,而是一套三维垂直异质界面(3D-VHI)与 Pd 修饰 SnO₂ 纳米管结构耦合的微型嗅觉芯片。芯片以 Pt 电极、绝缘层、微加热器和纳米蜂窝膜为基础,通过上下表面构建多种氧化物界面,形成差异化的响应「像素」。这种设计把原本难以区分的复杂气体信号,压缩成可供算法学习的特征空间。
AI 信息解码
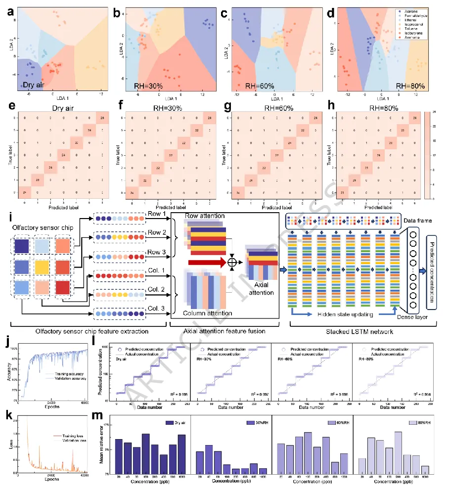
为实现传感器信号的高效解析,研发了专属 AI 算法框架,涵盖多组分气体分类、浓度回归、饮食 / 活动状态识别。算法核心为轴向注意力堆叠长短期记忆神经网络(AA-sLSTM),结合特征融合与时间序列分析,提升预测精度和抗干扰性。
器件性能在多种气体、湿度环境之下均保持极高的精度,代表性的丙酮预测在训练中验证精度达到 98.80%,不同湿度下的决定系数均高于 0.990;对复杂混合气体,KNN 的 AUC 达到 0.985。
图 2:基于嗅觉传感器芯片的分类和回归分析。
为了体现用于饮食和活动评估的人体代谢产生的 VOC 传感模式,团队设计了相应的 AI 驱动的评估流程。共计需要通过三个挑战:信号特征融合、模式学习,以及利用个性化 AI 进行人体饮食/人体状态评估。所有像素信号都经过标准化处理,以确保提取的响应不受贴片差异的影响而保持一致性。
图 3:对参与者 01 的饮食评估和日常活动的持续监测。
以参与者 01 为例,团队评估了四种人工智能模型对六种饮食摄入量的分类效果。经过训练的 KNN 模型以 98.20%的准确率优于其他三种选定的人工智能模型。这种改进可以归因于通过对参数 K的策略性调整,平滑了决策边界,并减轻了噪声数据点和异常值的影响。
团队还用 GC-MS 做了验证,证明这些被戒指捕捉到的差异并非噪声,而确实对应饮食诱导的代谢变化。
「气味健康」新时代
目前,人们监测饮食多依赖主观记录或间接指标(如血糖),既不精确也不连续。这枚戒指提供了客观、实时、非侵入性的饮食追踪手段,有望成为营养科学研究和个性化健康管理的有力工具。使用者可通过蓝牙连接手机 APP,利用云端的 AI 模型生成个性化健康建议。
研究团队指出,该平台不仅适用于健康人群,未来还可拓展至疾病监测——例如,通过检测特定 VOCs 标志物,辅助糖尿病、肝病甚至某些癌症的早期筛查。
这枚戒指将最前沿的微纳传感技术、人工智能算法和可穿戴设备融为一体,让原本看不见、摸不着的代谢「气味」,变成了可量化、可分析、可干预的健康数据。这项工作在个性化医疗领域掀起了一场革命,为下一代数字化健康监测指明了方向。
编辑:文婧





