吉祥航空收紧甩尾政策,购票者或将面临处罚。文章揭示甩尾如何影响航班安全与运营成本。
原文标题:常旅客 |?吉祥公告收紧甩尾政策
原文作者:青蛙飞旅
冷月清谈:
怜星夜思:
2、买联程票然后甩尾,大家觉得这种操作是钻了规则的空子,还是说消费者在合法范围内争取自己的利益呢?这种行为的道德边界在哪里?
3、除了航空公司公告的这些潜在处罚,比如黑名单或者里程清零,大家觉得一个甩尾的乘客还可能遇到哪些意想不到的“麻烦”呢?比如临时决定要飞后半段了怎么办?
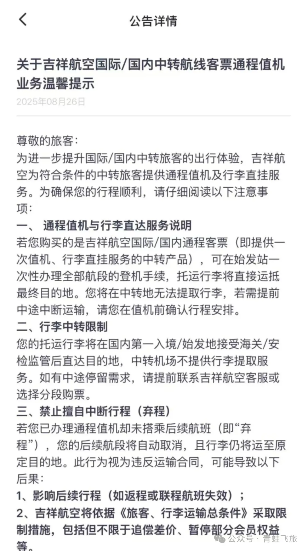
原文内容
欢迎扫码加入我们的各种交流群包括美卡港卡美股港股酒店航司群~
甩尾是一种比较简单的节省机票价格的操作,就是在a到b的行程中,可能存在a-b-c这样的中转航线,价格比a-b低,那我们就可以买a-b-然后放弃b-c段达到节省成本的目的。
国内甩尾整治最严格的是厦航,因为厦航存在大量厦门福州中转航线,如果甩尾很容易被拉黑。
比如这种在福州下飞机不去西安就是甩尾。
除了厦航之外其他航司对甩尾容忍度比较高,吉祥这种公告的是第二家正式针对甩尾的。
从航司角度来看,甩尾可能会影响到飞机的舱单、重心计算和重量业载,对成本上确实有影响的。
1. 舱单层面:直接失效并产生额外成本
舱单是记录航班旅客、行李、货物、邮件等信息的法定文件,需与实际载运情况完全一致。甩尾后,原舱单信息(如旅客人数、货物重量)与实际不符,必须重新编制、审核并提交给民航管理部门(如空管、海关),这会:
- 消耗地勤、签派人员的额外工时,延误航班正常起飞(尤其赶时间的航班可能因此取消或大幅晚点);
- 若涉及国际航班,还需重新完成海关、边防等部门的信息核验,流程更复杂,成本更高。
2. 重心计算层面:引发安全风险与操作返工
飞机重心必须在安全范围内(前后、左右均有严格限制),否则会影响操控性(如抬头/低头困难),甚至导致飞行事故。甩尾会直接改变飞机的重量分布:
- 例如甩走机尾附近的货物/旅客,会导致重心前移;甩走机头附近的则可能导致重心后移,原重心计算结果完全失效;
- 签派人员需重新根据甩尾后的实际重量、装载位置,重新计算重心并生成新的装载方案(如调整剩余货物/行李的摆放位置),若调整后仍不满足安全要求,可能需要进一步甩载,形成恶性循环。
3. 重量业载层面:经济损失与运力浪费
重量业载是航班可用于运输旅客、行李、货物的总重量(由飞机最大起飞重量、燃油重量等决定),是航空公司的核心“运力资源”:若因甩尾导致部分业载额度空置(如为了调整重心,不得不额外甩走本可运输的货物),则浪费了航班的运力,减少了航空公司的收入(尤其是货运收益)。
小蛙新开了几个交流群欢迎大家加入(人多可能回复的慢)
1️⃣美卡群和美卡高阶群(需要美卡群活跃用户且持有amex和chase $90 以上年费持卡人才能加入)
2️⃣航司白金群和航司交流群(白金群仅限国内和主流航司白金会籍加入)
3️⃣国内和hk 高端卡(限年费 3000 元以上持卡人加入)
4️⃣汇丰交流群(需要验证卓越达标)
5️⃣酒店交流群(需要万豪钛金希尔顿钻石洲际大使级别会籍或者50w以上酒店积分)酒店至尊群(终白终钛终环或同等级别会籍)Hot!
6️⃣港卡交流群(需要持有香港储蓄卡or信用卡)
7️⃣港美股交流群
8️⃣全球amex交流群(持有任意amex卡即可)


